EasyManua.ls Logo

GE Multilin 850 - Page 465

GE Multilin 850
616 pages
Print Icon
To Next Page IconTo Next Page
To Next Page IconTo Next Page
To Previous Page IconTo Previous Page
To Previous Page IconTo Previous Page
Loading...
CHAPTER 4: SETPOINTS CONTROL
850 FEEDER PROTECTION SYSTEM – INSTRUCTION MANUAL 4–333
TARGETS
Range: Self-reset, Latched, Disabled
Default: Latched
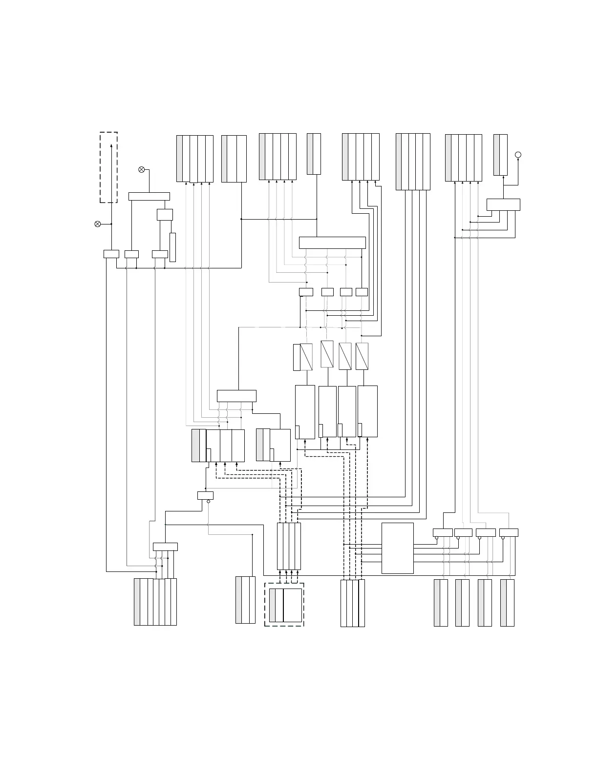
Figure 4-149: Arc Flash logic diagram
894126A2.cdr
SETPOINTS
HS Phase A current (Iahs)
RUN
SETPOINTS
Function:
Disabled = 0
Trip
HS Phase PKP:
HS Phase B current (Ibhs)
HS Phase C current (Ichs)
Operate Output Relay 1 (TRIP)
Alarm
OR
OR
HS Phase Currents
AND
Latched Alarm
AND
Iahs > PICKUP
LED: ALARM
AND
S
R
LATCH
Configurable
LED: TRIP
Set Dominant
CONFIGURABLE IN 845
SETPOINTS
SIGNAL INPUT:
CT Bank 1 - J1
USED ONLY IN 845 & 889
RUN
Ighs > PICKUP
HS Ground current (Ighs)
Ibhs > PICKUP
Ichs > PICKUP
SETPOINTS
HS Ground PKP
Light Sensor 1
Light Sensor 2
Light Sensor 3
Light Sensor Input
Light Sensor 4
Light Sensor 1 Input > Factory
PKP Level * Auto Calibration
Level for Sensor 1
Light Sensor 4 Input > Factory
PKP Level * Auto Calibration
Level for Sensor 4
Light Sensor 3 Input > Factory
PKP Level * Auto Calibration
Level for Sensor 3
Light Sensor 2 Input > Factory
PKP Level * Auto Calibration
Level for Sensor 2
OR
AND ANDAND AND
OR
Arc Flash 1 OP
FlexLogic Operands
Arc Flash 1 S1 OP
Arc Flash 1 S2 OP
Arc Flash 1 S3 OP
Arc Flash 1 S4 OP
FlexLogic Operands
RESET
Command
AF 1 Light 1 PKP
AF 1 Light 2 PKP
AF 1 Light 3 PKP
AF 1 Light 4 PKP
FlexLogic Operands
AF 1 HS Phase Current A (Iahs)
AF 1 HS Phase Current B (Ibhs)
AF 1 HS Phase Current C (Ichs)
AF 1 HS Ground Current (Ighs)
FlexAnalog
SETPOINTS
BLOCK
Off = 0
AND
AF 1 HS Ph IOC PKP A
AF 1 HS Ph IOC PKP B
AF 1 HS Ph IOC PKP C
AF 1 HS GND IOC PKP
FlexLogic Operands
RUN
RUN
RUN
RUN
0 ms
20 ms
0 ms
20 ms
0 ms
20 ms
0 ms
20 ms
Reset Delay
SETPOINTS
Light Sensor 1 Enabled = 1
SETPOINTS
Light Sensor 2 Enabled =1
SETPOINTS
Light Sensor 3 Enabled = 1
SETPOINTS
Light Sensor 4 Enabled = 1
Light Sensor 1 Trouble
Light Sensor 2 Trouble
Light Sensor 3 Trouble
Light Sensor 4 Trouble
FlexLogic Operands
Light Sensor Trouble
FlexLogic Operands
OR
AND AND AND AND
Programmable LED:
TROUBLE
Input form Self Test
Logic
(If Self test Pulse
received within specified
interval = 1 (Yes))
SETPOINTS
Do Not Operate, Operate
OUTPUT RELAYS

Table of Contents

Related product manuals