EasyManua.ls Logo

GE Multilin 850 - Page 534

GE Multilin 850
616 pages
Print Icon
To Next Page IconTo Next Page
To Next Page IconTo Next Page
To Previous Page IconTo Previous Page
To Previous Page IconTo Previous Page
Loading...
4–402 850 FEEDER PROTECTION SYSTEM – INSTRUCTION MANUAL
CONTROL CHAPTER 4: SETPOINTS
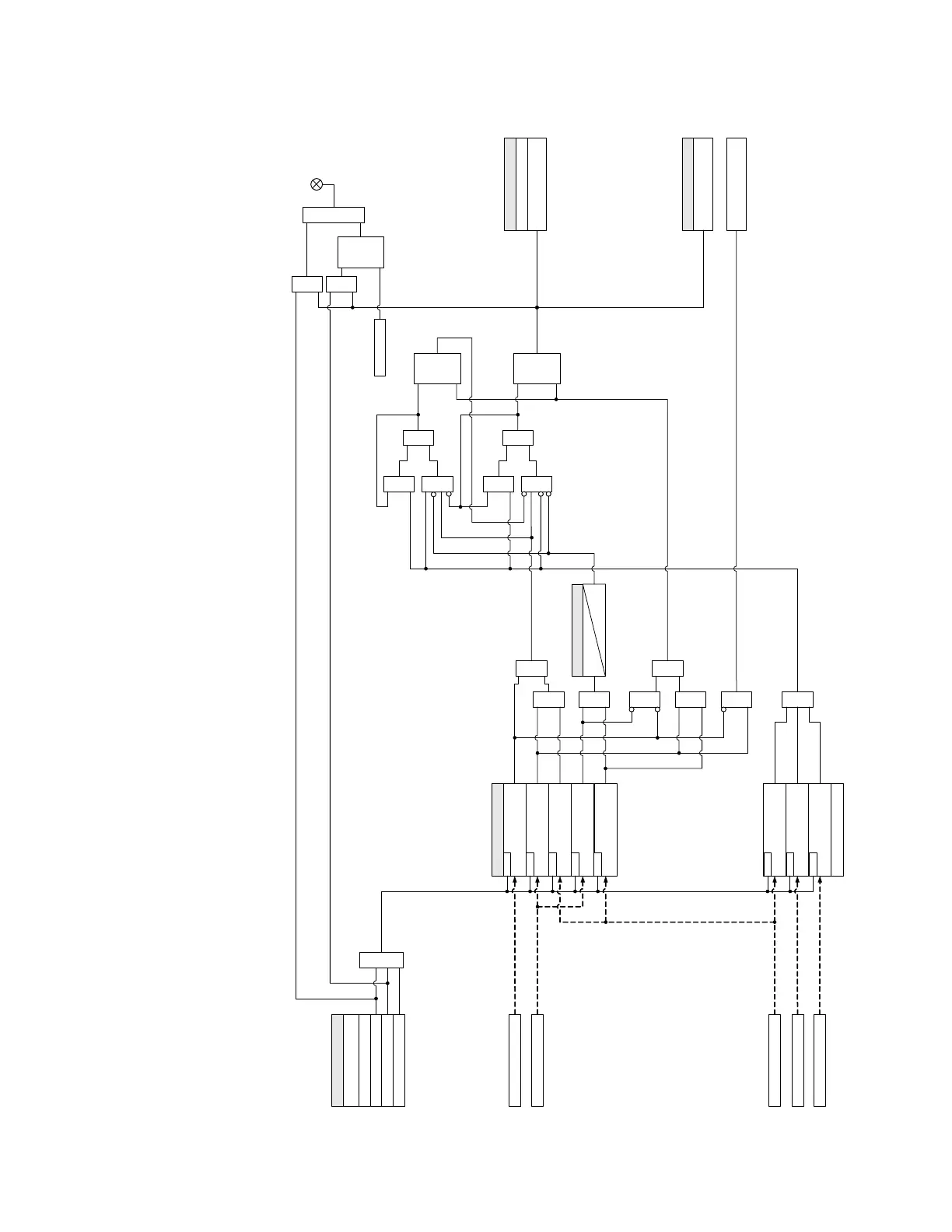
Figure 4-170: VT Fuse Failure logic diagram
COMPARATORS
V_2
SETPOINT
FUNCTION :
Disabled
Alarm
OR
OR
AND
Latched Alarm
V_2 > 0.10 p.u.
RUN
LED: ALARM /
LATCHED ALARM
RESET
Command
AND
S
R
LATCH # 1
Set -
Dominant
Configurable
FlexLogic Operands
VT Fuse Fail 1 OP
VT Fuse 1 V Loss
TIMER
2 cyc
20 cyc
SETPOINTS
Do Not Operate, Operate
OUTPUT RELAY 3 (X)
V_1 < 0.05 p.u.
RUN
I_1 > 0.075 p.u.
RUN
V_1 < 0.80 p.u.
RUN
I_1 < 0.05 p.u.
RUN
V_1
I_1
AND
OR
AND
AND
OR
S
R
S
R
LATCH # 2
Reset -
Dominant
LATCH # 3
Reset-
Dominant
AND AND AND
OR
|I_1| – |I_1'| > 0.04 p.u.
|I_2| – |I_2'| > 0.04 p.u.
|I_0| – |I_0'| > 0.04 p.u.
Where I' is 2 cycles old
I_2
I_0
OR
RUN
RUN
RUN
ANDANDAND
OR
FUSE
FAILURE
FAULT
892734A2.cdr

Table of Contents

Related product manuals