EasyManua.ls Logo

HBM MP85 - Configuring Parameters on the Device

HBM MP85
56 pages
Print Icon
To Next Page IconTo Next Page
To Next Page IconTo Next Page
To Previous Page IconTo Previous Page
To Previous Page IconTo Previous Page
Loading...
1127
CAN bus
Baud rate
Address
ADDITIONAL FUNCTION
AmplTyp
e
+/-
10kB
20kB
50kB
100kB
125kB
250kB
500kB
1000kB
+/-
SET
back
MAINGRP
PrgVers
back
MAINGRP
MEAS MODE
+
+
+
+
SET
000
OutpR. ms
+/-
Save ?
Yes
No
+/-
Groups
HW vers
15
SET SET SET
SET
SET
SET
SET
A08973.4 en HBM
PROFIBUS
Address
+
SET
back
MAINGRP
SETSET
2sec
SET
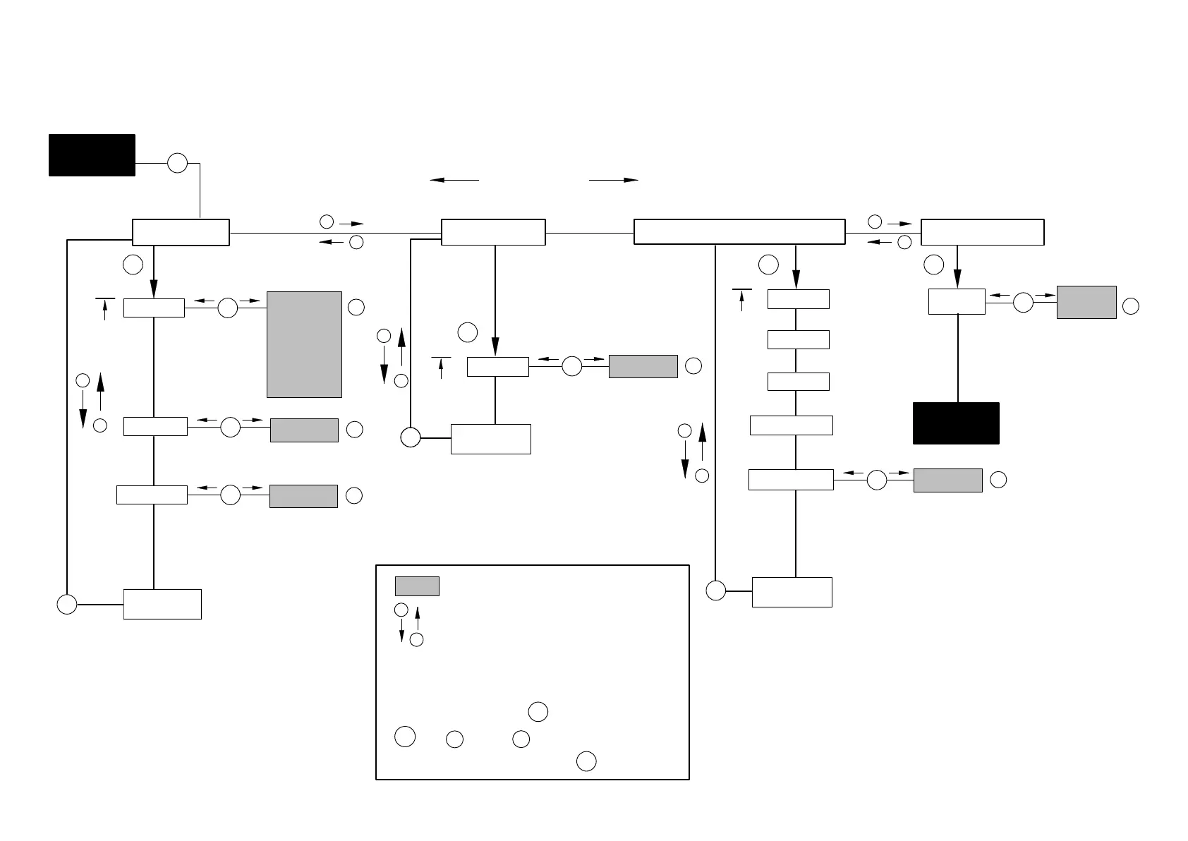
2.1.3 Configuring parameters on the device
+
+/-
=
or
Confirm your Input
SET
Print
Flashes if the parameter value can be edited
Parameter values
+
Select Parameters
Back to measuring mode:
SET
2sec
SrNo
SET
3 123
+/-
Load MMC
SET
0 39
+/-
Measured
value
Measured
value

Related product manuals