EasyManua.ls Logo

heat-timer ETS-LT - Daylight Saving; Main Menu

heat-timer ETS-LT
48 pages
Print Icon
To Next Page IconTo Next Page
To Next Page IconTo Next Page
To Previous Page IconTo Previous Page
To Previous Page IconTo Previous Page
Loading...
30
|
HEAT-TIMER CORP.
05
9
327–00 REV. C
05 STARTUP
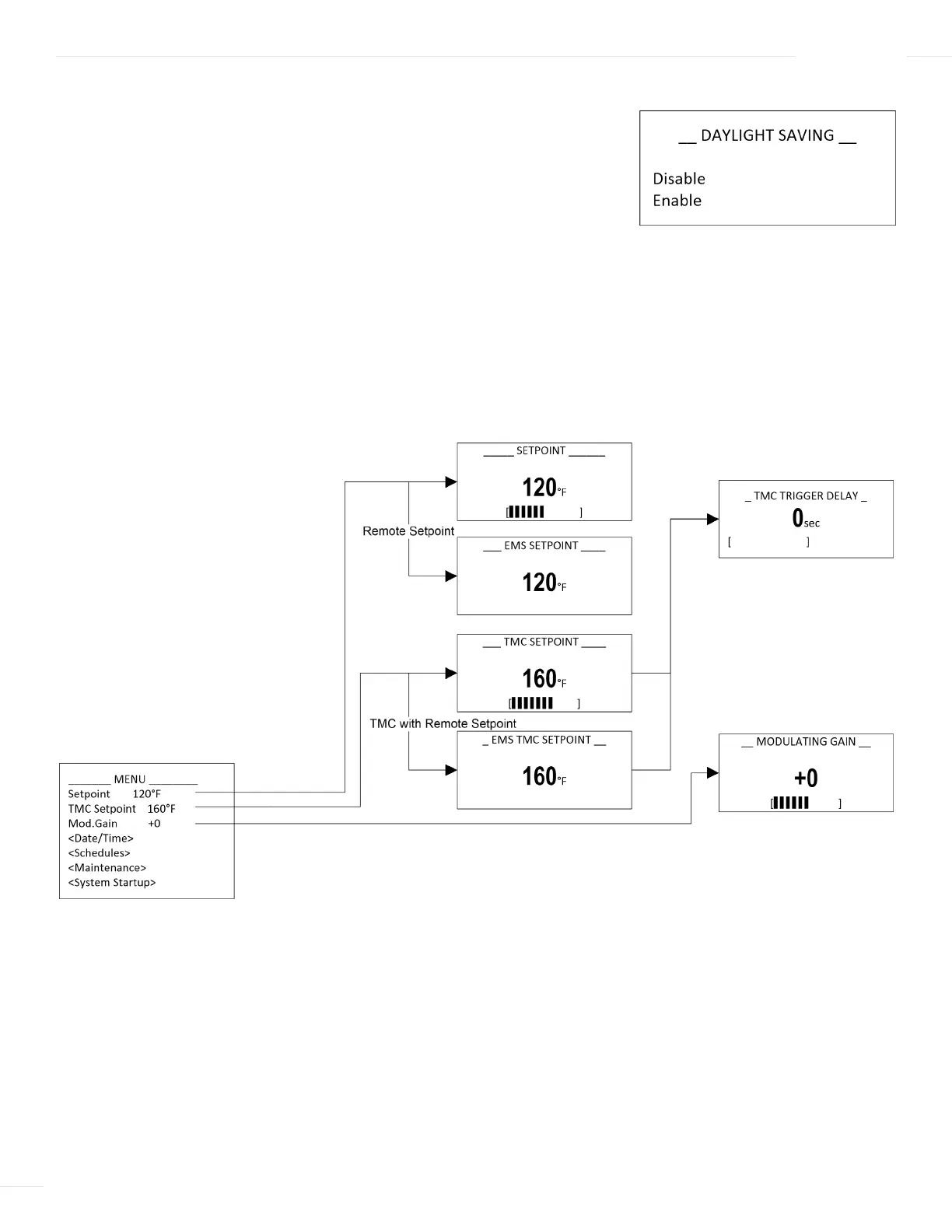
MAIN MENU
The main Menu is used to configure setpoints, HTLV, and modulating gain.
- OUTDOOR CUTOFF -
65
o
F
[ ]
BACK ▲▼ SAVE
------- OFFSET ------
+0
o
F
[ ]
BACK ▲▼ SAVE
Outdoor Temperature (in °F)
70 60 50 40 2030 0 -1010 -20
120
140
130
150
160
170
180
100
110
Water Temperature (in °F)
Custom Reset Ratio
Point1: System=120°F
Oudoor=60°F
Point2: System=170°F
Oudoor=0°F
Point1
Point2
Customized Reset Ratio
Max Target
Min Target
70 60 50 40 2030 0 -1010 -20
120
140
130
150
160
170
180
100
110
Water Temperature (in °F)
Outdoor Temperature (in °F)
Target Offset
Offset=10°F
Reset Ratio=1.5 : 1.0
Reset Ratio
Max Target
Min Target
Reset Ratio + 10F Offset
Min Target=120°F
Max Target=170°F
----- SETTINGS 1 ----
Gain +0
Lead Rotation Time
Purge Delay 1.0min
Lag Delay 0min
<More Settings>
BACK ▲▼SELECT
----- SETTINGS 2 ----
Standby Time 10min
Run-On 0min
Setback 0
o
F
Last Stage Hold 0
o
F
Set time 12:03Pm
<Day/Night Schdule>
BACK ▲▼SELECT
SYSTEM
A
B
C
D
Full Modulation Sequencing Control
1
2
RUNPROGRAM
FOR ALL CIRCUITS
120VAC, 6A RESISTIVE
OUTPUT RATINGS:
1A PILOT DUTY, 15A TOTAL
115VAC 60Hz , 12VA MAX
INPUT RATINGS:
USE COPPER CONDUCTORS ONLY
DO NOT APPLY ANY VOLTAGE
TO INPUT TERMINALS
3
4
5
6
7
8
9
10
11
12
13
15
14
17
16
18
22
20
19
21
24
23
29
25
27
26
28
32
30
31
L
N
-
+
+
T
T
O
O
RS-485
mA
GND
VLT
SYS
A
B
C
D
PWR
CUR / VLT
A
-
+
+
mA
GND
VLT
-
+
+
mA
GND
VLT
-
+
+
mA
GND
VLT
+
mA
TEMP
OUTDOOR
O
O
TEMP
SYSTEM
EXTENSION
MODULE
CUR / VLT
B
CUR / VLT
C
CUR / VLT
D
CAUTION: RISK OF ELECTRIC SHOCK
More than one disconnect switch may be required
to de-energize the equipment before servicing.
PROVE
/DHW
SHUTDOWN
/TSTAT
/SETBACK
ENCLOSED
ENERGY
MANAGEMENT
EQUIPMENT
99RA
Mini-MOD
-------- GAIN ---------
+0
[ ]
BACK ▲▼ SAVE
DAYLIGHT SAVING
Selections: Enable, Disable Default: Enable
Menu Path: /System Startup > ... > Set Present Date >
Set Present Time > Daylight Saving
Description:
Enables or disables Daylight Saving mode. When enabled,
the present time on the control will be automatically adjusted for Daylight
Savings Time.
- OUTDOOR CUTOFF -
65
o
F
[ ]
BACK ▲▼ SAVE
Outdoor Temperature (in °F)
70 60 50 40 2030 0 -1010 -20
120
140
130
150
160
170
180
100
110
Water Temperature (in °F)
Custom Reset Ratio
Point1: System=120°F
Oudoor=60°F
Point2: System=170°F
Oudoor=0°F
Point1
Point2
Customized Reset Ratio
Max Target
Min Target
MINIMUM WATER TEMP
70
o
F
[ ]
BACK ▲▼ SAVE
------- OFFSET ------
+0
o
F
[ ]
BACK ▲▼ SAVE
Outdoor Temperature (in °F)
70 60 50 40 2030 0 -1010 -20
120
140
130
150
160
170
180
100
110
Water Temperature (in °F)
Custom Reset Ratio
Point1: System=120°F
Oudoor=60°F
Point2: System=170°F
Oudoor=0°F
Point1
Point2
Customized Reset Ratio
Max Target
Min Target
70 60 50 40 2030 0 -1010 -20
120
140
130
150
160
170
180
100
110
Water Temperature (in °F)
Outdoor Temperature (in °F)
Target Offset
Offset=10°F
Reset Ratio=1.5 : 1.0
Reset Ratio
Max Target
Min Target
Reset Ratio + 10F Offset
Min Target=120°F
Max Target=170°F
MINIMUM WATER TEMP
70
o
F
[ ]
BACK ▲▼ SAVE

Table of Contents

Related product manuals