EasyManua.ls Logo

heat-timer ETS-LT - 05 MAINTENANCE MENU; Password Enable and Management

heat-timer ETS-LT
48 pages
Print Icon
To Next Page IconTo Next Page
To Next Page IconTo Next Page
To Previous Page IconTo Previous Page
To Previous Page IconTo Previous Page
Loading...
36
|
HEAT-TIMER CORP.
05 STARTUP
MAINTENANCE MENU
The Maintenance menu is used to modify critical system behavior and view previous alarm conditions. It should
only be used by system installers.
----- SET TIME -----
7:35 Pm
BACK ▲▼ SAVE
----------- SETTINGS ------------
Season Winter
Set Point 70 F
<System Settings>
<Maintenance>
<Histories>
<System Startup>
BACK SELECT
BACK SAVE
------------- SEASON --------------
Winter
Summer
BACK SAVE
------------ SET POINT ----------
70 F
[ ]
--------- RESET RATIO ----------
1.00 OD=4.00 Sys
1.00 OD=3.00 Sys
1.00 OD=2.00 Sys
1.00 OD=1.50 Sys
1.00 OD=1.25 Sys
1.00 OD=1.00 Sys
1.25 OD=1.00 Sys
1.50 OD=1.00 Sys
2.00 OD=1.00 Sys
3.00 OD=1.00 Sys
4.00 OD=1.00 Sys
BACK SAVE
BACK START
-------- SYSTEM STARTUP ------
(START)
to continue
BACK CONTINUE
------------- WARNING ------------
THESE SETTINGS
CHANGE PRIMARY
SYSTEM FUNCTIONS.
-------- ARE YOU SURE? -------
No
Yes
---------- SENSOR TYPE ---------
Set Point F
Set Point C
Reset F
Reset C
----- SETBACK/SHUTDOWN -----
Shutdown/Disable
Tstat/Enable
Setback
STARTUP
Reset Ratio
Set Point
BACK SAVE
------- OUTDOOR CUTOFF -------
65 F
[ ]
-------------- OFFSET -------------
+0 F
[ ]
BACK SAVE
--- MINIMUM WATER TEMP ----
70 F
[ ]
BACK SAVE
--- MAXIMUM WATER TEMP ----
240 F
[ ]
Reset Ratio
BACK SAVE
Shutdown or
TStat Input
Setback Input
HISTORIES
--- SYS= 91 F, 10:57Am ---
--- OD= 54 F, 11:36Am ---
------ EMS INPUT MODE -------
Disable
Enable
Reset Options
Set Point
----- EMS 4ma SETPOINT-----
120 F
[ ]
------ EMS 20ma SETPOINT-----
220 F
[ ]
---------- BOOST MODE ---------
30 Minutes
Disabled
BACK SAVE
--------- SENSOR FAULT --------
All Off
All On
BACK SAVE
------- OUTPUT D TYPE --------
4-20ma
0-10v
0-5v
2-10v
1-5v
BACK SAVE
----- PROVE/DHW SHARING ----
Prove
DHW Priority
DHW No Priority
No Priority (Summer)
BACK SAVE
------ MODULATION MODE ------
Normal
Parallel
BACK SAVE
BACK SAVE
BACK SAVE
------- OUTPUT A TYPE --------
4-20ma
0-10v
0-5v
2-10v
1-5v
BACK SAVE
BACK SAVE
BACK SAVE
BACK EXIT
BACK NEXT
BACK SAVE
BACK SAVE
Enabled
BACK SAVE
------- DHW SETPOINT -------
180 F
[ ]
Disabled
----------- SETTINGS ------------
Season Winter
Set Point 70 F
<System Settings>
<Maintenance>
<Histories>
<System Startup>
BACK SELECT
BACK SAVE
------------- SEASON --------------
Winter
Summer
BACK SAVE
------------ SET POINT ----------
70 F
[ ]
--------- RESET RATIO ----------
1.00 OD=4.00 Sys
1.00 OD=3.00 Sys
1.00 OD=2.00 Sys
1.00 OD=1.50 Sys
1.00 OD=1.25 Sys
1.00 OD=1.00 Sys
1.25 OD=1.00 Sys
1.50 OD=1.00 Sys
2.00 OD=1.00 Sys
3.00 OD=1.00 Sys
4.00 OD=1.00 Sys
BACK SAVE
BACK START
-------- SYSTEM STARTUP ------
(START)
to continue
BACK CONTINUE
------------- WARNING ------------
THESE SETTINGS
CHANGE PRIMARY
SYSTEM FUNCTIONS.
-------- ARE YOU SURE? -------
No
Yes
---------- SENSOR TYPE ---------
Set Point F
Set Point C
Reset F
Reset C
----- SETBACK/SHUTDOWN -----
Shutdown/Disable
Tstat/Enable
Setback
STARTUP
Reset Ratio
Set Point
BACK SAVE
------- OUTDOOR CUTOFF -------
65 F
[ ]
-------------- OFFSET -------------
+0 F
[ ]
BACK SAVE
--- MINIMUM WATER TEMP ----
70 F
[ ]
BACK SAVE
--- MAXIMUM WATER TEMP ----
240 F
[ ]
Reset Ratio
BACK SAVE
Shutdown or
TStat Input
Setback Input
HISTORIES
--- SYS= 91 F, 10:57Am ---
--- OD= 54 F, 11:36Am ---
------ EMS INPUT MODE -------
Disable
Enable
Reset Options
Set Point
----- EMS 4ma SETPOINT-----
120 F
[ ]
------ EMS 20ma SETPOINT-----
220 F
[ ]
---------- BOOST MODE ---------
30 Minutes
Disabled
BACK SAVE
--------- SENSOR FAULT --------
All Off
All On
BACK SAVE
------- OUTPUT D TYPE --------
4-20ma
0-10v
0-5v
2-10v
1-5v
BACK SAVE
----- PROVE/DHW SHARING ----
Prove
DHW Priority
DHW No Priority
No Priority (Summer)
BACK SAVE
------ MODULATION MODE ------
Normal
Parallel
BACK SAVE
BACK SAVE
BACK SAVE
------- OUTPUT A TYPE --------
4-20ma
0-10v
0-5v
2-10v
1-5v
BACK SAVE
BACK SAVE
BACK SAVE
BACK EXIT
BACK NEXT
BACK SAVE
BACK SAVE
Enabled
BACK SAVE
------- DHW SETPOINT -------
180 F
[ ]
Disabled
----- MAINTENANCE ----
System Trim +0
o
F
Outdoor Trim 0
o
F
<Output Trim>
<Configuration>
BACK ▲▼ SAVE
SYSTEM
A
B
C
D
Full Modulation Sequencing Control
1
2
FOR ALL CIRCUITS
120VAC, 6A RESISTIVE
OUTPUT RATINGS:
1A PILOT DUTY, 15A TOTAL
115VAC 60Hz , 12VA MAX
INPUT RATINGS:
USE COPPER CONDUCTORS ONLY
DO NOT APPLY ANY VOLTAGE
TO INPUT TERMINALS
3
4
5
6
7
8
9
10
11
12
13
15
14
17
16
18
22
20
19
21
24
23
29
25
27
26
28
32
30
31
L
N
-
+
+
T
T
O
O
RS-485
mA
GND
VLT
SYS
A
B
C
D
PWR
CUR / VLT
A
-
+
+
mA
GND
VLT
-
+
+
mA
GND
VLT
-
+
+
mA
GND
VLT
+
mA
TEMP
OUTDOOR
O
O
TEMP
SYSTEM
EXTENSION
MODULE
CUR / VLT
B
CUR / VLT
C
CUR / VLT
D
CAUTION: RISK OF ELECTRIC SHOCK
More than one disconnect switch may be required
to de-energize the equipment before servicing.
PROVE
/DHW
SHUTDOWN
/TSTAT
/SETBACK
ENCLOSED
ENERGY
MANAGEMENT
EQUIPMENT
99RA
Mini-MOD
DAY/NIGHT SCHEDULE
Set Time **:**
Day Schedule 6:00a
Night Schedule 8:00p
BACK ▲▼ SAVE
-- DAY SCHEDULE --
6:00 Am
BACK ▲▼ SAVE
----------- SETTINGS ------------
Season Winter
Set Point 70 F
<System Settings>
<Maintenance>
<Histories>
<System Startup>
BACK SELECT
BACK SAVE
------------- SEASON --------------
Winter
Summer
BACK SAVE
------------ SET POINT ----------
70 F
[ ]
--------- RESET RATIO ----------
1.00 OD=4.00 Sys
1.00 OD=3.00 Sys
1.00 OD=2.00 Sys
1.00 OD=1.50 Sys
1.00 OD=1.25 Sys
1.00 OD=1.00 Sys
1.25 OD=1.00 Sys
1.50 OD=1.00 Sys
2.00 OD=1.00 Sys
3.00 OD=1.00 Sys
4.00 OD=1.00 Sys
BACK SAVE
BACK START
-------- SYSTEM STARTUP ------
(START)
to continue
BACK CONTINUE
------------- WARNING ------------
THESE SETTINGS
CHANGE PRIMARY
SYSTEM FUNCTIONS.
-------- ARE YOU SURE? -------
No
Yes
---------- SENSOR TYPE ---------
Set Point F
Set Point C
Reset F
Reset C
----- SETBACK/SHUTDOWN -----
Shutdown/Disable
Tstat/Enable
Setback
STARTUP
Reset Ratio
Set Point
BACK SAVE
------- OUTDOOR CUTOFF -------
65 F
[ ]
-------------- OFFSET -------------
+0 F
[ ]
BACK SAVE
--- MINIMUM WATER TEMP ----
70 F
[ ]
BACK SAVE
--- MAXIMUM WATER TEMP ----
240 F
[ ]
Reset Ratio
BACK SAVE
Shutdown or
TStat Input
Setback Input
HISTORIES
--- SYS= 91 F, 10:57Am ---
--- OD= 54 F, 11:36Am ---
------ EMS INPUT MODE -------
Disable
Enable
Reset Options
Set Point
----- EMS 4ma SETPOINT-----
120 F
[ ]
------ EMS 20ma SETPOINT-----
220 F
[ ]
---------- BOOST MODE ---------
30 Minutes
Disabled
BACK SAVE
--------- SENSOR FAULT --------
All Off
All On
BACK SAVE
------- OUTPUT D TYPE --------
4-20ma
0-10v
0-5v
2-10v
1-5v
BACK SAVE
----- PROVE/DHW SHARING ----
Prove
DHW Priority
DHW No Priority
No Priority (Summer)
BACK SAVE
------ MODULATION MODE ------
Normal
Parallel
BACK SAVE
BACK SAVE
BACK SAVE
------- OUTPUT A TYPE --------
4-20ma
0-10v
0-5v
2-10v
1-5v
BACK SAVE
BACK SAVE
BACK SAVE
BACK EXIT
BACK NEXT
BACK SAVE
BACK SAVE
Enabled
BACK SAVE
------- DHW SETPOINT -------
180 F
[ ]
Disabled
----------- SETTINGS ------------
Season Winter
Set Point 70 F
<System Settings>
<Maintenance>
<Histories>
<System Startup>
BACK SELECT
BACK SAVE
------------- SEASON --------------
Winter
Summer
BACK SAVE
------------ SET POINT ----------
70 F
[ ]
--------- RESET RATIO ----------
1.00 OD=4.00 Sys
1.00 OD=3.00 Sys
1.00 OD=2.00 Sys
1.00 OD=1.50 Sys
1.00 OD=1.25 Sys
1.00 OD=1.00 Sys
1.25 OD=1.00 Sys
1.50 OD=1.00 Sys
2.00 OD=1.00 Sys
3.00 OD=1.00 Sys
4.00 OD=1.00 Sys
BACK SAVE
BACK START
-------- SYSTEM STARTUP ------
(START)
to continue
BACK CONTINUE
------------- WARNING ------------
THESE SETTINGS
CHANGE PRIMARY
SYSTEM FUNCTIONS.
-------- ARE YOU SURE? -------
No
Yes
---------- SENSOR TYPE ---------
Set Point F
Set Point C
Reset F
Reset C
----- SETBACK/SHUTDOWN -----
Shutdown/Disable
Tstat/Enable
Setback
STARTUP
Reset Ratio
Set Point
BACK SAVE
------- OUTDOOR CUTOFF -------
65 F
[ ]
-------------- OFFSET -------------
+0 F
[ ]
BACK SAVE
--- MINIMUM WATER TEMP ----
70 F
[ ]
BACK SAVE
--- MAXIMUM WATER TEMP ----
240 F
[ ]
Reset Ratio
BACK SAVE
Shutdown or
TStat Input
Setback Input
HISTORIES
--- SYS= 91 F, 10:57Am ---
--- OD= 54 F, 11:36Am ---
------ EMS INPUT MODE -------
Disable
Enable
Reset Options
Set Point
----- EMS 4ma SETPOINT-----
120 F
[ ]
------ EMS 20ma SETPOINT-----
220 F
[ ]
---------- BOOST MODE ---------
30 Minutes
Disabled
BACK SAVE
--------- SENSOR FAULT --------
All Off
All On
BACK SAVE
------- OUTPUT D TYPE --------
4-20ma
0-10v
0-5v
2-10v
1-5v
BACK SAVE
----- PROVE/DHW SHARING ----
Prove
DHW Priority
DHW No Priority
No Priority (Summer)
BACK SAVE
------ MODULATION MODE ------
Normal
Parallel
BACK SAVE
BACK SAVE
BACK SAVE
------- OUTPUT A TYPE --------
4-20ma
0-10v
0-5v
2-10v
1-5v
BACK SAVE
BACK SAVE
BACK SAVE
BACK EXIT
BACK NEXT
BACK SAVE
BACK SAVE
Enabled
BACK SAVE
------- DHW SETPOINT -------
180 F
[ ]
Disabled
----- MAINTENANCE ----
System Trim +0
o
F
Outdoor Trim 0
o
F
<Output Trim>
<Configuration>
BACK ▲▼ SAVE
SYSTEM
A
B
C
D
Full Modulation Sequencing Control
1
2
FOR ALL CIRCUITS
120VAC, 6A RESISTIVE
OUTPUT RATINGS:
1A PILOT DUTY, 15A TOTAL
115VAC 60Hz , 12VA MAX
INPUT RATINGS:
USE COPPER CONDUCTORS ONLY
DO NOT APPLY ANY VOLTAGE
TO INPUT TERMINALS
3
4
5
6
7
8
9
10
11
12
13
15
14
17
16
18
22
20
19
21
24
23
29
25
27
26
28
32
30
31
L
N
-
+
+
T
T
O
O
RS-485
mA
GND
VLT
SYS
A
B
C
D
PWR
CUR / VLT
A
-
+
+
mA
GND
VLT
-
+
+
mA
GND
VLT
-
+
+
mA
GND
VLT
+
mA
TEMP
OUTDOOR
O
O
TEMP
SYSTEM
EXTENSION
MODULE
CUR / VLT
B
CUR / VLT
C
CUR / VLT
D
CAUTION: RISK OF ELECTRIC SHOCK
More than one disconnect switch may be required
to de-energize the equipment before servicing.
PROVE
/DHW
SHUTDOWN
/TSTAT
/SETBACK
ENCLOSED
ENERGY
MANAGEMENT
EQUIPMENT
99RA
Mini-MOD
----- SET TIME -----
7:35 Pm
BACK ▲▼ SAVE
----------- SETTINGS ------------
Season Winter
Set Point 70 F
<System Settings>
<Maintenance>
<Histories>
<System Startup>
BACK SELECT
BACK SAVE
------------- SEASON --------------
Winter
Summer
BACK SAVE
------------ SET POINT ----------
70 F
[ ]
--------- RESET RATIO ----------
1.00 OD=4.00 Sys
1.00 OD=3.00 Sys
1.00 OD=2.00 Sys
1.00 OD=1.50 Sys
1.00 OD=1.25 Sys
1.00 OD=1.00 Sys
1.25 OD=1.00 Sys
1.50 OD=1.00 Sys
2.00 OD=1.00 Sys
3.00 OD=1.00 Sys
4.00 OD=1.00 Sys
BACK SAVE
BACK START
-------- SYSTEM STARTUP ------
(START)
to continue
BACK CONTINUE
------------- WARNING ------------
THESE SETTINGS
CHANGE PRIMARY
SYSTEM FUNCTIONS.
-------- ARE YOU SURE? -------
No
Yes
---------- SENSOR TYPE ---------
Set Point F
Set Point C
Reset F
Reset C
----- SETBACK/SHUTDOWN -----
Shutdown/Disable
Tstat/Enable
Setback
STARTUP
Reset Ratio
Set Point
BACK SAVE
------- OUTDOOR CUTOFF -------
65 F
[ ]
-------------- OFFSET -------------
+0 F
[ ]
BACK SAVE
--- MINIMUM WATER TEMP ----
70 F
[ ]
BACK SAVE
--- MAXIMUM WATER TEMP ----
240 F
[ ]
Reset Ratio
BACK SAVE
Shutdown or
TStat Input
Setback Input
HISTORIES
--- SYS= 91 F, 10:57Am ---
--- OD= 54 F, 11:36Am ---
------ EMS INPUT MODE -------
Disable
Enable
Reset Options
Set Point
----- EMS 4ma SETPOINT-----
120 F
[ ]
------ EMS 20ma SETPOINT-----
220 F
[ ]
---------- BOOST MODE ---------
30 Minutes
Disabled
BACK SAVE
--------- SENSOR FAULT --------
All Off
All On
BACK SAVE
------- OUTPUT D TYPE --------
4-20ma
0-10v
0-5v
2-10v
1-5v
BACK SAVE
----- PROVE/DHW SHARING ----
Prove
DHW Priority
DHW No Priority
No Priority (Summer)
BACK SAVE
------ MODULATION MODE ------
Normal
Parallel
BACK SAVE
BACK SAVE
BACK SAVE
------- OUTPUT A TYPE --------
4-20ma
0-10v
0-5v
2-10v
1-5v
BACK SAVE
BACK SAVE
BACK SAVE
BACK EXIT
BACK NEXT
BACK SAVE
BACK SAVE
Enabled
BACK SAVE
------- DHW SETPOINT -------
180 F
[ ]
Disabled
----------- SETTINGS ------------
Season Winter
Set Point 70 F
<System Settings>
<Maintenance>
<Histories>
<System Startup>
BACK SELECT
BACK SAVE
------------- SEASON --------------
Winter
Summer
BACK SAVE
------------ SET POINT ----------
70 F
[ ]
--------- RESET RATIO ----------
1.00 OD=4.00 Sys
1.00 OD=3.00 Sys
1.00 OD=2.00 Sys
1.00 OD=1.50 Sys
1.00 OD=1.25 Sys
1.00 OD=1.00 Sys
1.25 OD=1.00 Sys
1.50 OD=1.00 Sys
2.00 OD=1.00 Sys
3.00 OD=1.00 Sys
4.00 OD=1.00 Sys
BACK SAVE
BACK START
-------- SYSTEM STARTUP ------
(START)
to continue
BACK CONTINUE
------------- WARNING ------------
THESE SETTINGS
CHANGE PRIMARY
SYSTEM FUNCTIONS.
-------- ARE YOU SURE? -------
No
Yes
---------- SENSOR TYPE ---------
Set Point F
Set Point C
Reset F
Reset C
----- SETBACK/SHUTDOWN -----
Shutdown/Disable
Tstat/Enable
Setback
STARTUP
Reset Ratio
Set Point
BACK SAVE
------- OUTDOOR CUTOFF -------
65 F
[ ]
-------------- OFFSET -------------
+0 F
[ ]
BACK SAVE
--- MINIMUM WATER TEMP ----
70 F
[ ]
BACK SAVE
--- MAXIMUM WATER TEMP ----
240 F
[ ]
Reset Ratio
BACK SAVE
Shutdown or
TStat Input
Setback Input
HISTORIES
--- SYS= 91 F, 10:57Am ---
--- OD= 54 F, 11:36Am ---
------ EMS INPUT MODE -------
Disable
Enable
Reset Options
Set Point
----- EMS 4ma SETPOINT-----
120 F
[ ]
------ EMS 20ma SETPOINT-----
220 F
[ ]
---------- BOOST MODE ---------
30 Minutes
Disabled
BACK SAVE
--------- SENSOR FAULT --------
All Off
All On
BACK SAVE
------- OUTPUT D TYPE --------
4-20ma
0-10v
0-5v
2-10v
1-5v
BACK SAVE
----- PROVE/DHW SHARING ----
Prove
DHW Priority
DHW No Priority
No Priority (Summer)
BACK SAVE
------ MODULATION MODE ------
Normal
Parallel
BACK SAVE
BACK SAVE
BACK SAVE
------- OUTPUT A TYPE --------
4-20ma
0-10v
0-5v
2-10v
1-5v
BACK SAVE
BACK SAVE
BACK SAVE
BACK EXIT
BACK NEXT
BACK SAVE
BACK SAVE
Enabled
BACK SAVE
------- DHW SETPOINT -------
180 F
[ ]
Disabled
----- MAINTENANCE ----
System Trim +0
o
F
Outdoor Trim 0
o
F
<Output Trim>
<Configuration>
BACK ▲▼ SAVE
SYSTEM
A
B
C
D
Full Modulation Sequencing Control
1
2
FOR ALL CIRCUITS
120VAC, 6A RESISTIVE
OUTPUT RATINGS:
1A PILOT DUTY, 15A TOTAL
115VAC 60Hz , 12VA MAX
INPUT RATINGS:
USE COPPER CONDUCTORS ONLY
DO NOT APPLY ANY VOLTAGE
TO INPUT TERMINALS
3
4
5
6
7
8
9
10
11
12
13
15
14
17
16
18
22
20
19
21
24
23
29
25
27
26
28
32
30
31
L
N
-
+
+
T
T
O
O
RS-485
mA
GND
VLT
SYS
A
B
C
D
PWR
CUR / VLT
A
-
+
+
mA
GND
VLT
-
+
+
mA
GND
VLT
-
+
+
mA
GND
VLT
+
mA
TEMP
OUTDOOR
O
O
TEMP
SYSTEM
EXTENSION
MODULE
CUR / VLT
B
CUR / VLT
C
CUR / VLT
D
CAUTION: RISK OF ELECTRIC SHOCK
More than one disconnect switch may be required
to de-energize the equipment before servicing.
PROVE
/DHW
SHUTDOWN
/TSTAT
/SETBACK
ENCLOSED
ENERGY
MANAGEMENT
EQUIPMENT
99RA
Mini-MOD
DAY/NIGHT SCHEDULE
Set Time **:**
Day Schedule 6:00a
Night Schedule 8:00p
BACK ▲▼ SAVE
-- DAY SCHEDULE --
6:00 Am
BACK ▲▼ SAVE
----------- SETTINGS ------------
Season Winter
Set Point 70 F
<System Settings>
<Maintenance>
<Histories>
<System Startup>
BACK SELECT
BACK SAVE
------------- SEASON --------------
Winter
Summer
BACK SAVE
------------ SET POINT ----------
70 F
[ ]
--------- RESET RATIO ----------
1.00 OD=4.00 Sys
1.00 OD=3.00 Sys
1.00 OD=2.00 Sys
1.00 OD=1.50 Sys
1.00 OD=1.25 Sys
1.00 OD=1.00 Sys
1.25 OD=1.00 Sys
1.50 OD=1.00 Sys
2.00 OD=1.00 Sys
3.00 OD=1.00 Sys
4.00 OD=1.00 Sys
BACK SAVE
BACK START
-------- SYSTEM STARTUP ------
(START)
to continue
BACK CONTINUE
------------- WARNING ------------
THESE SETTINGS
CHANGE PRIMARY
SYSTEM FUNCTIONS.
-------- ARE YOU SURE? -------
No
Yes
---------- SENSOR TYPE ---------
Set Point F
Set Point C
Reset F
Reset C
----- SETBACK/SHUTDOWN -----
Shutdown/Disable
Tstat/Enable
Setback
STARTUP
Reset Ratio
Set Point
BACK SAVE
------- OUTDOOR CUTOFF -------
65 F
[ ]
-------------- OFFSET -------------
+0 F
[ ]
BACK SAVE
--- MINIMUM WATER TEMP ----
70 F
[ ]
BACK SAVE
--- MAXIMUM WATER TEMP ----
240 F
[ ]
Reset Ratio
BACK SAVE
Shutdown or
TStat Input
Setback Input
HISTORIES
--- SYS= 91 F, 10:57Am ---
--- OD= 54 F, 11:36Am ---
------ EMS INPUT MODE -------
Disable
Enable
Reset Options
Set Point
----- EMS 4ma SETPOINT-----
120 F
[ ]
------ EMS 20ma SETPOINT-----
220 F
[ ]
---------- BOOST MODE ---------
30 Minutes
Disabled
BACK SAVE
--------- SENSOR FAULT --------
All Off
All On
BACK SAVE
------- OUTPUT D TYPE --------
4-20ma
0-10v
0-5v
2-10v
1-5v
BACK SAVE
----- PROVE/DHW SHARING ----
Prove
DHW Priority
DHW No Priority
No Priority (Summer)
BACK SAVE
------ MODULATION MODE ------
Normal
Parallel
BACK SAVE
BACK SAVE
BACK SAVE
------- OUTPUT A TYPE --------
4-20ma
0-10v
0-5v
2-10v
1-5v
BACK SAVE
BACK SAVE
BACK SAVE
BACK EXIT
BACK NEXT
BACK SAVE
BACK SAVE
Enabled
BACK SAVE
------- DHW SETPOINT -------
180 F
[ ]
Disabled
----------- SETTINGS ------------
Season Winter
Set Point 70 F
<System Settings>
<Maintenance>
<Histories>
<System Startup>
BACK SELECT
BACK SAVE
------------- SEASON --------------
Winter
Summer
BACK SAVE
------------ SET POINT ----------
70 F
[ ]
--------- RESET RATIO ----------
1.00 OD=4.00 Sys
1.00 OD=3.00 Sys
1.00 OD=2.00 Sys
1.00 OD=1.50 Sys
1.00 OD=1.25 Sys
1.00 OD=1.00 Sys
1.25 OD=1.00 Sys
1.50 OD=1.00 Sys
2.00 OD=1.00 Sys
3.00 OD=1.00 Sys
4.00 OD=1.00 Sys
BACK SAVE
BACK START
-------- SYSTEM STARTUP ------
(START)
to continue
BACK CONTINUE
------------- WARNING ------------
THESE SETTINGS
CHANGE PRIMARY
SYSTEM FUNCTIONS.
-------- ARE YOU SURE? -------
No
Yes
---------- SENSOR TYPE ---------
Set Point F
Set Point C
Reset F
Reset C
----- SETBACK/SHUTDOWN -----
Shutdown/Disable
Tstat/Enable
Setback
STARTUP
Reset Ratio
Set Point
BACK SAVE
------- OUTDOOR CUTOFF -------
65 F
[ ]
-------------- OFFSET -------------
+0 F
[ ]
BACK SAVE
--- MINIMUM WATER TEMP ----
70 F
[ ]
BACK SAVE
--- MAXIMUM WATER TEMP ----
240 F
[ ]
Reset Ratio
BACK SAVE
Shutdown or
TStat Input
Setback Input
HISTORIES
--- SYS= 91 F, 10:57Am ---
--- OD= 54 F, 11:36Am ---
------ EMS INPUT MODE -------
Disable
Enable
Reset Options
Set Point
----- EMS 4ma SETPOINT-----
120 F
[ ]
------ EMS 20ma SETPOINT-----
220 F
[ ]
---------- BOOST MODE ---------
30 Minutes
Disabled
BACK SAVE
--------- SENSOR FAULT --------
All Off
All On
BACK SAVE
------- OUTPUT D TYPE --------
4-20ma
0-10v
0-5v
2-10v
1-5v
BACK SAVE
----- PROVE/DHW SHARING ----
Prove
DHW Priority
DHW No Priority
No Priority (Summer)
BACK SAVE
------ MODULATION MODE ------
Normal
Parallel
BACK SAVE
BACK SAVE
BACK SAVE
------- OUTPUT A TYPE --------
4-20ma
0-10v
0-5v
2-10v
1-5v
BACK SAVE
BACK SAVE
BACK SAVE
BACK EXIT
BACK NEXT
BACK SAVE
BACK SAVE
Enabled
BACK SAVE
------- DHW SETPOINT -------
180 F
[ ]
Disabled
----- MAINTENANCE ----
System Trim +0
o
F
Outdoor Trim 0
o
F
<Output Trim>
<Configuration>
BACK ▲▼ SAVE
SYSTEM
A
B
C
D
Full Modulation Sequencing Control
1
2
FOR ALL CIRCUITS
120VAC, 6A RESISTIVE
OUTPUT RATINGS:
1A PILOT DUTY, 15A TOTAL
115VAC 60Hz , 12VA MAX
INPUT RATINGS:
USE COPPER CONDUCTORS ONLY
DO NOT APPLY ANY VOLTAGE
TO INPUT TERMINALS
3
4
5
6
7
8
9
10
11
12
13
15
14
17
16
18
22
20
19
21
24
23
29
25
27
26
28
32
30
31
L
N
-
+
+
T
T
O
O
RS-485
mA
GND
VLT
SYS
A
B
C
D
PWR
CUR / VLT
A
-
+
+
mA
GND
VLT
-
+
+
mA
GND
VLT
-
+
+
mA
GND
VLT
+
mA
TEMP
OUTDOOR
O
O
TEMP
SYSTEM
EXTENSION
MODULE
CUR / VLT
B
CUR / VLT
C
CUR / VLT
D
CAUTION: RISK OF ELECTRIC SHOCK
More than one disconnect switch may be required
to de-energize the equipment before servicing.
PROVE
/DHW
SHUTDOWN
/TSTAT
/SETBACK
ENCLOSED
ENERGY
MANAGEMENT
EQUIPMENT
99RA
Mini-MOD
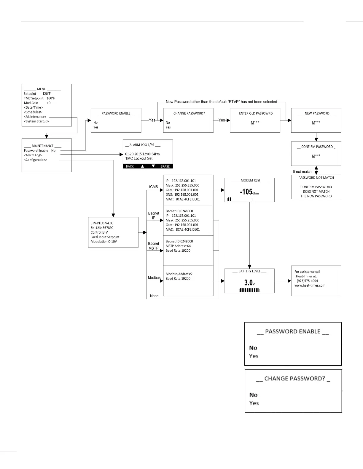
PASSWORD ENABLE
Selections: No, Yes Default: No
Menu Path: /Maintenance > Password Enable
Description:
When set to Yes, a password must be entered in order
to access the ETV Platinum Plus programming menus. When enabled,
the password can be set or changed. When setting/changing the
password, it must be entered twice and both entries must match. If the
password entries do not match, an error is displayed and the password
must be re-entered.
0593
27–00 REV. C

Table of Contents

Related product manuals