EasyManua.ls Logo

Hioki RM3544 - Page 111

Hioki RM3544
226 pages
Print Icon
To Next Page IconTo Next Page
To Next Page IconTo Next Page
To Previous Page IconTo Previous Page
To Previous Page IconTo Previous Page
Loading...
8.2 Timing Chart
103
8
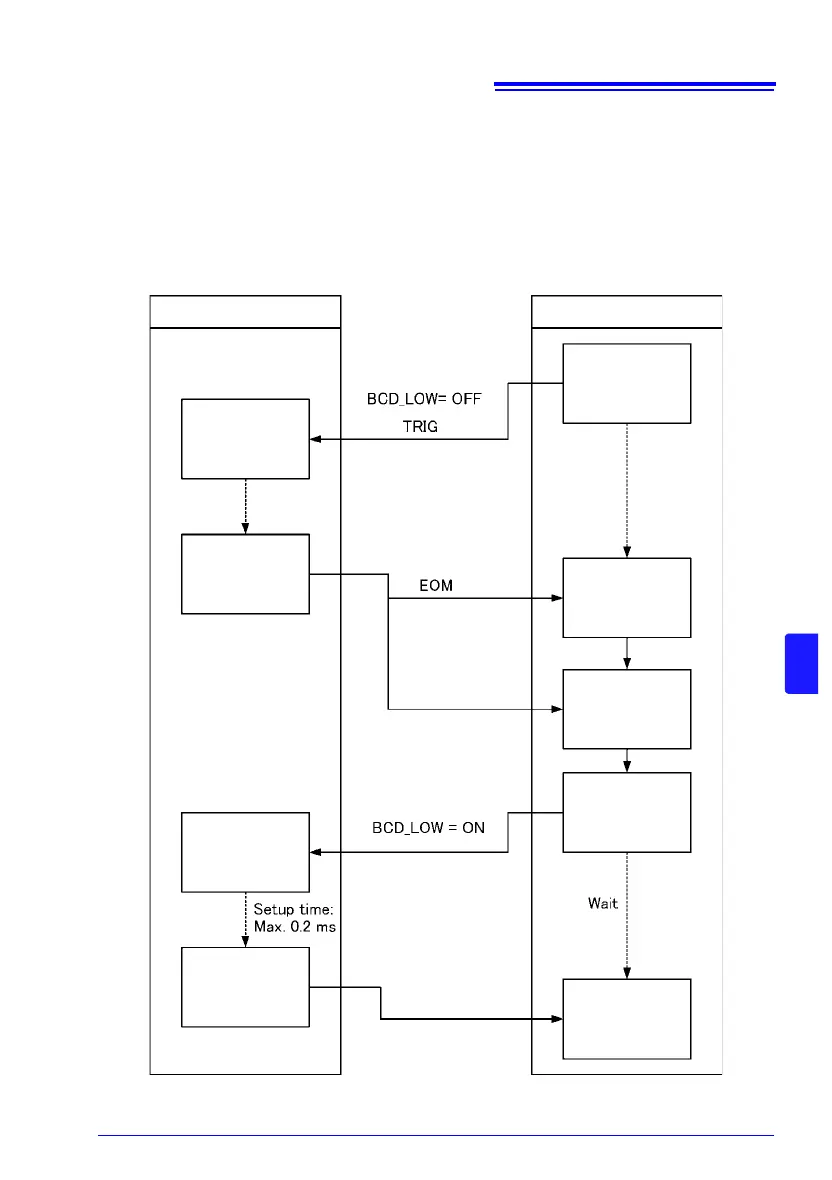
Measured value (BCD) acquisition processing when using an external
trigger
For BCD output, the upper and lower digits must be acquired separately. The upper and
lower digits can be acquired in any order. In the following example, the upper digits are
acquired first. If the response of the input circuit in the controller is slow, inserting wait pro-
cessing after the EOM signal switching to ON is detected until a measurement value (in the
BCD format) is acquired.
Instrument Controller
Measurement
start
Judgment re-
sults OFF
Measurement
start
Measurement
Measurement
complete
Reception of
measurement
complete
Acquisition of
BCD upper digits
Specification of
BCD lower digits
Acquisition of
BCD lower digits
BCD lower digit
setup start
BCD lower digit
setup complete
BCD2-0 to
BCD5-3
BCD1-0 to
BCD1-3
Wait for EOM
(when detect-
ing the level,
after a 2 ms
wait)

Table of Contents

Related product manuals