EasyManua.ls Logo

Hisun HS800 - Page 77

Hisun HS800
263 pages
Print Icon
To Next Page IconTo Next Page
To Next Page IconTo Next Page
To Previous Page IconTo Previous Page
To Previous Page IconTo Previous Page
Loading...
Periodic Maintenance
3-12
Install the air bleed bolt
9 Nm (0.9 m · kg, 6.5 ft · lb)
Install the radiator cap and fill the
reservoir, install the reservoir cap.
Start the engine and warm it up for several
minutes. Then shut off the engine and
check the coolant level in the reservoir.
Add coolant if necessary to the reservoir
bottle.
Install the hood assembly, roll-over
protection system, center console,
passenger’s seat, and driver’s seat.
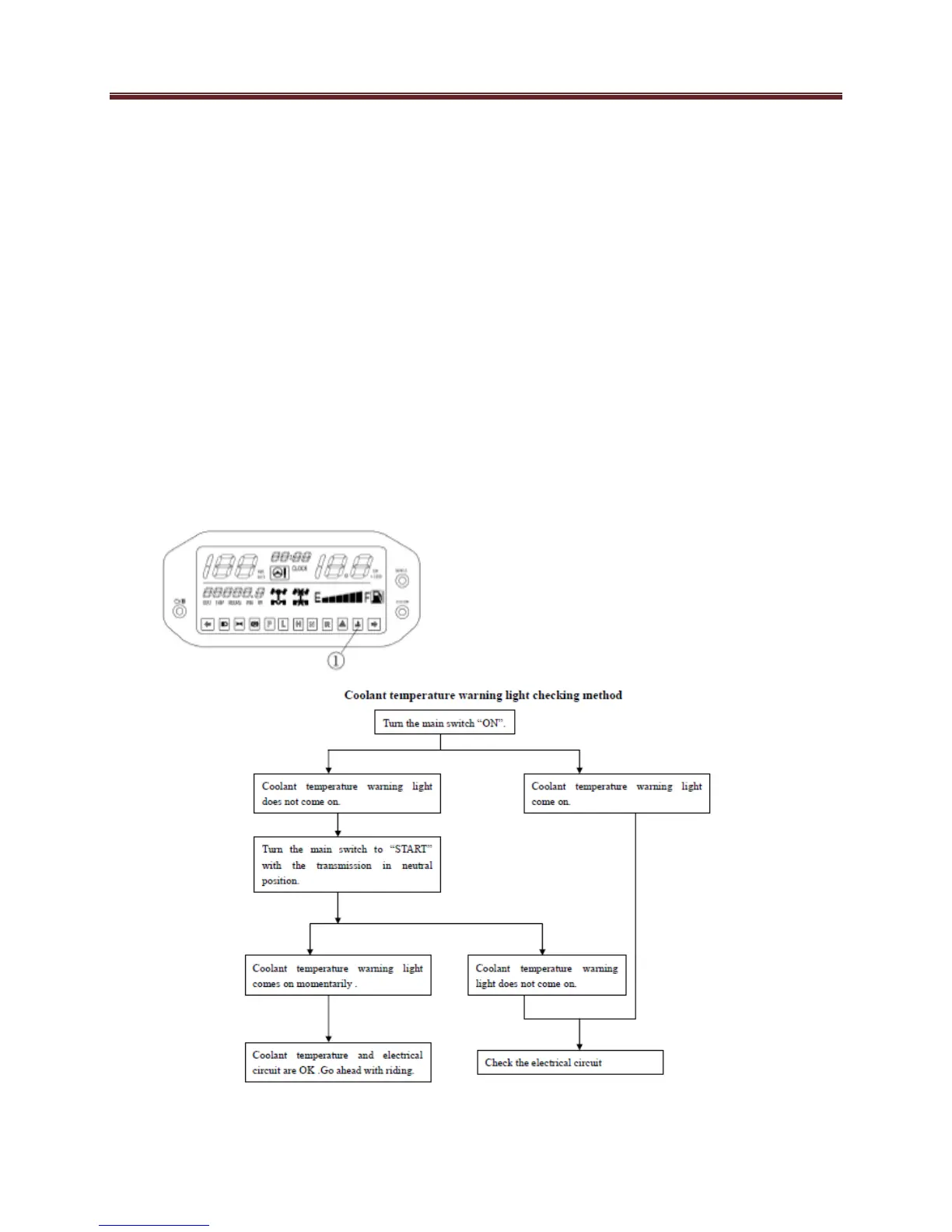
Checking the coolant temperature
Warning Light

Table of Contents

Related product manuals