EasyManua.ls Logo

Hitachi IJ PH - Page 194

Hitachi IJ PH
211 pages
Print Icon
To Next Page IconTo Next Page
To Next Page IconTo Next Page
To Previous Page IconTo Previous Page
To Previous Page IconTo Previous Page
Loading...
6-57
Yes
Yes
Yes
Yes
Yes
Yes
Yes
Yes
Yes
Yes
Failure of adjustment
of excitation voltage
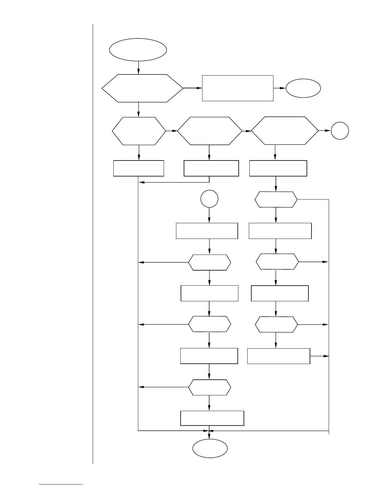
6.6.5 Failure of adjustment of excitation voltage
Is the excitation
frequency properly
set?
Replace the EZJ93 board.
Replace the EZJ106 board.
Replace the EZJ106 board.
Replace the print head.
Replace the print head.
Replace the EZJ93 board.
Resume the
operation.
Resume the
operation.
Replace the Nozzle.
Is the problem
fixed?
Is the problem
fixed?
Is the problem
fixed?
Is the problem
fixed?
Is the problem
fixed?
Is the problem
fixed?
Replace the Nozzle.
No
No
No
No
No
No
No
No
No
No
Disconnect and reconnect the
EZJ106 board CN5 connector
correctly.
Is the EZJ106 board CN5
connector disconnected or
in poor contact?
Correct the excitation
voltage setting
Correct the setting
Is the DSW1 of
EZJ106 board
is properly set?
When the adjustment
fails, is the voltage of
TP14 larger than
360V?

Table of Contents

Related product manuals