EasyManua.ls Logo

Hitachi PH - Electrical Connection Diagram

Hitachi PH
288 pages
Print Icon
To Next Page IconTo Next Page
To Next Page IconTo Next Page
To Previous Page IconTo Previous Page
To Previous Page IconTo Previous Page
Loading...
Electrical Connection Diagram 13-3
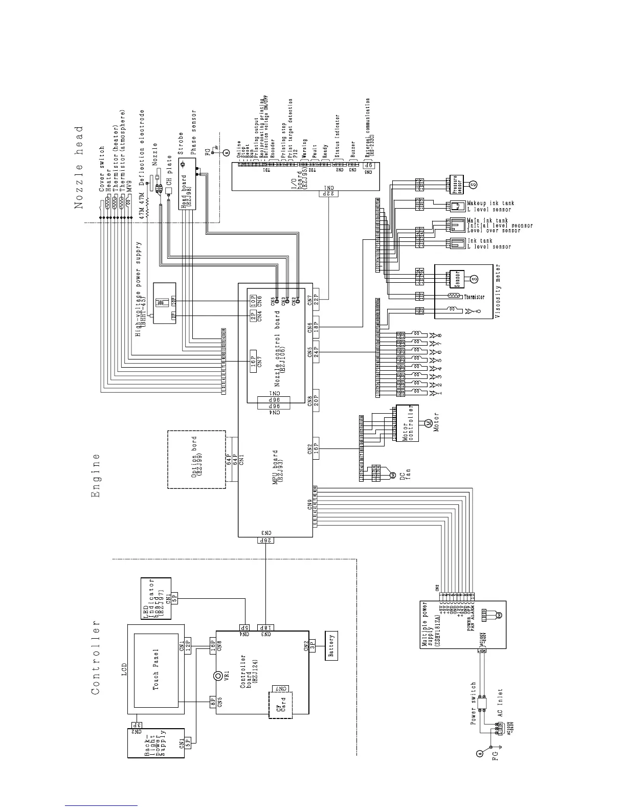
13.2 Electrical Connection Diagram
Fig. 13-3 Electrical connection diagram

Table of Contents

Related product manuals