EasyManua.ls Logo

Hitachi PH - Connection of Various Signal

Hitachi PH
288 pages
Print Icon
To Next Page IconTo Next Page
To Next Page IconTo Next Page
To Previous Page IconTo Previous Page
To Previous Page IconTo Previous Page
Loading...
1-28 Connection of signals
1.5.3 Connection of various signal
When handling an external signal, be sure to comply with the voltage, current and time
described herein.
We cannot guarantee the operation unless it is handled correctly.
1.5.3-1 Ready output signal
The following describes the wiring of the signal that is outputted to the outside for the
purpose of indicating that the IJ printer is ready state.
(To prevent a print target from traveling without being printed, this signal is used, for
instance, to stop the conveyor when the IJ printer cannot perform printing.)
When this signal is connected, set the ready output switch to 3.
(See Section 1.5.4, Using the Ready Output Selector Switch).
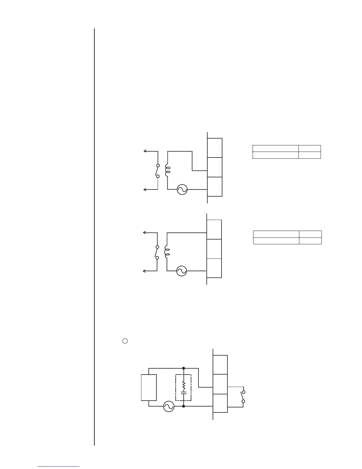
(a) When using the NO contact (make contact)
Power relay
Power supply
To conveyor
TB2
1
2
3
2-3 contact
Ready state Closed
Other than above Open
(b) When using the NC contact (break contact)
1-3 contact
Ready state Open
Other than above Closed
For both the NO and NC contacts, the maximum capacity is 30 VAC/0.5 A or 30 VDC
/ 1 A. If any load having a greater capacity is used, furnish a separate relay in
between.
Further, if a motor, relay, or other inductive load is employed, a counterelectromotive
force may be generated to reduce the useful contact life. Therefore, be sure to provide
contact protection.
Typical contact protection methods are indicated below.
Applicable to CR system (AC, DC)
TB2
R
C
Inductive
The suggested values for capacitor C and resistor R are as follows.
C: 0.5 to 1μF, no polarity
R: 0.5 to 1 per 1 V
The withstanding voltages of the capacitor and resistor must be at least two times as
high as the employed voltage.
1
NC
NO
COM
Power relay
Power supply
To conveyor
TB2
1
2
3
NC
NO
COM
load
1
2
3

Table of Contents

Related product manuals