EasyManua.ls Logo

Innovative Technology BV50 - 9.2 Fault Finding Flow Chart

Innovative Technology BV50
63 pages
Print Icon
To Next Page IconTo Next Page
To Next Page IconTo Next Page
To Previous Page IconTo Previous Page
To Previous Page IconTo Previous Page
Loading...
<< Back to Contents
Copyright © Innovative Technology Ltd 2020 Doc: BV50 User Manual
Version: 1.0
Page 42 of 63
9 SECOND LEVEL SUPPORT
9.1 Introduction
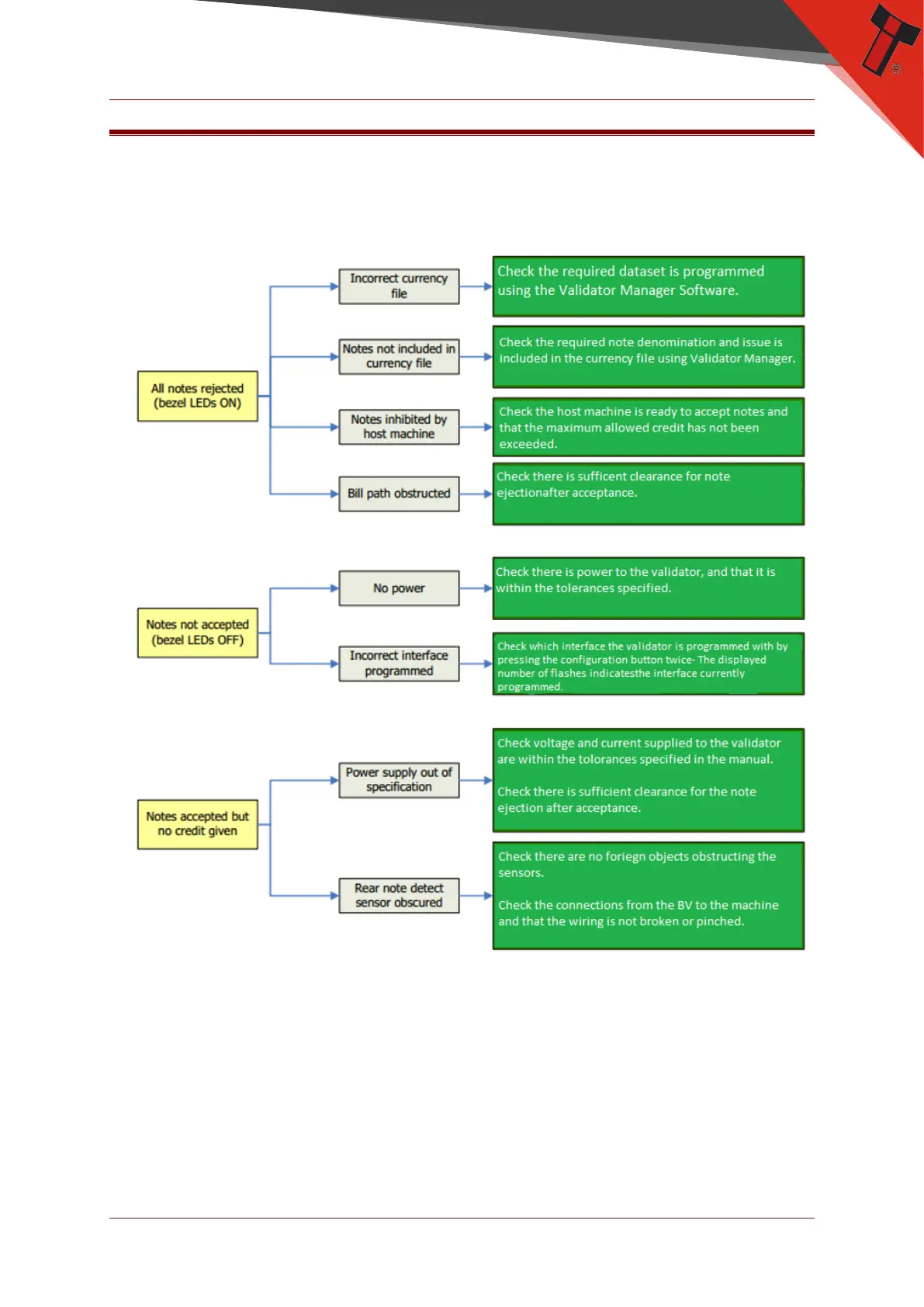
9.2 Fault Finding Flow Chart

Table of Contents

Other manuals for Innovative Technology BV50