EasyManua.ls Logo

Innovative Technology NV22 - Acceptor Runs Slowly or Continues to Run

Innovative Technology NV22
55 pages
Print Icon
To Next Page IconTo Next Page
To Next Page IconTo Next Page
To Previous Page IconTo Previous Page
To Previous Page IconTo Previous Page
Loading...
NV9 Spectral Range Manual
<< Back to Contents
Copyright © Innovative Technology Ltd 2019 Doc: GA02156 NV9S Range User Manual
Version: 1.1
Page 50 of 54
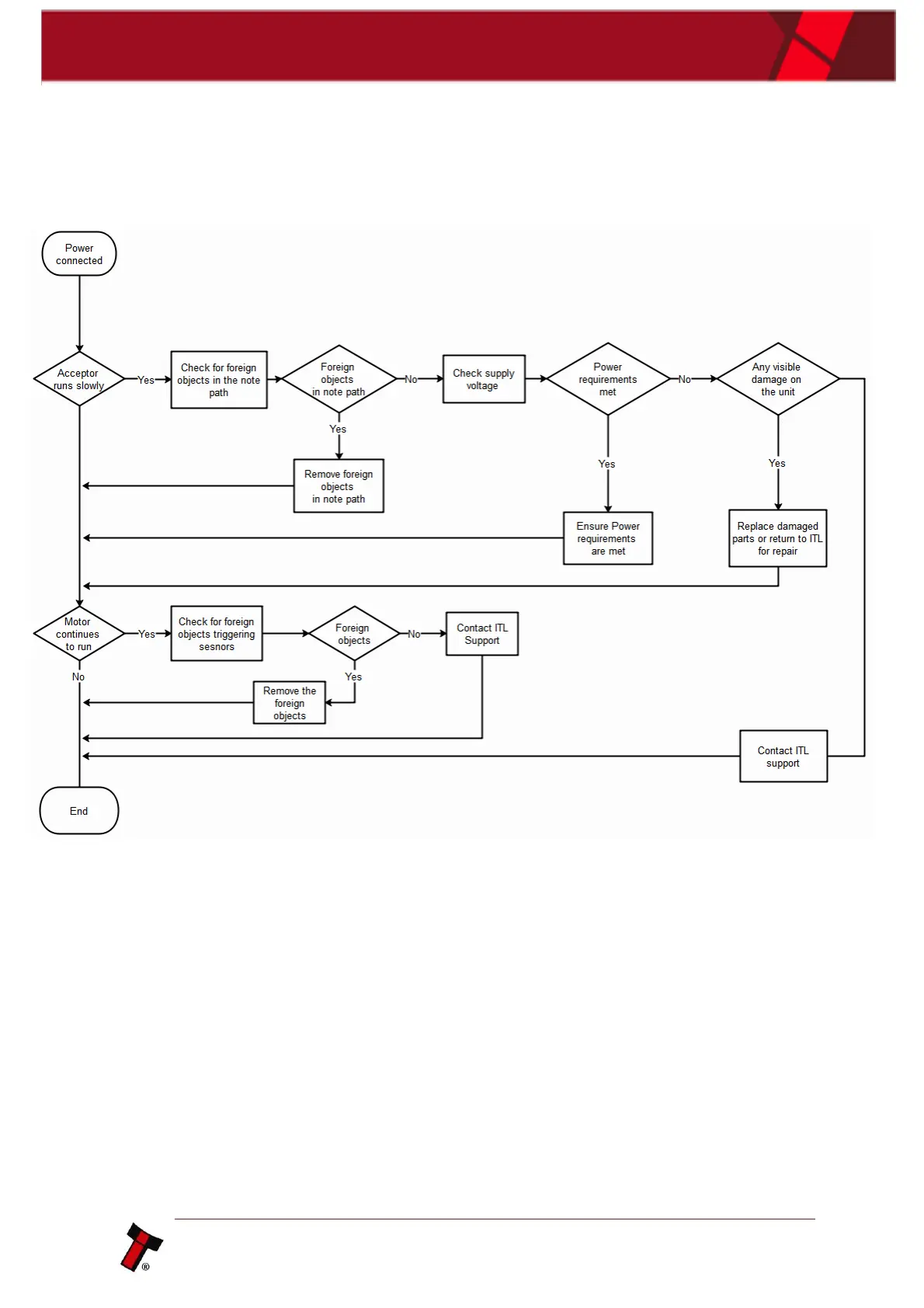
9.1.4 Acceptor runs slowly or continues to run

Table of Contents

Related product manuals