EasyManua.ls Logo

Intel D850MVSE - Block Diagram; Standard Block Diagram

Intel D850MVSE
126 pages
Print Icon
To Next Page IconTo Next Page
To Next Page IconTo Next Page
To Previous Page IconTo Previous Page
To Previous Page IconTo Previous Page
Loading...
Intel Desktop Board D850MD/D850MV Technical Product Specification
16
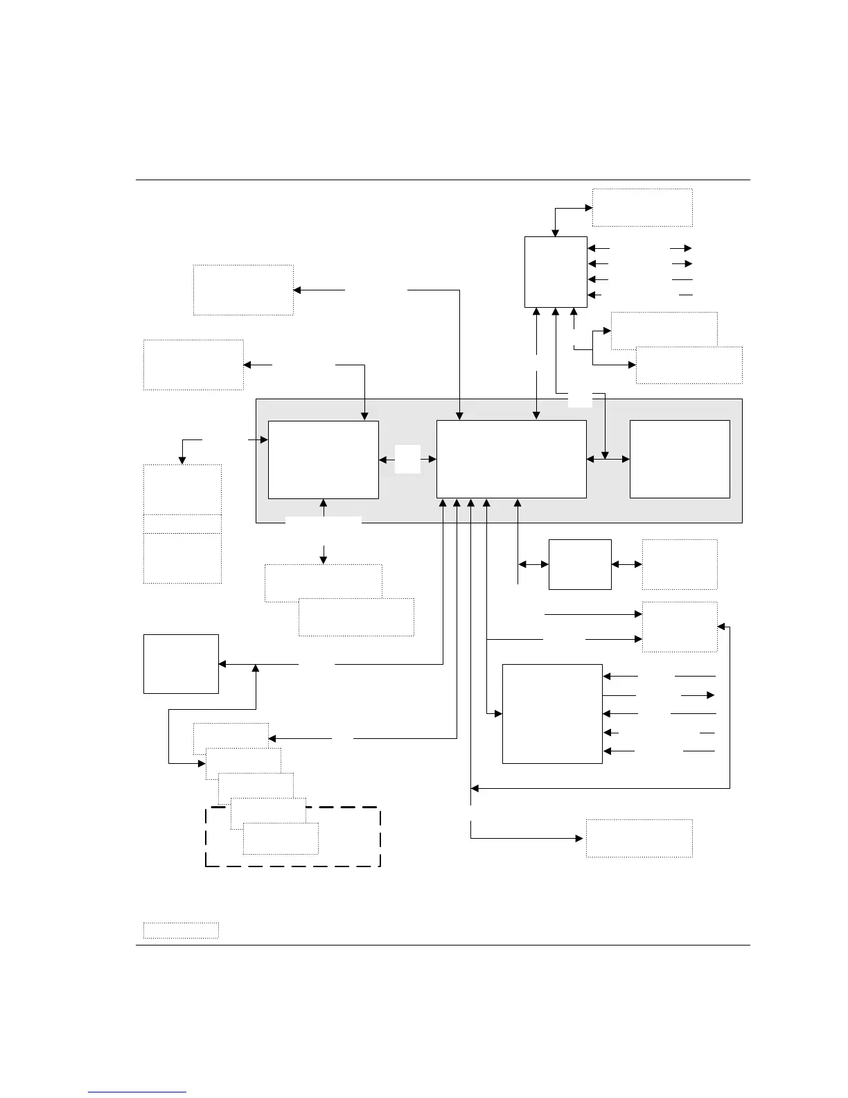
1.2.4 Block Diagram
Figure 3 is a block diagram of the major functional areas of the standard D850MD and D850MV
boards. See Figure 7 on page 27 for USB port routing.
82801BA
I/O Controller Hub
(ICH2)
82850 Memory
Controller Hub
(MCH)
82802AB 4 Mbit
Firmware Hub
(FWH)
AHA
Bus
System Bus
(400 MHz)
mPGA478
Processor Socket
Primary/
Secondary IDE
ATA-66/100
LPC
Bus
AGP
Interface
Dual RAMBUS
Channels
850 Chipset
= connector or socket
4X AGP
Connector
(1.5 V only)
AGP Pro50
Connector
(optional)
or
RAMBUS Bank 0
(RIMM1 and RIMM2)
RAMBUS Bank 1
(RIMM3 and RIMM4)
OM12394
D850MV
Only
PCI Slot 1
PCI Slot 2
PCI Slot 3
PCI Slot 4
PCI Slot 5
Hardware
Monitor
SMBus
PCI
Diskette Drive
Connector
I/O
Controller
PS/2 Keyboard
PS/2 Mouse
Parallel Port
Serial Ports
Back Panel
USB Ports (2)
Front Panel
USB Ports (2)
USB
USB
CSMA/CD
Unit
Interface
AD1885
Audio Codec
Auxiliary Line In
Mic In
Line Out
CD-ROM
Line In
CNR
Connector
(optional)
LAN
Connector
(optional)
Physical
Layer
Interface
AC Link
Back Panel
USB Ports (2)
USB
Figure 3. Standard Block Diagram

Table of Contents

Related product manuals