EasyManua.ls Logo

Keysight N9041B - Page 1262

Keysight N9041B
2852 pages
Print Icon
To Next Page IconTo Next Page
To Next Page IconTo Next Page
To Previous Page IconTo Previous Page
To Previous Page IconTo Previous Page
Loading...
3 Spectrum Analyzer Mode
3.7 Burst Power Measurement
OFF aliases to "Off" (:POW:RANG:OPT:ATT OFF)
:POW:RANG:AUTO? returns true if :POW:RANG:OPT:ATT is not OFF
Backwards
Compatibility
SCPI
[:SENSe]:POWer[:RF]:RANGe:AUTO ON | OFF | 1 | 0
[:SENSe]:POWer[:RF]:RANGe:AUTO?
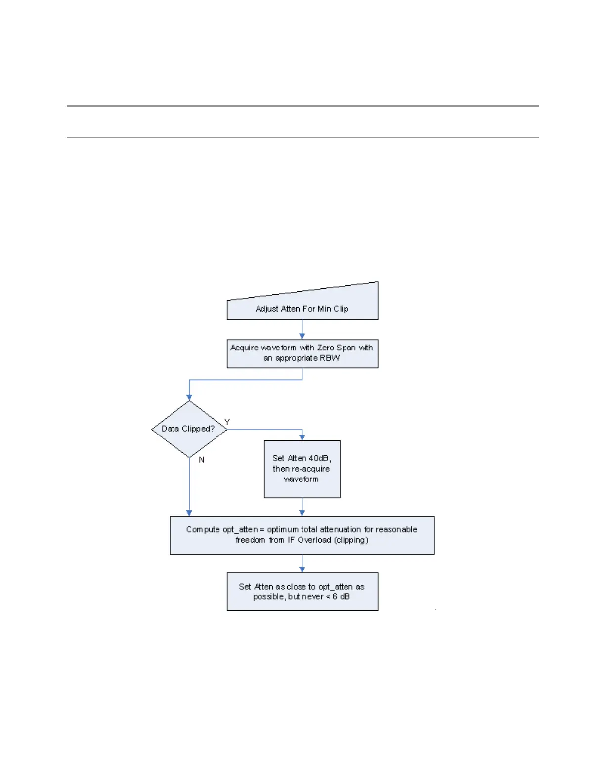
Adjustment Algorithm
The algorithms for the adjustment are documented below:
Single-Attenuator Models
Dual-Attenuator models
"Adjust Atten for Min Clipping" on page 1963 or "Pre-Adjust for Min Clipping" on
page 1260 selection is Mech + Elec Atten:
1262 Spectrum Analyzer Mode User's &Programmer's Reference

Table of Contents