EasyManua.ls Logo

Komatsu 830E - Page 643

Komatsu 830E
783 pages
Print Icon
To Next Page IconTo Next Page
To Next Page IconTo Next Page
To Previous Page IconTo Previous Page
To Previous Page IconTo Previous Page
Loading...
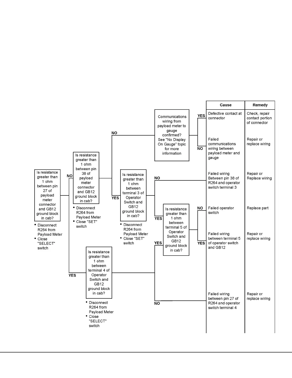
  7A

$ #30 :
! .6"( "
! .7"( "
& "#!)$)!+)
& "#!)) !
& 4$8:1195 !4$8:@9"#!)!2

Table of Contents

Other manuals for Komatsu 830E

Related product manuals