EasyManua.ls Logo

LEGRAND CS102 - 1.2. CS102 System Application

LEGRAND CS102
61 pages
Print Icon
To Next Page IconTo Next Page
To Next Page IconTo Next Page
To Previous Page IconTo Previous Page
To Previous Page IconTo Previous Page
Loading...
CS102 SNMP Card
User Manual
6
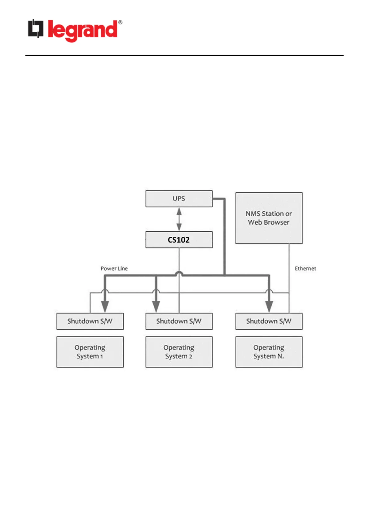
1.2. CS102 System Application
The following diagram shows how the CS102 SNMP Web Card which can be used in a network
application. It supports various kinds of protocol such as HTTP, SNMP, MODBUS, etc
Through the SNMP NMS and Web Browser, user can obtain the UPS status, issue commands of
UPS and set up CS102 configuration via the network.
CS102 also provides shutdown software tool for sending the event notifications to the connected
clients. The shutdown software can be installed on various operating systems. It can
communicate with the CS102 automatically via a proprietary protocol. CS102 will issue the
shutdown command to shutdown software in the event of AC failure, battery low and scheduled
shutdown. Shutdown software will proceed to the shutdown process to prevent the abnormal
shutoff of host or server.

Other manuals for LEGRAND CS102

Related product manuals