EasyManua.ls Logo

Miller Axcess E 300 - Section 13 − Web Pages Site Tree

Miller Axcess E 300
108 pages
Print Icon
To Next Page IconTo Next Page
To Next Page IconTo Next Page
To Previous Page IconTo Previous Page
To Previous Page IconTo Previous Page
Loading...
OM-244 814 Page 60
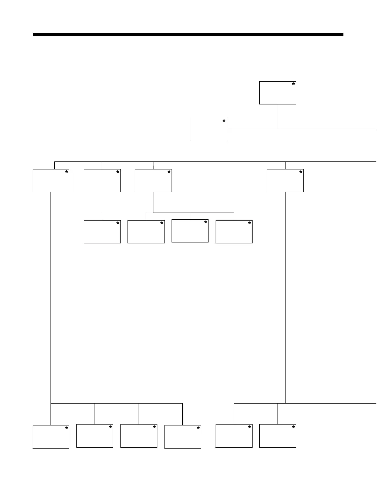
SECTION 13 WEB PAGES SITE TREE
The Axcess E machine IP address is required to open the web pages. If necessary, have the IT administrator provide this address to allow opening the
web pages. Port A on the power source is factory set to 169.254.0.2 as a static IP address. Connect a PC to Port A and enter 169.254.0.2 in the web
browser to access the web pages.
AXCESS E
Login Page
ITW Welding
Companies
Welder
Configuration
Program Setup Logs/ReportsAdvanced
Errors
Feed/Torch
Weld Cable
Setup
Welding Wire
Setup
Process SetupLocks
System LogSecondary Data
Weld
Sequencer
Trigger
Functions

Table of Contents

Related product manuals