EasyManua.ls Logo

Nokia RM-596 - Vibra Troubleshooting; Connectivity Module Troubleshooting; Introduction to Connectivity Module Troubleshooting

Nokia RM-596
253 pages
Print Icon
To Next Page IconTo Next Page
To Next Page IconTo Next Page
To Previous Page IconTo Previous Page
To Previous Page IconTo Previous Page
Loading...
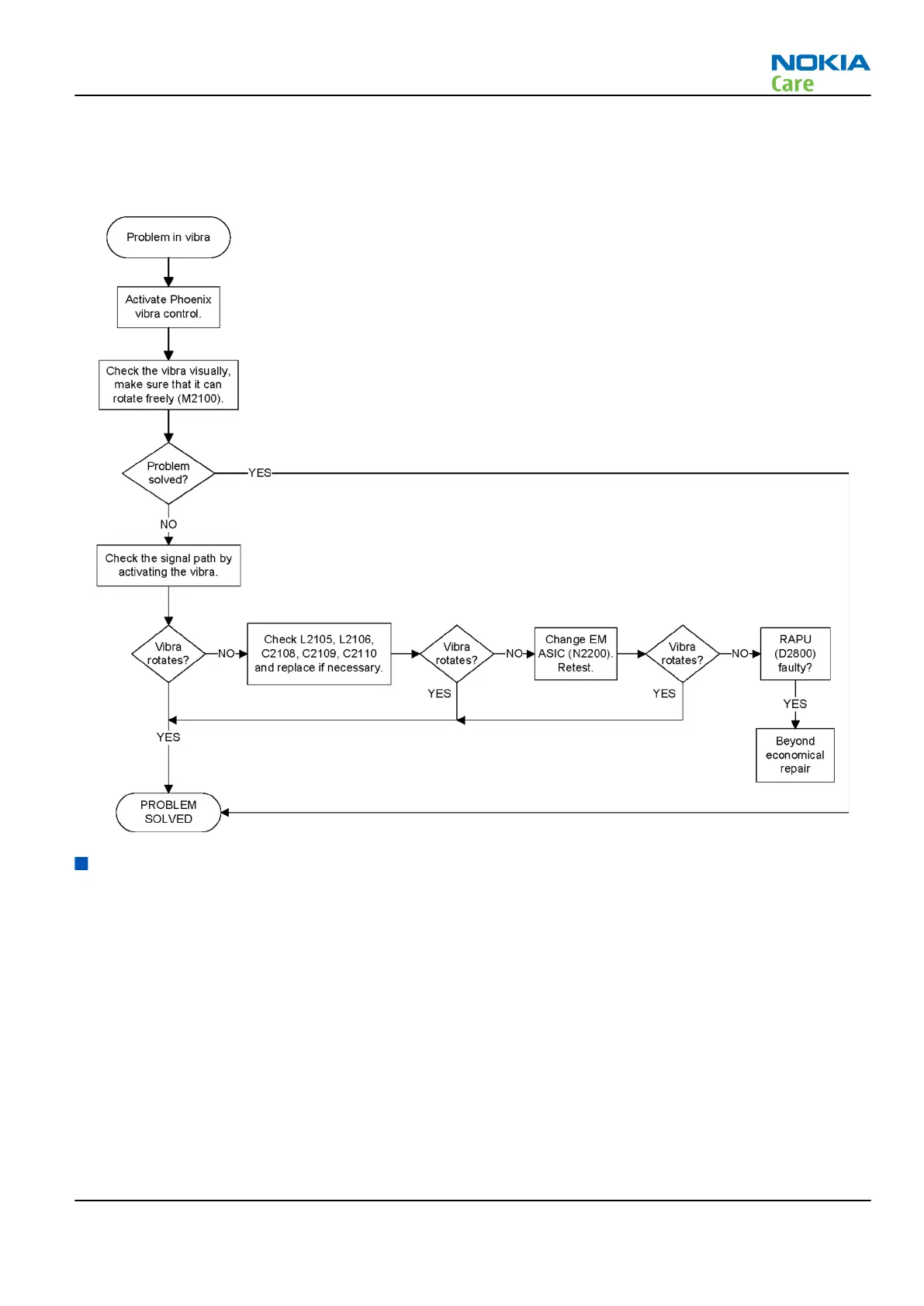
Vibra troubleshooting
Troubleshooting flow
Connectivity module troubleshooting
Introduction to connectivity module troubleshooting
The BOB1.0M-b module supports WLAN, BT, FMRX and FMTX. From a troubleshooting point of view, WLAN is
tested separately, but BT, FMRX and FMTX are checked in parallel.
REFOUT_EXT1 single ended 38.4 MHz analog clock from Linko RF is provided to BOB1.0M-b. The clock request
for the reference clock in the BOB1.0M-b module is shared between WLAN and BT blocks. When either system
requires a clock, this signal will be active. The CLK_REQ is connected to ExtSysClkReq pin of RAPU. The SLEEPCLK
input of 32.768 KHz clock from EM ASIC is used for power management and for FM in low power mode. The
internal SMPS supplies the whole BOB1.0M-b solution from the phone battery supply, VBAT, apart from VIO
which is needed for interface signal reference levels.
The following figure shows a top level block diagram of the BOB1.0M-b module.
RM-596
BB Troubleshooting and Manual Tuning Guide
Issue 2 COMPANY CONFIDENTIAL Page 3 – 57
Copyright © 2010 Nokia. All rights reserved.

Table of Contents

Related product manuals