EasyManua.ls Logo

Nokia RM-596 - External Earpiece and Microphone; Vibra

Nokia RM-596
253 pages
Print Icon
To Next Page IconTo Next Page
To Next Page IconTo Next Page
To Previous Page IconTo Previous Page
To Previous Page IconTo Previous Page
Loading...
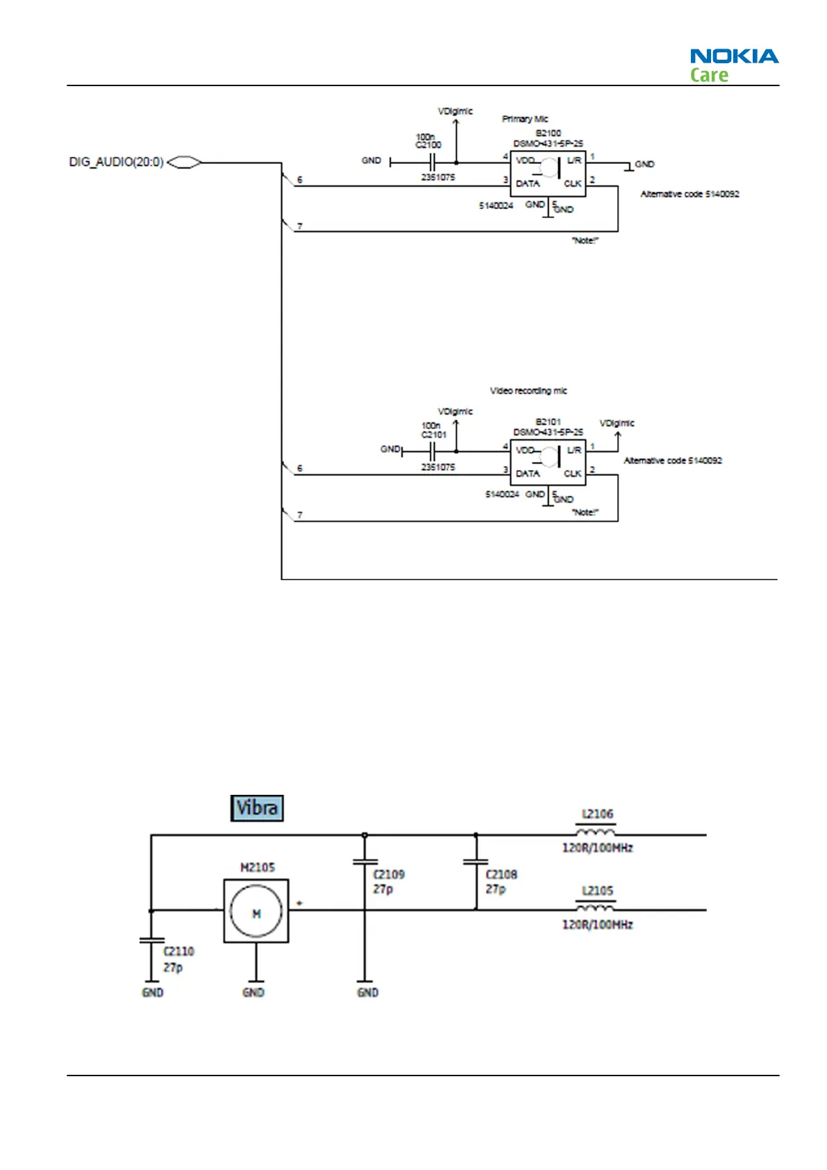
Figure 68 Internal microphones diagram
External earpiece and microphone
The AV headset earpiece is connected to TPA6140 audio amplifier which is used for high quality audio output
and to guarantee long playback time for accessory use. TPA6140 is connected to Gazoo/Pearl XEarL, XEarLC,
XEarR, XEarRC lines for audio and is controlled via I2C_2 bus by RAPU.
The AV headset microphone line is connected to EM ASIC Gazoo/Pearl Mic2 line via AV switch N2001.
Vibra
Vibra is connected to VibraN and VibraP lines of EM ASIC Gazoo/Pearl.
Figure 69 Vibra diagram
RM-596
System Module
Issue 2 COMPANY CONFIDENTIAL Page 6 – 31
Copyright © 2010 Nokia. All rights reserved.

Table of Contents

Related product manuals