EasyManua.ls Logo

Nokia RM-596 - NOR Troubleshooting

Nokia RM-596
253 pages
Print Icon
To Next Page IconTo Next Page
To Next Page IconTo Next Page
To Previous Page IconTo Previous Page
To Previous Page IconTo Previous Page
Loading...
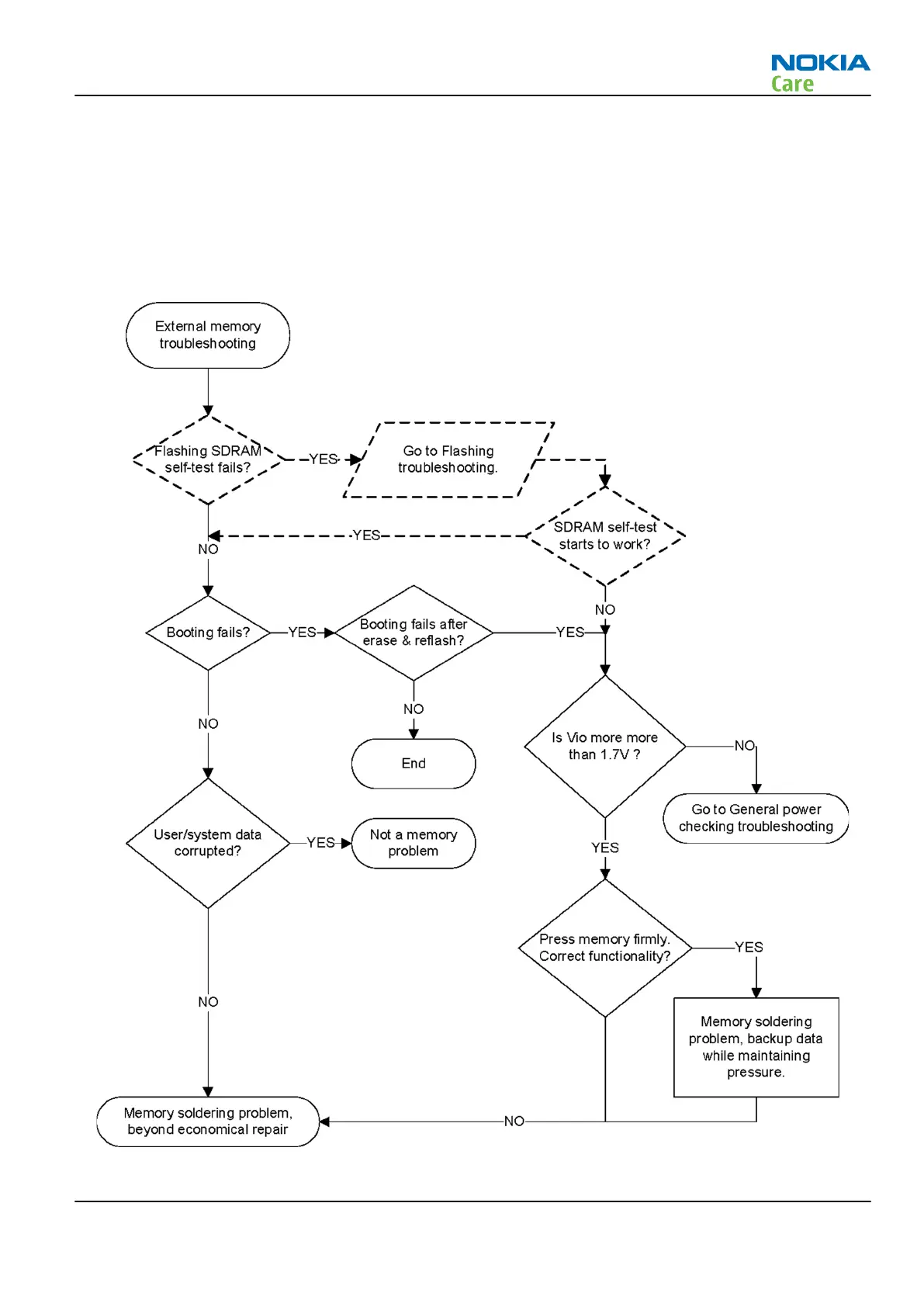
NOR troubleshooting
Context
NOR flash interface is an electrical interface between the memory and the digital ASIC. It is used for accessing
the memory IC for SW instructions and data.
Troubleshooting flow
RM-596
BB Troubleshooting and Manual Tuning Guide
Issue 2 COMPANY CONFIDENTIAL Page 3 – 25
Copyright © 2010 Nokia. All rights reserved.

Table of Contents

Related product manuals