EasyManua.ls Logo

Nokia RM-596 - Main (Back) Camera Troubleshooting Flowcharts; No Recognizable Viewfinder Image

Nokia RM-596
253 pages
Print Icon
To Next Page IconTo Next Page
To Next Page IconTo Next Page
To Previous Page IconTo Previous Page
To Previous Page IconTo Previous Page
Loading...
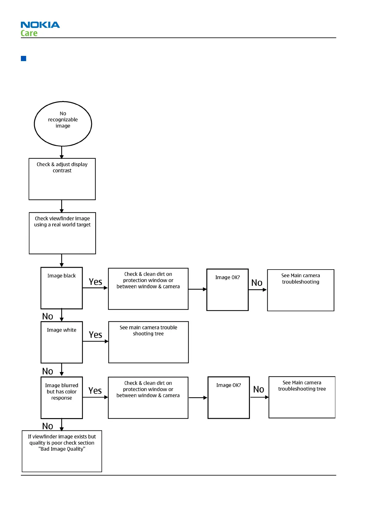
Main (back) camera troubleshooting flowcharts
No recognizable viewfinder image
Troubleshooting flow
RM-596
Camera Module Troubleshooting
Page 5 – 16 COMPANY CONFIDENTIAL Issue 2
Copyright © 2010 Nokia. All rights reserved.

Table of Contents

Related product manuals