EasyManua.ls Logo

Nokia RM-596 - Memory Troubleshooting; Microsd Card Troubleshooting

Nokia RM-596
253 pages
Print Icon
To Next Page IconTo Next Page
To Next Page IconTo Next Page
To Previous Page IconTo Previous Page
To Previous Page IconTo Previous Page
Loading...
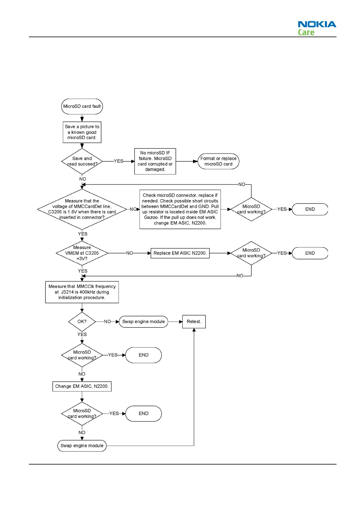
Memory troubleshooting
MicroSD card troubleshooting
Troubleshooting flow
RM-596
BB Troubleshooting and Manual Tuning Guide
Issue 2 COMPANY CONFIDENTIAL Page 3 – 23
Copyright © 2010 Nokia. All rights reserved.

Table of Contents

Related product manuals