EasyManua.ls Logo

Nokia RM-596 - WLAN Troubleshooting; GPS Troubleshooting; Introduction to GPS Troubleshooting

Nokia RM-596
253 pages
Print Icon
To Next Page IconTo Next Page
To Next Page IconTo Next Page
To Previous Page IconTo Previous Page
To Previous Page IconTo Previous Page
Loading...
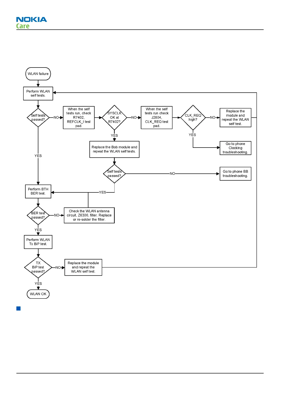
WLAN troubleshooting
Troubleshooting flow
GPS troubleshooting
Introduction to GPS troubleshooting
GPSCost4.1D is a single chip GPS receiver, comprising both RF and BB blocks integrated in a single digital die.
GPSCost4.1D is connected to RAPU ASIC via I2C_1 and some GENIOs. GPSCost4.1 D operates in Multi-master
mode and the REF clock is requested via AGPS_CLK_REQ signal connected to RAPU genio46. REFOUT_EXT2 single
ended 38.4 MHz analog clock from Linko RF is provided to GPSCost4.1D.
RM-596
BB Troubleshooting and Manual Tuning Guide
Page 3 – 78 COMPANY CONFIDENTIAL Issue 2
Copyright © 2010 Nokia. All rights reserved.

Table of Contents

Related product manuals