EasyManua.ls Logo

Nokia RM-596 - Page 142

Nokia RM-596
253 pages
Print Icon
To Next Page IconTo Next Page
To Next Page IconTo Next Page
To Previous Page IconTo Previous Page
To Previous Page IconTo Previous Page
Loading...
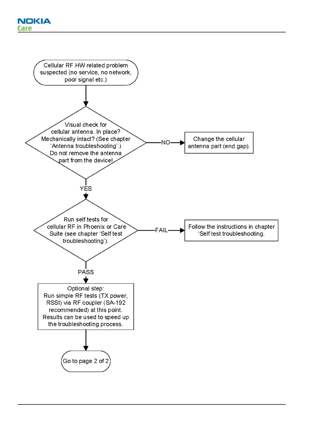
Troubleshooting flow — Page 1 of 2
RM-596
Cellular RF troubleshooting
Page 4 – 8 COMPANY CONFIDENTIAL Issue 2
Copyright © 2010 Nokia. All rights reserved.

Table of Contents

Related product manuals