EasyManua.ls Logo

Nokia RM-596 - Page 89

Nokia RM-596
253 pages
Print Icon
To Next Page IconTo Next Page
To Next Page IconTo Next Page
To Previous Page IconTo Previous Page
To Previous Page IconTo Previous Page
Loading...
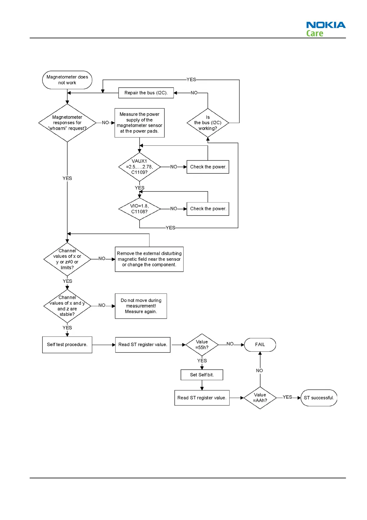
Magnetometer general troubleshooting flow
Azimuth check
Search magnetically quiet place for the test table
No disturbing elements near the table, such as motors, coils, electric currents or similar
Calibrate the phone as described in the user manual
The indicator must be GREEN
RM-596
BB Troubleshooting and Manual Tuning Guide
Issue 2 COMPANY CONFIDENTIAL Page 3 – 45
Copyright © 2010 Nokia. All rights reserved.

Table of Contents

Related product manuals