EasyManua.ls Logo

Nokia RM-721 - Bluetooth; Charger Interface

Nokia RM-721
160 pages
Print Icon
To Next Page IconTo Next Page
To Next Page IconTo Next Page
To Previous Page IconTo Previous Page
To Previous Page IconTo Previous Page
Loading...
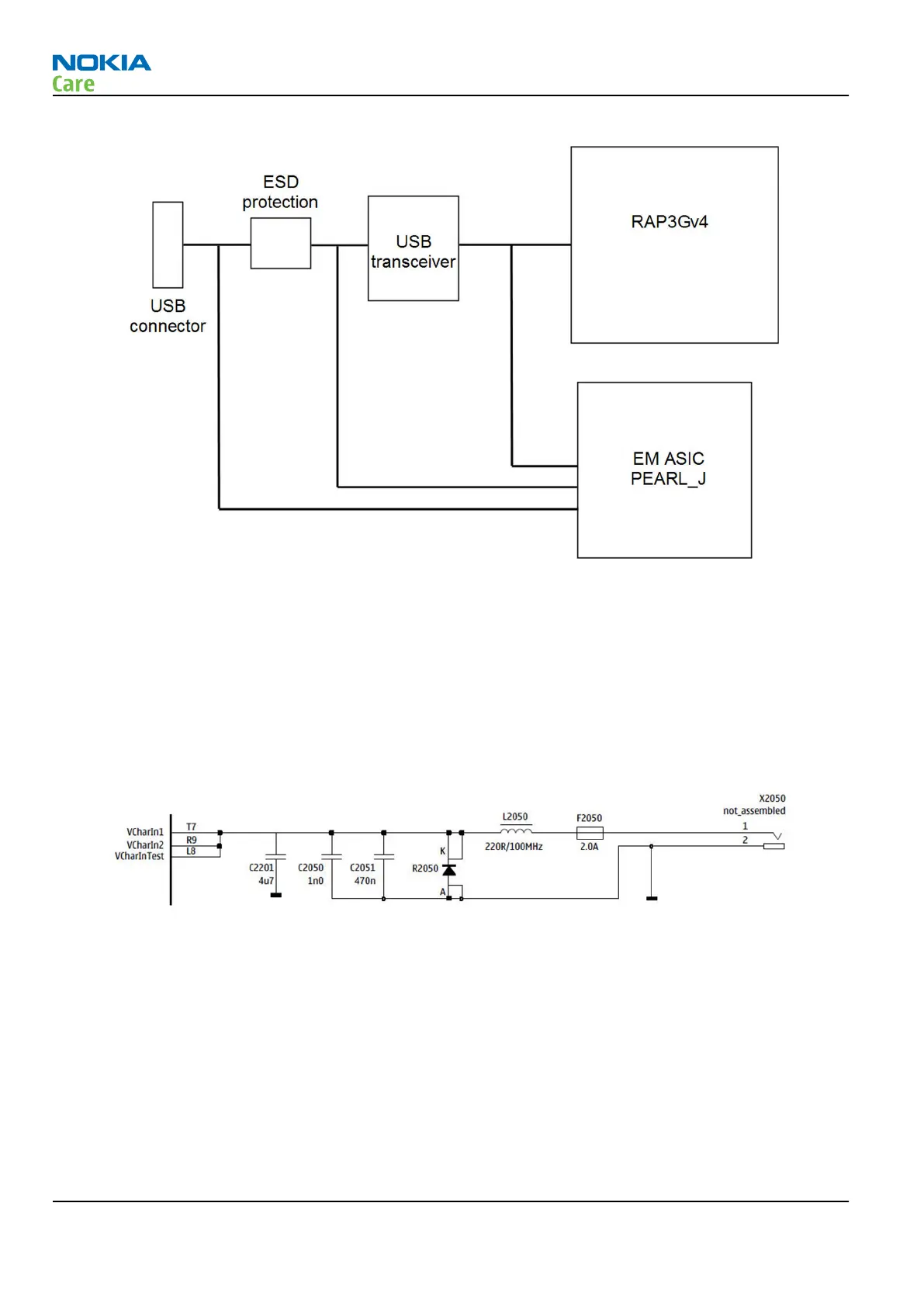
Figure 25 USB interface
The phone supports full speed (12 Mb/s) in device mode.
Charger interface
The charger interface is a 2 mm Dynamo charger plug. Older chargers with a 3.5 mm plug are supported via
the charger adapter cable CA-44.
Charging is controlled by PEARL_J (N2200). Additional external components are needed for EMC purposes,
reverse polarity and transient protection of the input to the baseband module.
Figure 26 Charger interface
Bluetooth
Bluetooth provides a fully digital link for communication between a master unit (the phone) and one or more
slave units (e.g. a wireless headset). Data and control interface for a low power RF module is provided by the
module.
The Bluetooth is physically integrated with the FM radio into one single module. From a functional point of
view they, however, have nothing in common.
RM-721; RM-722
System Module
Page 5 – 12 COMPANY CONFIDENTIAL Issue 1
Copyright © 2011 Nokia. All rights reserved.

Table of Contents

Related product manuals