EasyManua.ls Logo

Nokia RM-721 - Camera Module Troubleshooting; FM Radio Troubleshooting; Taking and Evaluating Test Pictures with Main Camera

Nokia RM-721
160 pages
Print Icon
To Next Page IconTo Next Page
To Next Page IconTo Next Page
To Previous Page IconTo Previous Page
To Previous Page IconTo Previous Page
Loading...
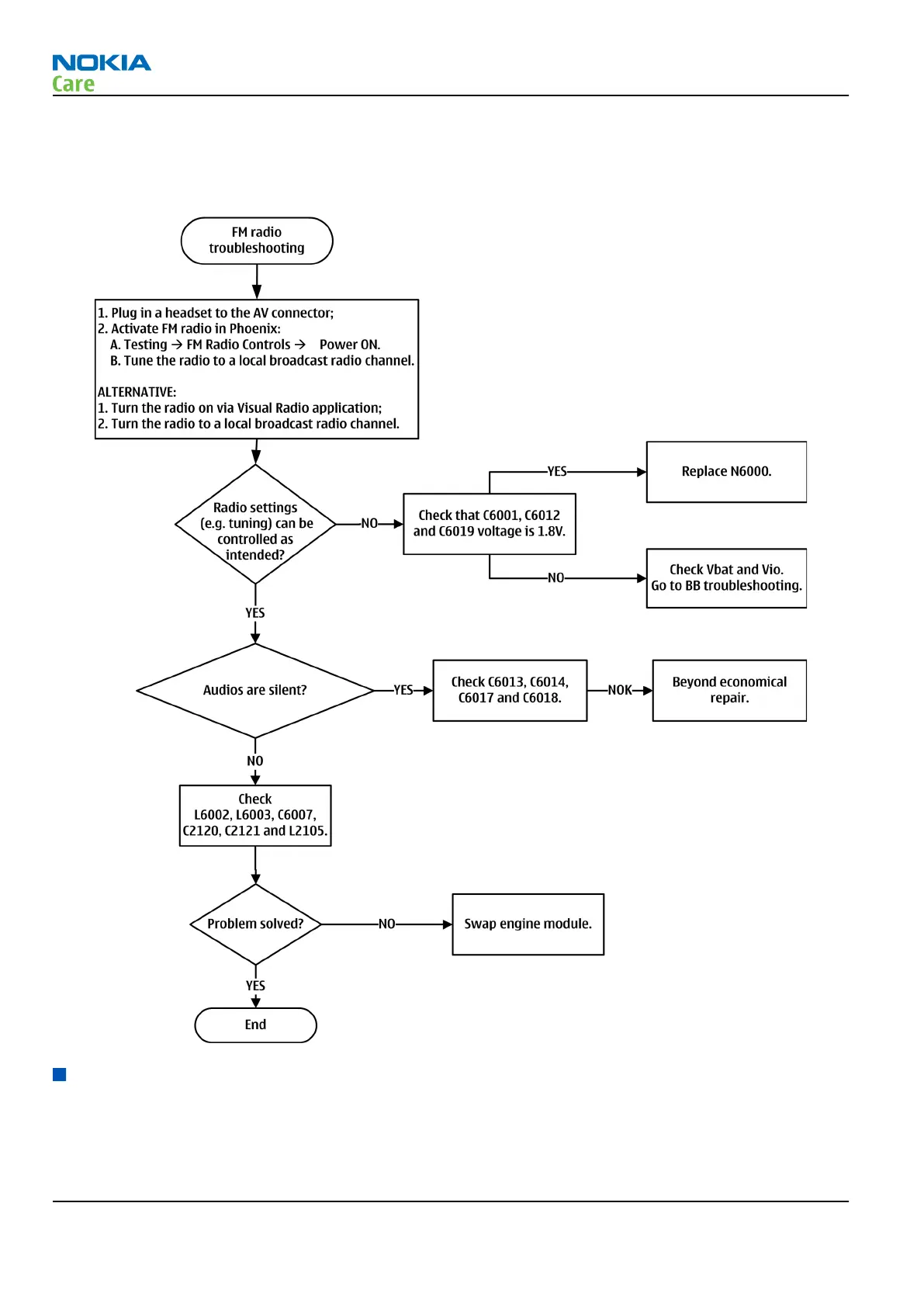
FM radio troubleshooting
Troubleshooting flow
Camera module troubleshooting
Taking and evaluating test pictures with main camera
When
taking
a test picture, remember the following:
Avoid bright fluorescent light, 50/60Hz electrical network or high artificial illumination levels
RM-721; RM-722
BB Troubleshooting and Manual Tuning Guide
Page 3 – 28 COMPANY CONFIDENTIAL Issue 1
Copyright © 2011 Nokia. All rights reserved.

Table of Contents

Related product manuals