EasyManua.ls Logo

Nokia RM-721 - Display Module Troubleshooting; General Instructions for Display Troubleshooting; Numerical Keypad Illumination Troubleshooting

Nokia RM-721
160 pages
Print Icon
To Next Page IconTo Next Page
To Next Page IconTo Next Page
To Previous Page IconTo Previous Page
To Previous Page IconTo Previous Page
Loading...
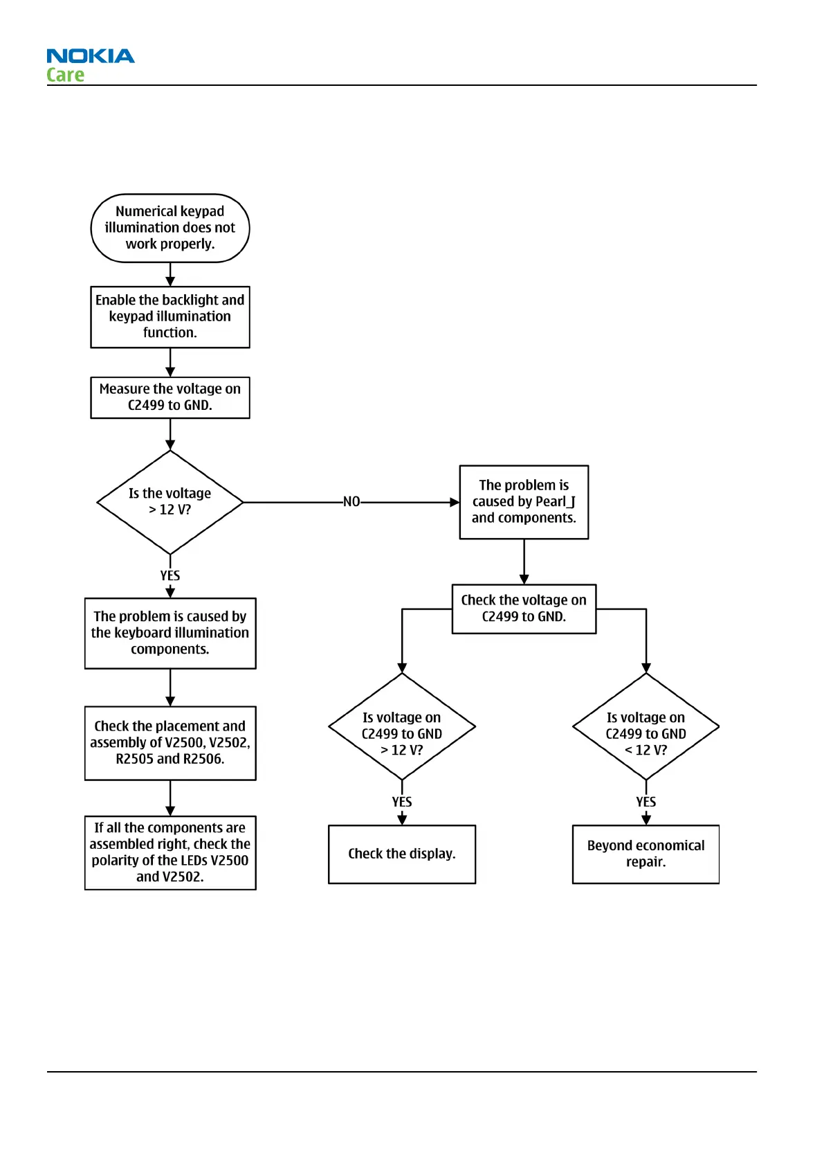
Numerical keypad illumination troubleshooting
Troubleshooting flow
Display module troubleshooting
General instructions for display troubleshooting
Context
The display is in a normal mode when the phone is in active use.
Display is in a sleep mode when the phone is in the screen saver mode.
RM-721; RM-722
BB Troubleshooting and Manual Tuning Guide
Page 3 – 24 COMPANY CONFIDENTIAL Issue 1
Copyright © 2011 Nokia. All rights reserved.

Table of Contents

Related product manuals