EasyManua.ls Logo

Nokia RM-721 - Camera Troubleshooting

Nokia RM-721
160 pages
Print Icon
To Next Page IconTo Next Page
To Next Page IconTo Next Page
To Previous Page IconTo Previous Page
To Previous Page IconTo Previous Page
Loading...
If the phone is hot, let it rest for a while before taking the picture
Make sure the optical system is clean
Use highest possible resolution
Make sure the light is sufficient (bright office lightning)
Do not take the picture towards a light source
Hold the phone as still as possible when taking the picture
If camera has auto focus: Pictures should be taken both at infinity ~>2m and at macro distance ~10-15 cm
in order to verify auto focus functionality
When
evaluating
a test picture, remember the following:
The center of the picture is sharper than the edges
The image may be blurred, though it does not show in the viewfinder
Analyse the picture from your PC monitor, full colour setting is recommended
If possible, compare with a picture of the same motive taken with a similar Nokia device
If camera has auto focus: Remember that the white focussing frame which appears when the camera
button is pressed halfway down, must turn green for auto focus lock. If the frame turns red, the camera
is not focussed!
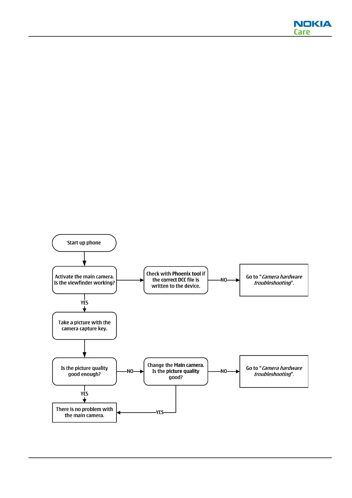
Camera troubleshooting
Troubleshooting flow
RM-721; RM-722
BB Troubleshooting and Manual Tuning Guide
Issue 1 COMPANY CONFIDENTIAL Page 3 – 29
Copyright © 2011 Nokia. All rights reserved.

Table of Contents

Related product manuals