Home
Nokia
Cell Phone
RM-721
Page 62 (Flash Programming Fault Troubleshooting)
Nokia RM-721 - Flash Programming Fault Troubleshooting; Interface Troubleshooting
160 pages
Manual
Save Page as PDF
To Next Page
To Next Page
To Previous Page
To Previous Page
Loading...
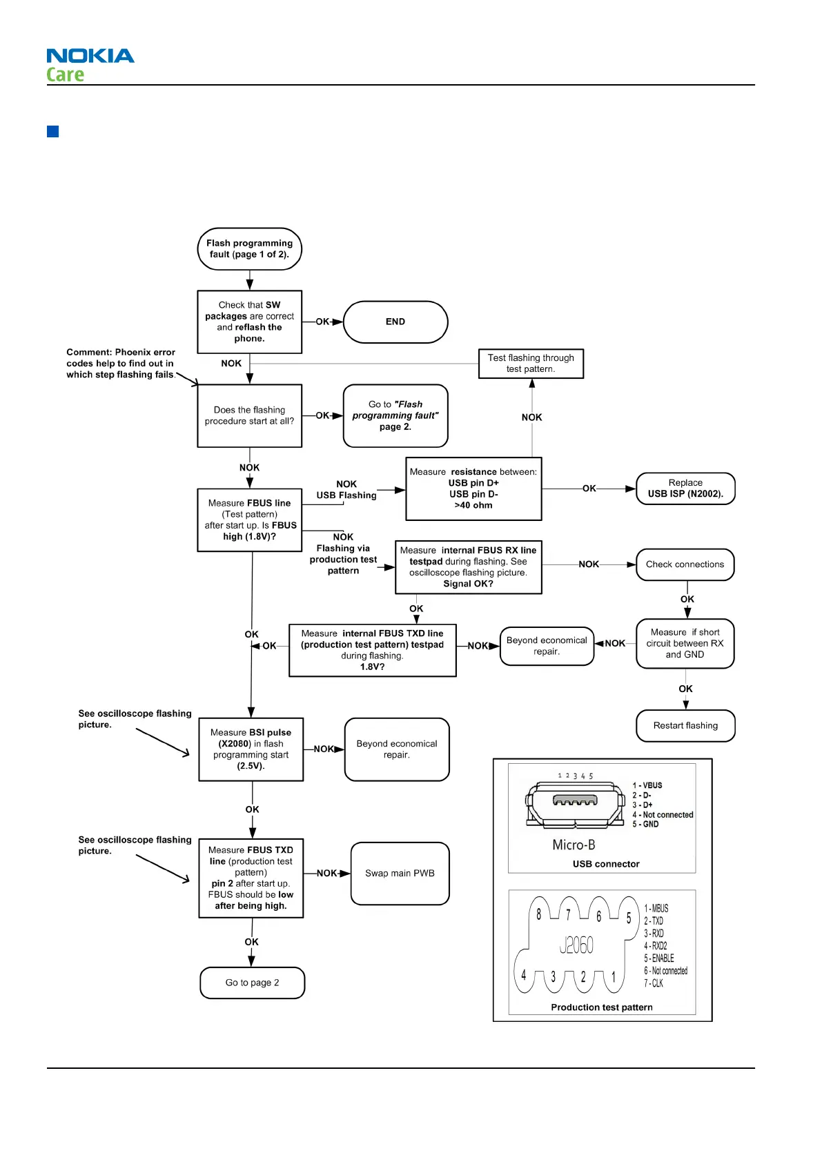
Interface troubleshooting
Flash programming fault troubleshooting
Troubleshooting flow - Page 1 of 2
RM-721; RM-722
BB Troubleshooting and Manual Tuning Guide
Page 3 – 16
COMPANY CONFIDENTIAL
Issue 1
Copyright © 2011 Nokia. All rights reserved.
61
63
Table of Contents
Main Page
Table of Contents
15
Product Selection
17
Product Features and Sales Package
17
Figure 1 RM-721/RM-722 Product Picture
17
Product and Module List
19
Mobile Enhancements
20
Table 1 Audio
20
Table 2 Car
20
Table 5 Navigation
21
Table 4 Music
21
Table 3 Data
21
Technical Specifications
22
General Specifications
22
Battery Endurance
22
Main RF Characteristics for GSM 850/900/1800/1900, WCDMA 900/1900/2100 and WCDMA 850/1900/2100 Phones
22
Environmental Conditions
24
Table of Contents
29
General Devices
31
Product Specific Devices
31
Service Devices
31
Fps-21
33
Cables
35
Ca-158Rs
36
Ca-31D
36
Ca-89Ds
36
Dau-9S
37
POS (Point of Sale) Flash Concept
38
Service Concepts
38
POS (Point of Sale) Flash Concept - Option 2
39
Flash Concept with FPS-21
40
Flash Concept with FPS-21
41
Module Jig Service Concept
42
Service Concept for RF Testing and RF/BB Tuning
43
Bluetooth Testing Concept with
44
Table 6 Power
49
Baseband Self Tests in Phoenix
51
Dead or Jammed Device Troubleshooting
53
Power and Charging Troubleshooting
53
Power Key (End Key) Troubleshooting
55
General Voltage Checking Troubleshooting
56
General Power Checking
58
Charging Troubleshooting
59
USB Charging Troubleshooting
60
Battery Current Measuring Fault Troubleshooting
61
Flash Programming Fault Troubleshooting
62
Interface Troubleshooting
62
SIM Card Troubleshooting
64
Microsd Card Troubleshooting
66
USB Data Interface Troubleshooting
67
Keypad Troubleshooting
68
User Interface Troubleshooting
68
Display Module Troubleshooting
70
General Instructions for Display Troubleshooting
70
Numerical Keypad Illumination Troubleshooting
70
Display Module Troubleshooting
72
Bluetooth and FM Radio Troubleshooting
73
Bluetooth Troubleshooting
73
Camera Module Troubleshooting
74
FM Radio Troubleshooting
74
Taking and Evaluating Test Pictures with Main Camera
74
Camera Troubleshooting
75
Audio Troubleshooting
76
Audio Troubleshooting Test Instructions
76
Camera Hardware Troubleshooting
76
Internal Earpiece Troubleshooting
79
Internal Microphone Troubleshooting
80
Internal Handsfree (IHF) Troubleshooting
81
External Earpiece Troubleshooting
82
External Microphone Troubleshooting
83
Acoustics Troubleshooting
84
Introduction to Acoustics Troubleshooting
84
Earpiece Troubleshooting
85
IHF Troubleshooting
86
Microphone Troubleshooting
87
Vibra Troubleshooting
88
Requirements
89
Terms in Tucson
89
Tucson Troubleshooting
89
Certificate Restore BB5
90
Product Code Change BB5
93
IMEI/ESN Rebuild DCT-4
97
Product Code Change DCT-4
99
Use of SX-4T Smart Card in Product Code Change
101
Flash Pin for DCT-4
102
Troubleshooting
104
Table of Contents
113
Auto Tuning
115
General RF Troubleshooting
115
Introduction to Auto Tuning
115
Introduction to RF Troubleshooting
115
Auto Tuning Procedure
116
Phoenix Self Test Troubleshooting
116
Self Test Troubleshooting
116
GSM RX Chain Activation for Manual Measurements/Gsm RSSI Measurement
117
Introduction to Receiver (RX) Troubleshooting
117
Receiver Troubleshooting
117
GSM Receiver Troubleshooting Flowchart
119
WCDMA RX Chain Activation for Manual Measurement
120
WCDMA RSSI Measurement
121
WCDMA Receiver Troubleshooting Flowchart
122
GSM Transmitter Troubleshooting
123
Introduction to Transmitter (TX) Troubleshooting
123
Transmitter Troubleshooting
123
GSM Transmitter Troubleshooting Flowchart
126
WCDMA Transmitter Troubleshooting
127
WCDMA Transmitter Troubleshooting Flowchart
130
Antenna
131
Antenna Overview
131
Antenna Troubleshooting
131
Main Antenna Functionality
131
Table of Contents
135
Introduction
137
Phone Description
137
Battery and Charging
140
Energy Management
140
Normal and Extreme Voltages
141
Power Key and System Power-Up
141
Clocking Scheme
142
Connectivity
142
Microusb Interface
142
Modes of Operation
142
SIM Interface
142
Microsd Card Interface
143
USB Interface
143
Bluetooth
144
Charger Interface
144
FM Radio
145
Display Module
146
User Interface
146
Backlight and Illumination
147
Camera Concept
147
Camera Interface
147
Keyboard Interface
147
Audio
148
Audio Concept
148
Internal Microphone
149
External Microphone
150
IHF Speaker
150
Internal Earpiece
150
AV Connector
151
External Earpiece
151
Vibra
151
Combo Memory
152
Receiver (RX)
152
RF Description
152
Transmitter (TX)
152
Related product manuals
Nokia RM-70
226 pages
Nokia X1-00 RM-732
20 pages
Nokia C5-00.2 RM-745
10 pages
Nokia ASHA 303 RM-763
20 pages
Nokia RM-962
23 pages
Nokia RM-969
26 pages
Nokia RM-217
227 pages
Nokia RM-305
109 pages
Nokia RM-824
204 pages
Nokia RM-394
13 pages
Nokia RM-180
127 pages
Nokia RM-976
16 pages