EasyManua.ls Logo

Notifier AFP-400 - ATG-2 Terminal Connections

Notifier AFP-400
207 pages
Print Icon
To Next Page IconTo Next Page
To Next Page IconTo Next Page
To Previous Page IconTo Previous Page
To Previous Page IconTo Previous Page
Loading...
Installing an AMG
9RLFH $ODUP 6\VWHP
AFP-300/AFP-400 Installation PN 50253:C1 05/22/97 4-7
$7* 7HUPLQDO
&RQQHFWLRQV
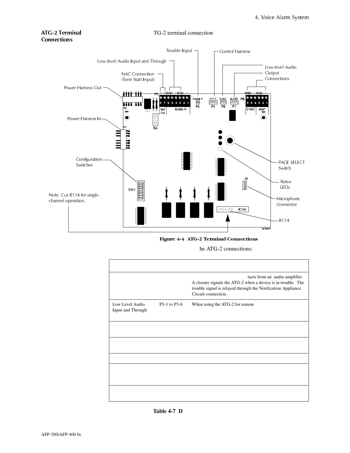
Figure 4-4 shows ATG-2 terminal connections:
)LJXUH  $7* 7HUPLQDO &RQQHFWLRQV
Table 4-7 lists descriptions for each of the ATG-2 connections:
Table 4-7 Descriptions of ATG-2 Connections
1$& &RQQHFWLRQ
7RQ H 6WDUW ,QSXW
/RZOHYHO $XGLR
2XWSXW
&RQQHFWLRQV
/RZOHYHO $XGLR ,QSXW DQG 7KURXJK
&RQWURO +DUQHVV
3RZHU +DUQHVV 2XW
&RQILJXUDWLRQ
6ZLWFKHV
6WDWXV
/('V
0LFURSKRQH
&RQQHFWRU
3$*( 6(/(&7
6ZLWFK
5
3RZHU +DUQHVV ,Q
7URXEOH ,QSXW
1RWH &XW 5 IRU VLQJOH
FKDQQHO RSHUDWLRQ
Input/Output Connections Used for
Trouble Input P4 Connecting trouble output contacts from an audio amplifier.
A closure signals the ATG-2 when a device is in trouble. The
trouble signal is relayed through the Notification Appliance
Circuit connection.
Low Level Audio
Input and Through
P3-1 to P3-6 When using the ATG-2 for remote paging, the low level audio
output from the main ATG-2 or AMG is passed through the
remote ATG-2, then passed on to the audio amplifiers.
Notification
Appliance Circuit
P3-7
P3-8
Connecting 24 VDC regulated power if using Notification
Appliance Circuits.
Power Harness In P1 Connecting to the MPS-400 (J1) for providing power to the
AT G- 2 .
Control Harness P5 Connecting to P4 on a Fire Fighter’s Telephone (if installed).
Low Level Audio
Output Connections
P5 - FFT7
P6 - EVAC
P7 - ALERT
Harnessing the ATG-2 audio signal to audio amplifiers in the
same cabinet through P6 or P7; or wired to the audio
amplifiers in other cabinets through P8.
Power Harness Out P2 Connecting to another power supply in the power supply
chain.
www.PDF-Zoo.com

Table of Contents

Other manuals for Notifier AFP-400

Related product manuals