EasyManua.ls Logo

Nuvo NV-D460 - NV-LSA40 PD Local Source Power Distribution Hub

Nuvo NV-D460
48 pages
Print Icon
To Next Page IconTo Next Page
To Next Page IconTo Next Page
To Previous Page IconTo Previous Page
To Previous Page IconTo Previous Page
Loading...
37
+
+
-
-
L
L
L
L
R
R
R
R
+
+
+
+
-
-
-
-
MODEL:NV-LSA40
LOCAL SOURCE AMPLIFIER
28VDC
TO
KEYPAD
1.5A
TO AMPLIFIER
TOSPEAKER
WIRESTRIP 5/16 (8MM)
DesignedInUSA
MadeInChina
NuVo TechnologiesLLCCincinnati,OhioUSA
www.nuvotechnologies.com
+
+
-
-
L
L
L
L
R
R
R
R
+
+
+
+
-
-
-
-
MODEL:NV-LSA40
LOCAL SOURCE AMPLIFIER
28VDC
TO
KEYPAD
1.5A
TO AMPLIFIER
TOSPEAKER
WIRESTRIP 5/16” (8MM)
DesignedInUSA
MadeInChina
NuVo TechnologiesLLCCincinnati,OhioUSA
www.nuvotechnologies.com
+
+
-
-
L
L
L
L
R
R
R
R
+
+
+
+
-
-
-
-
MODEL:NV-LSA40
LOCAL SOURCE AMPLIFIER
28VDC
T
O
KEYPAD
1.5A
TO AMPLIFIER
TOSPEAKER
WIRESTRIP 5/16” (8MM)
DesignedInUSA
MadeInChina
NuVo TechnologiesLLCCincinnati,OhioUSA
www.nuvotechnologies.com
+
+
-
-
L
L
L
L
R
R
R
R
+
+
+
+
-
-
-
-
MODEL:NV-LSA40
LOCAL SOURCE AMPLIFIER
28VDC
TO
KEYPAD
1.5A
TO AMPLIFIER
TOSPEAKER
WIRESTRIP 5/16” (8MM)
DesignedInUSA
MadeInChina
NuVo TechnologiesLLCCincinnati,OhioUSA
www.nuvotechnologies.com
LSA40Back
LSA40Back
LSA40Back
LSA40Back
MENU
OK
drift
SVR
1of9
FollowtheDay
3:09PM
3:48
1:28
EdgeofTomorr
MENU
OK
drift
SVR
1of9
FollowtheDay
3:09PM
3:48
1:28
EdgeofTomorr
MENU
OK
drift
SVR
1of9
FollowtheDay
3:09PM
3:48
1:28
EdgeofTomorr
MENU
OK
drift
SVR
1of9
FollowtheDay
3:09PM
3:48
1:28
EdgeofTomorr
+
-
+
-
MODEL:NV-LSA40PD-DC
LOCAL SOURCE AMPLIFIER
DESIGNEDINUSA
28VDC5A
ZONE1
MADEINCHINA
I
N
T
E
R
T
E
K
3033118
I
N
T
E
R
T
E
K
CM
ZONE3
+
-
+
-
ZONE2 ZONE4
POWER
LSA40PDFront
LSA40PD
Back
200 Watt AC
poweradapter
includedwith
the LSA40PD
ACPowerSource
D
R
OUTPUTPOWER
OUTPUTPOWER
20W/6OHMX2
20W/6OHMX2
SYSON
EXT.MUTE
LL
R
VARIA BLE
OUTP UT
FIXE D
OUTP UT
SUM1
3033118
C
US
CONFO RMS TO
UL STD.6 500
CERTI FIED TO
CAN/C SA STD.E 60065
NuVo Techno logie sCinci nnatiO hioUSA
FUSE:T 5A
120V60H z500W
MODEL NV-I8DM
SIXSOURC EEIGHTZ ONE
AUDIODIS TRIBU TIONSY STEM
www.nuv otech nolog ies.c om
OUTPUTPOWER
OUTPUTPOWER
OUTPUTPOWER
20W/6OHMX2
20W/6OHMX2
20W/6OHMX2
TIP= L
RING =R
VARIA BLE
OUTP UT
FIXE D
OUTP UT
TIP= L
RING =R
VARIA BLE
OUTP UT
FIXE D
OUTP UT
TIP= L
RING =R
VARIA BLE
OUTP UT
FIXE D
OUTP UT
TIP= L
RING =R
VARIA BLE
OUTP UT
FIXE D
OUTP UT
TIP= L
RING =R
VARIA BLE
OUTP UT
VARIA BLE
OUTP UT
FIXE D
OUTP UT
FIXE D
OUTP UT
TIP= L
RING =R
TIP= L
RING =R
1 2 3 4 5
6
1 2 3 4 5
6
2 3
4
1 2 3
RS-2 32
CONN ECTTO
NV-I8 X
USENV- SLC1
CABL E
CONN ECTTO
NV-I8 X
USENV- SLC1
CABL E
CONN ECTTO
NV-I8 EZP1
USENV- NC1
CABL E
USECNLYWITH250VFUSE
4
5
6
SUM2
6 7
8
OUTPUTPOWER
20W/6OHMX2
ZON E6ZON E6
ZON E7&8
SYS TEM
ZON ETRIGG EROUTP UTS
SOU RCELIN K
SOU RCEINP UTS
ZON E1
NET WORK
EMI TTEROU TPUTS
DIG ITAL LINK
ZON E3
ZON E4
ZON E5
ZON E2
PRO GRAM
1
1
6
4
5
3
2
SOU RCESTATUSI NPUTS
R
R
5
1
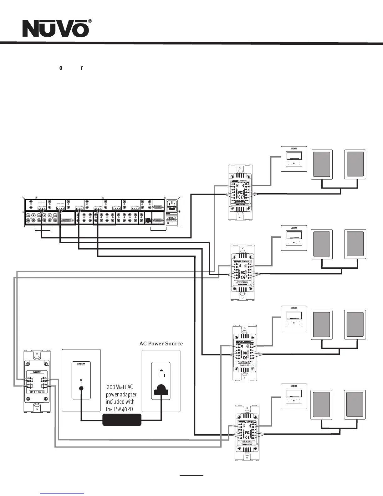
NV-LSA40PDLocalSourcePowerDistributionHub(Fig.53)
TheLSA40PDPowerDistributionHubprovidesacompactmethodfordistributingthenecessarypowertouptofourLSA40Local
SourceAmplifiersfromonecentrallocation.TheLSA40PDdistributesthepowerover16AWGtwoconductorspeakerwiretoeach
ofuptofourindividualLSA40amplifiers.ConnectingtheLSA40totheNuVoControlPadandspeakersisidenticaltotheindividual
zoneinstallationdiagramedonpage33,Fig.53.NotethatifyouareusingtheNV-LSA40PDtheneededSKUforeachzone
amplifieristheLSA40whichisthelocalsourceamplifierwithnopowersupply.
Fig.53
L

Related product manuals