EasyManua.ls Logo

Omron 3G3MX2 - Page 138

Omron 3G3MX2
440 pages
Print Icon
To Next Page IconTo Next Page
To Next Page IconTo Next Page
To Previous Page IconTo Previous Page
To Previous Page IconTo Previous Page
Loading...
5-21
5-2 Basic Functions
SYSDRIVE MX2 Series USER'S MANUAL (3G3MX2-A@@@@)
5
Functions
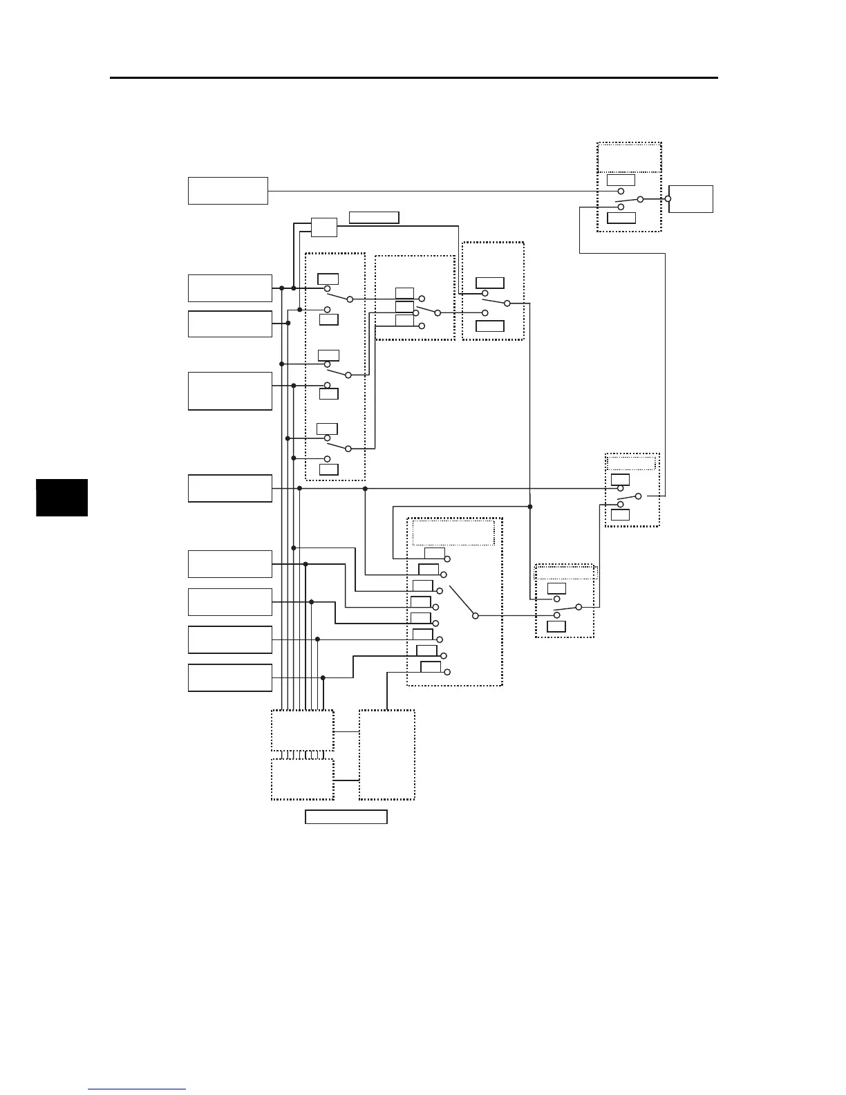
A relation diagram for frequency reference selection is as follows:
*1. If the frequency reference source is a Digital Operator, the frequency can be set using F001. If the
frequency reference source is not a Digital Operator, F001 shows a monitored value of the specified
frequency. If Frequency Change is enabled (b163 = 01) during monitoring, the frequency can be
changed by pressing the Up/Down keys on the d001 or d007 monitor display.
[FV/FI] terminal
[FV/FI] selection
A005
Multi-step speed input
CF1-4,SF1-7
Frequency Reference
Selection A001/A201
[FV/FI] terminal
allocation
ON
OFF
None
Yes
01
02
00
03
04
06
07
10
ON
OFF
OFF
ON
Set
frequency
ON
OFF
Multi-step Speed
Reference A021-A035
Analog voltage
input[FV]
External Digital
Operator
[volume]
Digital Operator
A020/A220=F001
Modbus
communication
Pulse train input
[RP]
(Others)
Frequency operation function
00
02
03
ON
ON
OFF
OFF
Operation
Frequency
Selection 2
A142
Operation
Frequency
Selection 1
A141
Operation
Function
Operator
Selection
A143
(+)
(-)
(×)
+
Optional board
*1
[FV]+[FI]
Analog current
input[FI]
Forced Operator
Forced terminal block

Table of Contents

Other manuals for Omron 3G3MX2

Related product manuals