EasyManua.ls Logo

Omron TM5 Regular Payload Series - Page 40

Omron TM5 Regular Payload Series
68 pages
Print Icon
To Next Page IconTo Next Page
To Next Page IconTo Next Page
To Previous Page IconTo Previous Page
To Previous Page IconTo Previous Page
Loading...
Regular Payload Series-Hardware Installation Manual TM5 Series 40
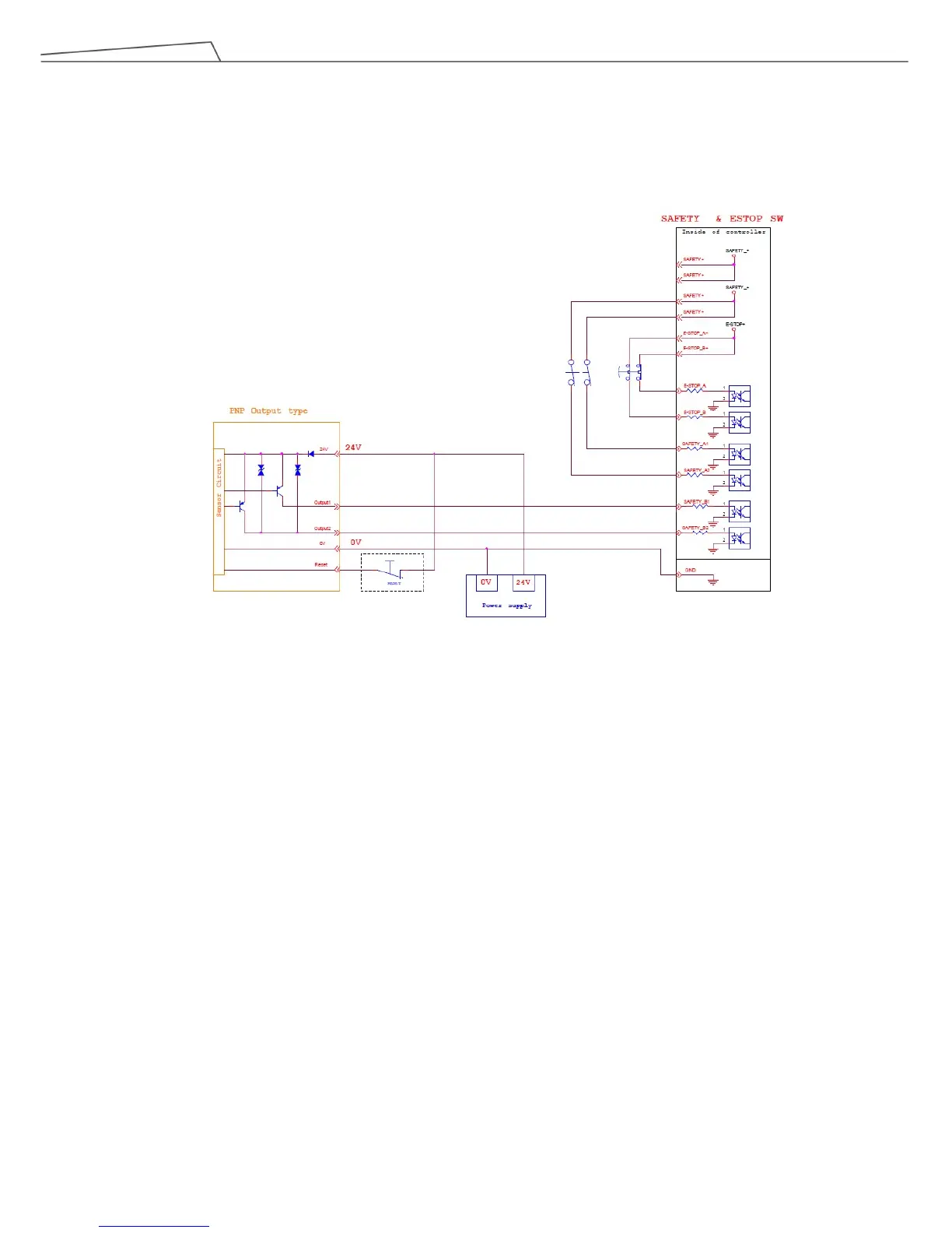
The wiring diagram shows the example of PNP output type safety device.

Table of Contents

Related product manuals