EasyManua.ls Logo

Panasonic Minas E Series - System Configuration and Wiring; General Wiring Diagram

Panasonic Minas E Series
216 pages
Print Icon
To Next Page IconTo Next Page
To Next Page IconTo Next Page
To Previous Page IconTo Previous Page
To Previous Page IconTo Previous Page
Loading...
24
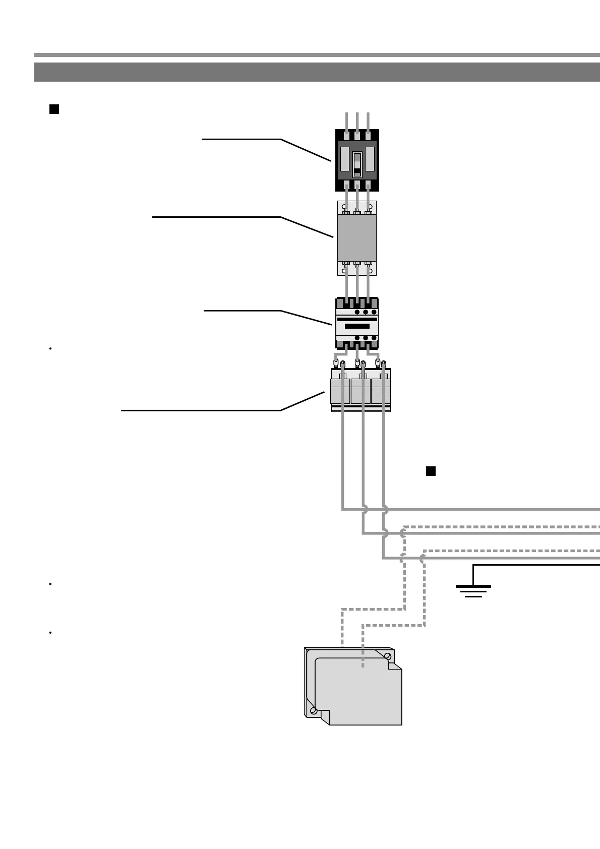
System Configuration and Wiring
General Wiring Diagram
Main Circuits
Circuit Breaker (NFB)
Used to protect the power lines:
overcurrent will shut off the circuit.
Noise Filter (NF)
Prevents the external noise from the power line,
and reduces the effect of the noises generated
by the servo motor.
Magnetic Contactor (MC)
Turns on/off the main power of the servo motor.
Used together with a surge absorber.
Never start or stop the motor with the
magnetic contactor.
Reactor (L)
Reduces the harmonic current in the main
power.
5 Pins - 3 Pins of CN X1 ---
When using the driver for an application of large
regenerative energy, connect an external
regenerative resistor between P (5 pins) and B
(3 pins) of connector CN X1.
Install an external regenerative resistor on
incombustible material, such as metal, and
provide the regenerative resistor with a
protective device such as temperature fuse, etc,
to prevent the resistor from being overheated.
Ground
Regenerative discharge resistor
(Optional)
Wiring connection to
Connector CN X1
(Connection with the input power su
p
L1
L2
P
B
(Refer to Page 26)
(Refer to Page 26, 182)
(Refer to Page 191)
(Refer to Page 26)
L3
Buy: www.ValinOnline.com | Phone 844-385-3099 | Email: CustomerService@valin.com

Table of Contents

Related product manuals