EasyManua.ls Logo

Philips L01.1A - Schematics and Pwb’s; Large Signal Panel: Power Supply

Philips L01.1A
88 pages
Print Icon
To Next Page IconTo Next Page
To Next Page IconTo Next Page
To Previous Page IconTo Previous Page
To Previous Page IconTo Previous Page
Loading...
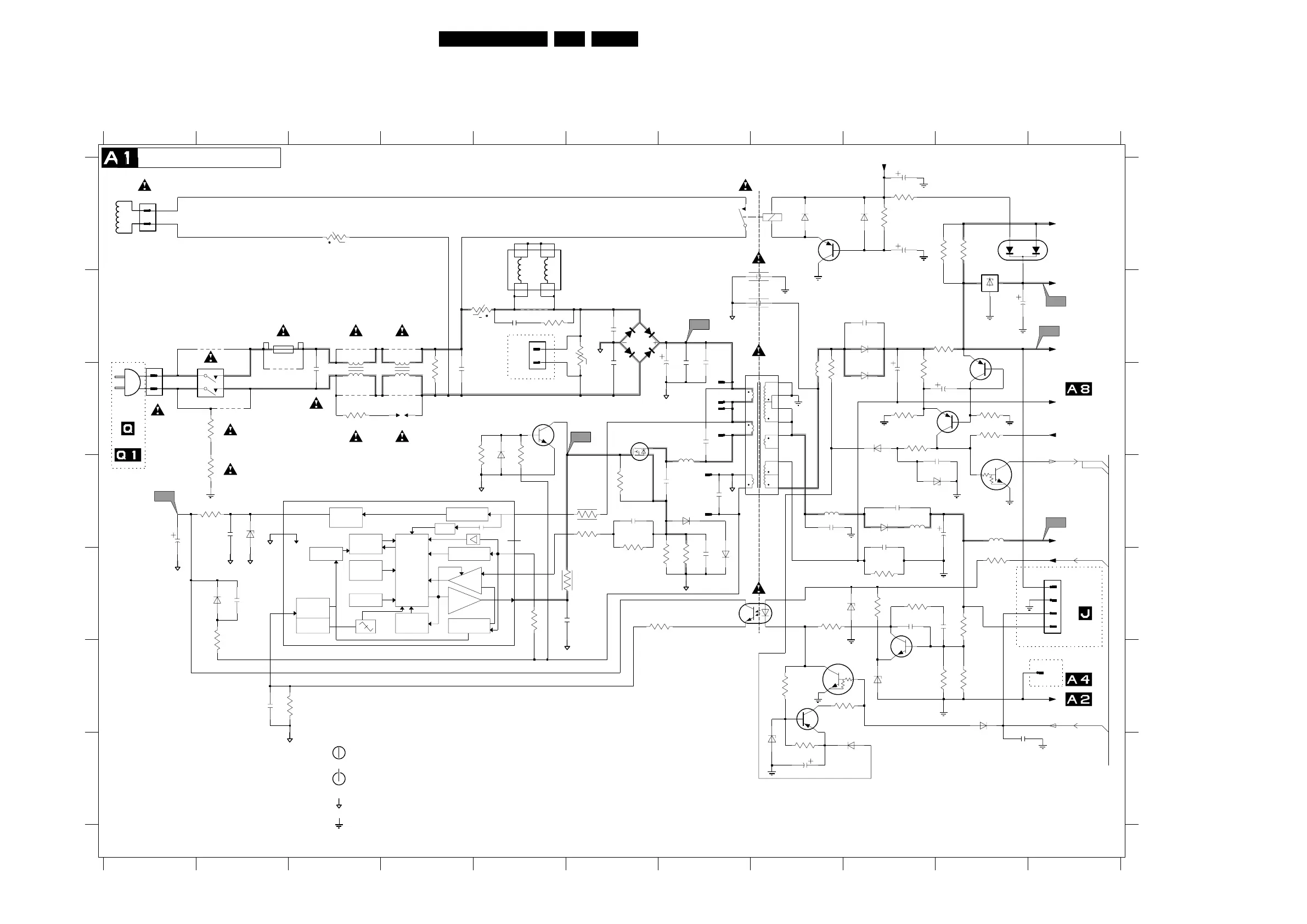
30L01.1A 7.
Schematics and PWB’s
7. Schematics and PWB’s
Large Signal Panel: Power supply
P6
P2
P3
P4
P5
P1
OVER
POWER
LOGIC
CONTROL
CIRCUIT
MAXIMUM
ON-TIME
PROTECTION
VOLTAGE
CONTRLLED
OSCILLATOR
OVER
TEMPERATURE
PROTECTIOM
POWER-ON
RESET
SUPPLY
MANAGEMENT
FREQUENCY
PROTECTION
CONTROL
INPUT
CONTROL
CIRCUIT
BURST
DETECTOR
Drain
HVS
Sense
Demag
Driver
Vcc
Gnd
Ctrl
START-UP
CURRENT SOURCE
VALLEY
START-UP
CURRENT SOURCE
CURRENT
SENSING
OUTPUT
DRIVER
V
t
+t
DEGAUSSING COIL
T4E.250V
MAINS
150 - 276 V SINGLE RANGE
90 - 276 V FULL RANGE
FOR ITV ONLY
POWER SUPPLY
BZX79-B6V2
FOR ITV ONLY
BY229X-600
0R1
A7-5
A2-64
A7-11
TO 0283
OF
D
S
G
*
*
*
*
*
*
*
*
*
*
*
TO 0283
OF
OR
MAINS SWITCH
(13V8)
16V8
1V3
2V
"$"
3V
USA
ONLY
*
1
2
3
4
"$"
"$"
12V
TO OF
A2-11
TO 0251
OF
TO OF
COLD GROUND
HOT GROUND
(-V) STANDBY OPERATION
-V NORMAL OPERATION
"$"
FOR MAINS 120V AC 170V (177V)
220V AC 309V (317V)
1
2
3
4
17V
(7V7)
10V
1V7
(12V)
9V
(6V7)
140V
0V
0V
2V8
0V
-3V2
3V2
11V8
11V5
-3V2
0V
0V
1V8
0V
0V
9V
12V4
11V8
0V
12V 3V3
0V
0V4
0V
0V
0V
0V
1N5062
1N5062
For AV Video
OR
7891011
A
B
C
D
E
F
G
A
B
C
D
E
F
G
0211 C1
0212 A1
0213 B5
0231 B1
0251 E11
0282 F11
1500 B2
1515 A8
2500 C3
2501 C6
2502 B6
2503 C7
22u
2581
1234567891011
123456
2504 C7
2505 C7
2506 B5
2507 D7
2508 C7
2509 C4
2515 B8
2516 B8
2520 F2
2521 D1
2522 D6
2523 D7
2525 E5
2526 D2
2527 E7
2528 E2
2540 E10
2542 E9
2559 D9
2560 D9
1
7520
TEA1507
2561 D10
2562 B9
2563 D10
2564 C9
2565 D8
2566 C10
2567 B10
2568 G8
2569 G10
2580 A9
2581 A9
3500 C2
3501 D2
3503 B6
3504 A3
3506 C4
3507 C4
BAV70
6565
3508 C3
BZX384-C6V8
6570
3509 B5
3510 B5
3519 E7
3520 F2
3521 F2
3522 E5
3523 E5
3524 D6
3525 D6
3526 E7
3527 E7
3528 D2
3529 D5
3530 D6
3531 C5
3532 D6
3541 E8
3542 E9
220R
3508
3543 E10
3544 F10
3545 F10
3548 E9
3549 E10
3552 F9
3557 A10
3558 A10
3559 E9
3560 C9
3561 C8
3562 C9
3563 C10
2K2
3532
3564 B10
3565 A9
3566 G8
3567 C9
3568 C10
4K7
3531
3569 F8
3509
470R
3580 A9
5500 B4
5501 B3
5502 A5
5520 C7
5521 D7
5560 D8
5561 D10
5562 C8
5564 D9
6500 B6
6520 E2
6522 D2
6523 D5
6524 D7
6525 E7
6540 F9
6541 E9
6560 D9
6561 B9
6562 C9
6563 C9
6565 A11
6566 F10
6567 D10
6569 G9
6570 G8
6580 A9
6581 A8
7515 E7
7520 D3
7521 C6
7522 C5
7540 F9
7541 F8
7542 F8
7560 A10
7561 C10
7562 C9
7564 B10
7580 A8
9500 B2
9501 C2
9502 C2
9503 B5
9506 B4
9507 C4
9508 B3
9509 C3
47u
2567
3565
330R
2
3
4
5
8
9
470p
2525
3549
470R
3527
6
3530
10K
39K
14
2
DMF-2405
5501
6560
3510
B57237
EGP20DL
6562
5560
5562
1
2
3500
3M3
0211
3M3
3501
STP7NB60FP
7521
6525
6524
100n
2509
GBU6J
6500
6567
BZX384-C4V7
2
3
4
5
6
7
8
2569
100n
3557
1K
3558
330R
BAS16
6569
2568
0u47
BC857B
7542
22K
3552
2K2
3566
10K
3569
BC857B
7564
6566
1N4148
9502
5564
2516
1n
470p
2508
1n
2528
2507
1n
45
6
7
8
2527
1n
SP48012-00
5502
1
2
3
7560
GND
2
IN
1
OUT
3
DSP
3507
33n
2506
L78L33
47K
3529
1N4148
6523
BC847B
7522
0282
6522
BZX384-C20
3528
100R
9503
470n
2526
2559
470p
100R
3559
6541
BZX384-C20
10K
3568
1n5
2542
3519
270R
2n2
2505
3520
1K2
5520
W8019
10
11
12
13
14
15
16
17
18
SB340
6561
0231
SDDF
13
24
5
BC547B
7540
1M5
3506
BC857B
7562
BC857B
7580
2322595
3503
8K2
3548
0213
1
2
2504
2n2
BAS216
6581
3K9
3567
3560
68R
47u
2566
1n2
2523
3544
4K7
3545
6540
15n
2540
3543
120K
9507
9509
9508 9506
3
DMF-2820
5500
14
2
3
3521
10R
3522
330K
100n
2522
2521
22u
3524
56K
BYD33D
2520
10n
47R
3523
6520
8K2
3525
BAS216
6580
2
3
4
7561
PDTC143ZT
PDTC143ZT
7541
0251
1
3563
8K2
2563
100n
3562
10K
3561
100R
6563
BAS216
3564
0R33
3580
100K
2580
47u
2565
470p
1K5
3542
5561
27u
3541
470R
47u
2561
4
470p
2560
2515
1515
G5P
23
1
2564
2m2
1n
1n
2562
9500
9501
TCET1103(G)
7515
5521
0212
1
2
1500
470n
2500
2503
330u
2501
2n2
3526
0R22
2n2
ZPB
3504
Vdef
+3.3V
+3.9V
2502
VlotAux+13V
MainAux
EAR
MainSupply
AudioSupplyGnd
+3.3V
POWER_DOWN
Stdby_con
MainSupplyGnd
MainSupplyGnd
CL 16532053_051.eps
100701

Table of Contents

Related product manuals