EasyManua.ls Logo

Philips L01.1A - Large Signal Panel: Tuner I;F

Philips L01.1A
88 pages
Print Icon
To Next Page IconTo Next Page
To Next Page IconTo Next Page
To Previous Page IconTo Previous Page
To Previous Page IconTo Previous Page
Loading...
Schematics and PWBs
33L01.1A 7.
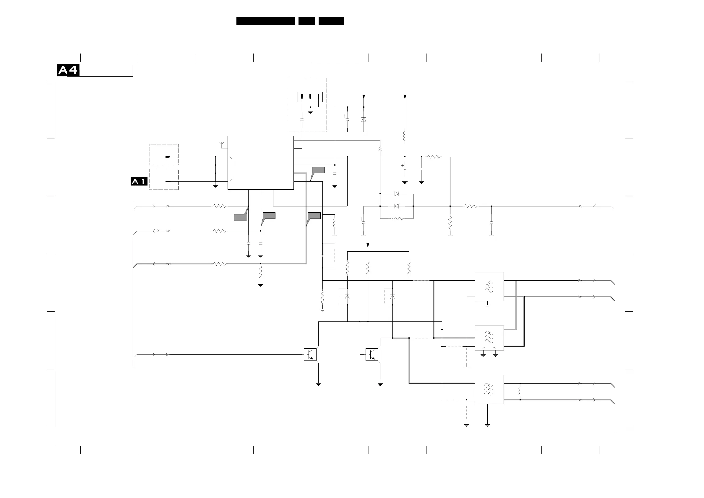
Large Signal Panel: Tuner I/F
I2
I3
I4
I1
+5V ADC
IF
FM
AGC
TUNER
MT
AS SCL SDA
FM-ANT
+5V
VT
GND
TUNER IF
4.9V
4.3V
4.3V
RES
RES
FM-RADIO ANTENNA
FOR ITV ONLY
FOR EMC ONLY
A7-13
A7-14
A5-24
A7-3
A5-25
A5-27
A5-26
A5-28
A5-29
(LATAM / NAFTA / AP)
*
*
*
*
*
**
*
TO 0282
OF
**
*
*
5V
0V
0V
*
*
*
3456789
123456789
A
B
C
D
E
F
A
B
C
D
E
F
0265 A4
0283 B2
0285 B2
0265
1
2
3
12
6003
BAS216
1000 A3
1002 D7
1003 E7
4002
1004 F7
2001 C3
2002 C4
2003 D5
2004 B5
2005 A5
2006 B6
2007 B6
2008 C5
2009 C8
2010 A4
3000 C3
3001 C3
3002 C6
3003 B7
3004 C7
3005 C7
3006 D5
3007 D5
3008 D5
3009 D6
3010 D3
3011 D4
4001 D5
4002 E7
4003 E6
4004 E7
4005 D6
4006 D5
4011 F7
4012 F7
5001 A6
5002 C5
5003 F8
6001 A5
6002 B6
6003 C6
6004 D5
6005 D6
7001 E5
7002 E6
9001 D6
10n
2003
2005
10u
1K
3011
100R
3010
0283
0285
6002
BAS216
6001
BZX79-C33
100R
3000
3001
100R
22K
3004
4012
4001
4004
4011
9001
4003
4006
4005
PDTC124ET
7002
2010
1n
7001
PDTC124ET
2u7
5003
820n
5002
2002
3009
2K2
2001
2K2
3008
BA792
6005
3006
2K2
6004
BA792
3007
6K8
1003
OFWK6272K
3
8
IN
1
ING
2
O1
4
O2
5
SWI
10
2007
100n
1
2
3
4
5
47n
2004
5001
5u6
OFWG1984M
1004
2006
470u
4K7
3003
10K
3002
11
12
13
14
15
2
345
6
78
9
2
3
4
5
1000
1
10
100u
2008
OFWG1984M
1002
1
22n
2009
SCL RF_AGC
SDA
VIF_2
VIF_1
SIF_1
SIF_2
VT_Supply
VlotAux+5V
+8V
SEL-IF-LL_M-TRAP
FM
680R
3005
CL 16532053_054.eps
100701

Table of Contents

Related product manuals