EasyManua.ls Logo

Philips L01.1A - Large Signal Panel: Control

Philips L01.1A
88 pages
Print Icon
To Next Page IconTo Next Page
To Next Page IconTo Next Page
To Previous Page IconTo Previous Page
To Previous Page IconTo Previous Page
Loading...
36L01.1A 7.
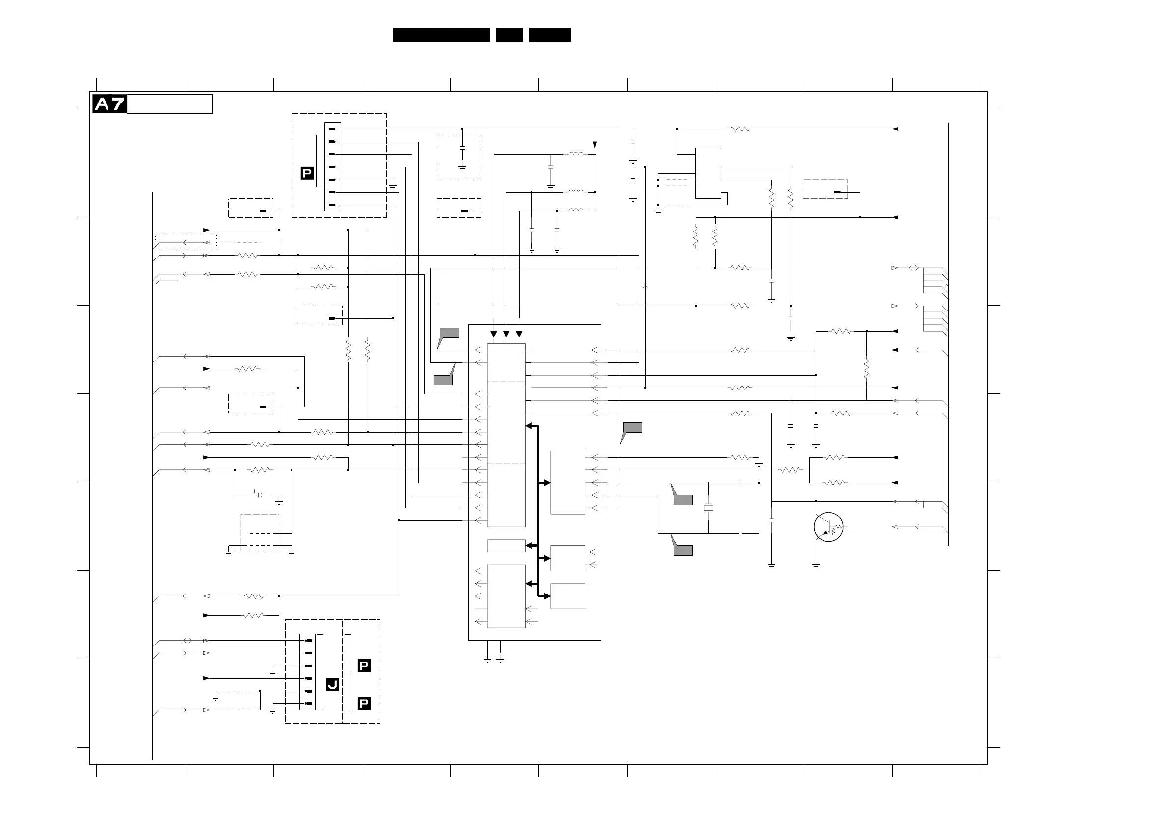
Schematics and PWBs
Large Signal Panel: Control
C4
C1
C2
C3
C5
SDA
I/O
PORTS
VST PWM-DAC
ENHANCED
80C51
CPU
ROM/RAM
TELETEXT
ACQUISITION
1/10 PAGES
MEMORY
R
G
B
BL
COR
CVBS
SYNC
H
V
OSD
TELETEXT
DISPLAY
IIC-BUS
TRANSCEIVER
SCL
CONTROL
EEPROM
#
M24C08
FOR ITV ONLY
*
DATA-IN
DATA-OUT
CLOCK
(S2)
(S1)
(S3)
TREBLE-BUZZ
POR
GND
FOR ITV ONLY
Bass_panorama
SDM
FOR ITV ONLY
FOR ITV ONLY
FOR ITV ONLY
N.C.
A9-8
A12-10
A1-11
A4-13
A7-13
A8-13
A9-13
A4-14
A7-14
A8-14
A9-14
A13-2
A4-3
A5-3
A12-4
A1-5
A8-6
A2-7
A10-12
A8-15
(LATAM / NAFTA / AP)
A7-14
A7-13
A6-17
A11-14
A11-13
A2-9
FOR ITV ONLY
FOR ITV ONLY
A12-8
*
A13-75
0V
0V
3V3
0V
3V2
3V3
0V
0V
1V5
0V
0V
3V7
3V7
0V
3V2
3V3
5V
0V
0V
0V
0V
0V
0V
3V3
3V2
3V2
3V3
3V3
3V7
3V7
3V3
0V
0V3
TO
0238
OF
FOR ITV ONLY
TO
0217
OF
TO
0266
OF
TO
0235
OF
FOR PIP
TDA95XX
3636 B2
4601 A7
4602 A7
4603 A7
4604 G2
4618 G2
5602 A6
5603 A6
5604 A6
7200-B C5
7602 A7
7606 E9
9631 E2
9641 E2
9647 B2
2616 A5
2618 B5
2619 D8
3601 B3
3603 A8
3604 A8
3605 C2
3606 B7
3607 B7
3608 D9
3609 D3
3610 C4
3611 A8
3612 B3
3614 F2
3615 F2
3617 D2
3618 D2
3619 C3
3622 D8
3623 D3
3624 B8
3625 B8
3626 C8
3627 C9
3628 D8
3629 C9
3630 D8
3632 D9
3633 D9
3634 C8
3635 B2
B
C
D
E
F
G
A
B
C
D
E
F
G
0217 F3
0240 A3
0250 A2
0261 D2
0273 A5
0274 A9
0279 C3
1660 E7
2601 A7
2602 D9
2604 E2
2606 E8
2607 D8
2608 A6
2609 E8
2611 B6
2612 C8
2613 B8
2615 A7
12345678910
12345678910
A
1u
2619
2618
10n
9647
47n
2616
0274
0279
0273
9631
4618
9641
1
2
3
4
5
6
4604
0217
2615
1n
100R
3636
100R
3634
100R
3635
5u6
5602
3601
8K2
100n
2608
4
5
6
7
0250
0240
1
2
3
1R
3632
3633
1R
4602
4603
4601
100R
3611
PDTC143ZT
7606
3627
4K7
4K7
3614
4K7
3629
3628
10K
0261
3630
2K2
2K2
3607
3606
2K2
10u
2604
3618
10K
3610
2K2
3605
8K2
10K
3615
3617
4K7
8K2
3619
3626
4K7
22p
2613
22p
2612
3624
100R
3608
100R
100R
3625
100p
2602
5603
5u6
5u6
5604
100n
2611
2606
1n
67
68
69
7
70
71
72
73
74
75
76
77
78
79
80
3622
100R
7200-B
1
2
3
4
5
59
6
60
61
62
63
64
65
66
3623
4K7
1K
3609
3612
8K2
2609
33p
2607
33p
5
6
7
8
7602
1
2
3
4
3604
100R
2601
220n
100R
3603
ITV_MSG
+3.3V
+3.3V
12MHZ
1660
LED
Stdby_con
Bass_panorama
SDA
SCL
+3.3V
SEL-MAIN-FRNT-RR
VlotAux+5V
Treble_Buzzer_Hosp-app
STATUS2
STATUS1
Volume|Mute
KEYBOARD_protn
+3.3V
IR
SEL-IF-LL_M-TRAP
EW_protection
POWER_DOWN
+3.3V
SDA
SCL
+8V
+3.9V
+3.3V
+3.3V
+3.9V
+3.3V
SANDCASTLE
CL 16532053_057.eps
100701

Table of Contents

Related product manuals