EasyManua.ls Logo

Phyaction GUIDANCE-E - Current Measuring Circuits

Default Icon
76 pages
Print Icon
To Next Page IconTo Next Page
To Next Page IconTo Next Page
To Previous Page IconTo Previous Page
To Previous Page IconTo Previous Page
Loading...
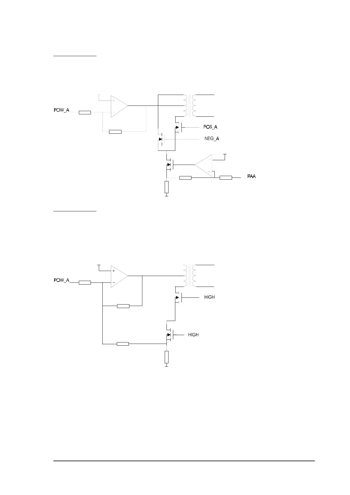
Configuration 3:
It is similar to configuration 1, but with the difference that the signal POW_A is not a fixed value,
but is variable and a measure for the output amplitude and shape. Just as with CC, the maximum
current is limited by IPAA.
Configuration 4:
Q1 is excluded and the gate of Q2 is kept ‘HIGH’ and there are two feedback circuits, namely the
voltage at the output of U9 via R109 and the current through R3 which will give the output stage a
virtual internal resistance.
Short circuiting the output, the output current will not exceed its maximum value.
5.1.6 Current measuring circuits.
At the output the current is measured by the current measurement circuit. The current measuring
circuit translates it into a DC level that serves as an input for the Safety control circuit and for contact
detection.
5.2 Output circuits.
Phyaction Guidance E/C – service manual version 0.5 Page 19

Table of Contents

Related product manuals