EasyManua.ls Logo

Printronix P9212 - Page 39

Printronix P9212
298 pages
Print Icon
To Next Page IconTo Next Page
To Next Page IconTo Next Page
To Previous Page IconTo Previous Page
To Previous Page IconTo Previous Page
Loading...
213
Principles of Operation
MPU
Shuttle
& Ribbon
Control
POWER SUPPLY
BOARD
CONTROLLER
BOARD
MECHANISM
DRIVER
BOARD
+5 Vdc
Status
+5 Vdc
AC
POWER
PRINTER
INTERFACE
COMMON
FILTER
EMI
Fault
Hammer
Driver Data
Hammer
T
iming Data
Paper
Control
DPU
RTPU
SHARED
MEMORY
Keyboard
Indicator
Message
ON / OFF
Switch
AUTORANGING
Fan Control
Status
HOST
Shuttle
Timing
PAPER
MOTION
PAPER
OUT
PLATEN
OPEN
Sensors
FAULT CIRCUITS
PAPER TRANSPORT
SHUTTLE DRIVE
RIBBON DRIVE
P/S CIRCUITS
DRIVE
HAMMER
BANK
Circuit Brkr
CONTROL
P
ANEL
HD CIRCUITS
Data
Data
COMPUTER
RIBBON
TRANSPORT
PAPER
TRANSPORT
Paper Feed
Motor Control
Platen Open
Motor Control
Ribbon Status
Ribbon Control
HAMMER
DRIVER
BOARD
+12.5Vdc
+48 Vdc
SHUTTLE
ASSEMBLY
Fault
+48 Vdc
+12.5Vdc
Control
Hmrs
140
Hmrs
4188
+48 Vdc
+5 Vdc
Crowbar
HD 140
12V / 48V FILTER
BLR DRIVE
Hmrs
188
BLR
Control
PRINT
MECHANISMS
Shuttle Drive
CABINET
FAN
CARD CAGE
FAN
BLOWER
ASSEMBLY
POWER
SUPPLY
FAN
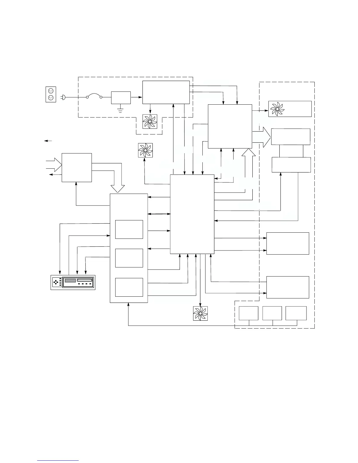
Figure 29. Functional Elements of the Printer with CCB

Table of Contents

Related product manuals