EasyManua.ls Logo

Sakai TW352 - Page 49

Default Icon
176 pages
Print Icon
To Next Page IconTo Next Page
To Next Page IconTo Next Page
To Previous Page IconTo Previous Page
To Previous Page IconTo Previous Page
Loading...
2-035
Description and Operation of Hydraulic System
TW5022030
6
5
14
X
X
X
11
1
2
3
a
m
e
f
b
cc
d
AB
15
4
8
7
9
10
A
i
k
h
j
g
B
B
AB
A
13
k
k
h
h
12
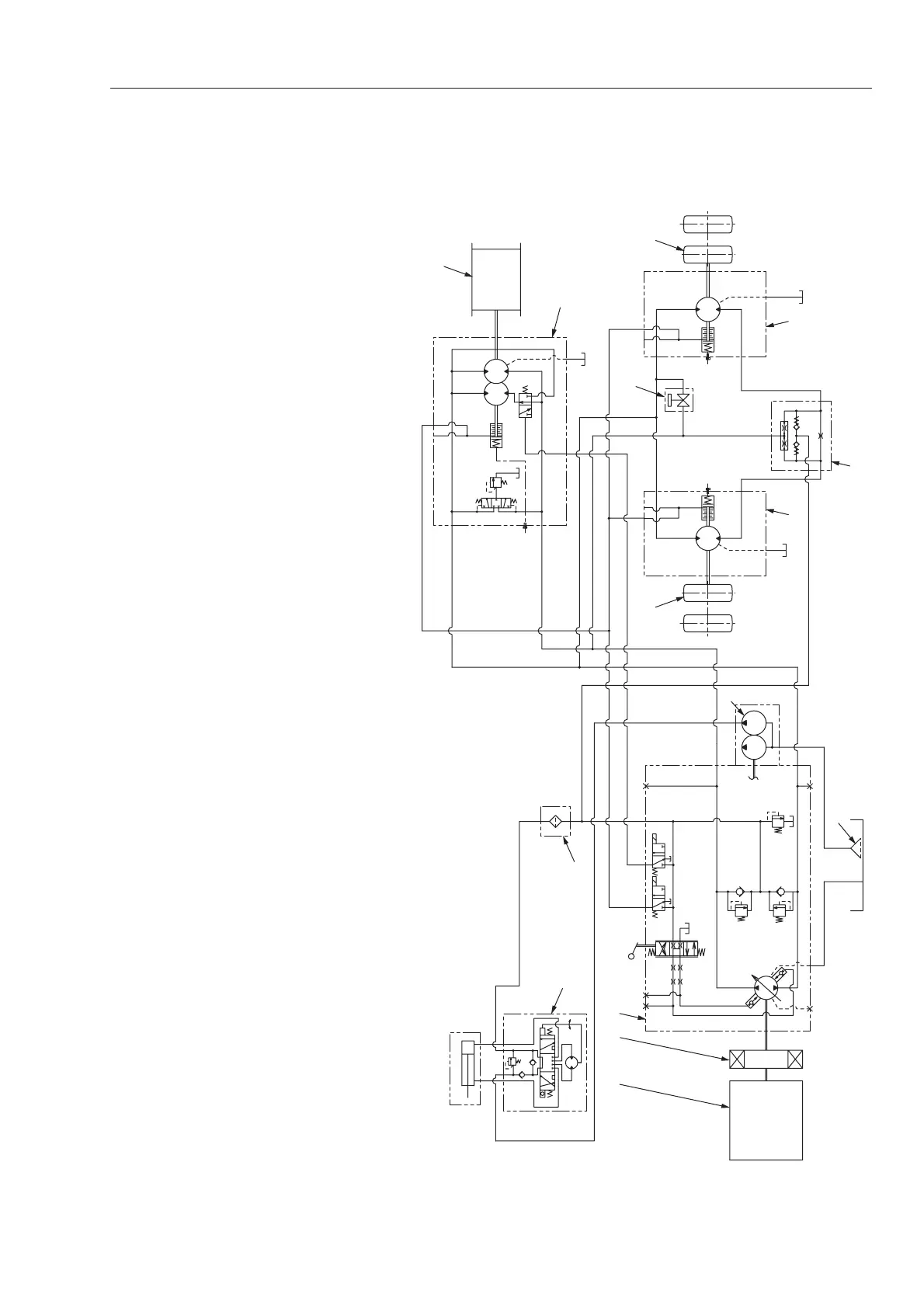
Circuit protection against excessive
pressure
Multi-function valve (c) fitted in the
propulsion pump relieves the circuit
pressure if it exceeds the setting of
the valve, preventing damage to the
circuit.
Charge circuit
The propulsion ciruit is of a closed
loop circuit. To prevent negative
pressure from building up in the low
pressure line (pump inlet line) due to
a leak in the high pressure line
(pump outlet line), the charge check
valve built in multi-function valve (c)
feeds oil into the low pressure line to
supply a deficiency.
In the charge ciruit, steering/charge
pump (4) flow is fed into steering
valve (Orbitrol) (11), then the full flow
goes to propulsion pump (3) via line
filter (12) irrespective of the steering
wheel operation. When the F-R lever
is in the neutral position, charge
relief valve (d) opens to make the
steering line lead to the tank. When
travelling, the pressure in the high
pressure line actuates flushing valve
(i) so that the oil in the low pressure
line leads to the tank through valves
(i) and (j). To prevent charge relief
valve (d) from opening while
travelling, the pressure setting of
valve (d) is set higher than that of
valve (j).
Differential lock circuit (TW352, TW502)
In normal travelling, differential
function is automatically achieved by
regulating the oil flow by means of
the orifice provided inside differential
lock valve (13).
If rear wheels on one side begin
skidding, differential lock valve (13)
feeds more oil to the wheels on the
other side which are not skidding.

Table of Contents

Related product manuals