EasyManua.ls Logo

Satel EASy+ - LCD Menu Navigation

Satel EASy+
92 pages
Print Icon
To Next Page IconTo Next Page
To Next Page IconTo Next Page
To Previous Page IconTo Previous Page
To Previous Page IconTo Previous Page
Loading...
SATEL-EASy+
User guide
Version 1.33
52
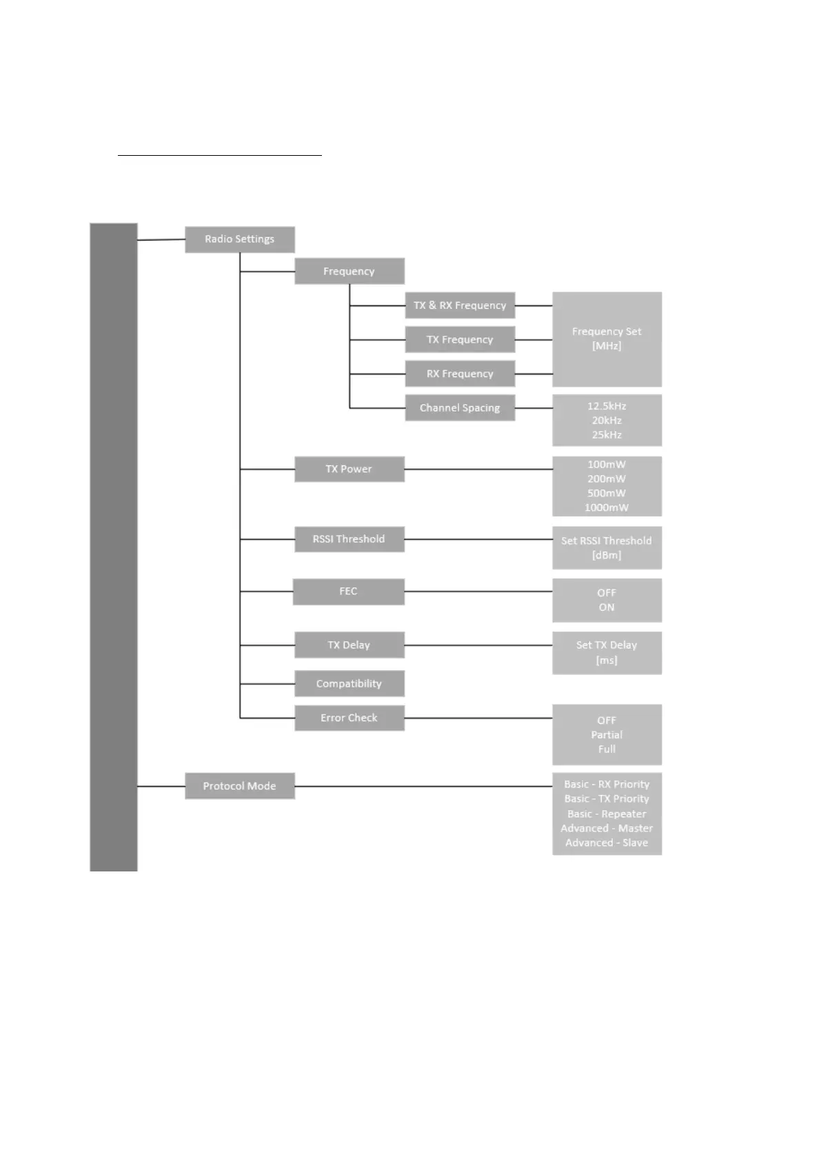
10.1 LCD menu navigation
Below is a figure for supported menu items and navigation in normal mode.

Table of Contents

Related product manuals