EasyManua.ls Logo

SATO TH2 Series - System Settings Configuration

SATO TH2 Series
160 pages
Print Icon
To Next Page IconTo Next Page
To Next Page IconTo Next Page
To Previous Page IconTo Previous Page
To Previous Page IconTo Previous Page
Loading...
Section 3: Configuration and Operation
Page 3-54 TH2 Series Operator Manual
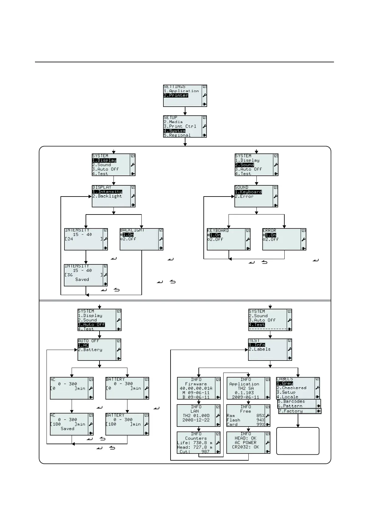
3.7 PRINTER SETUP MENU (Cont’d)
3.7.4 When System is selected in the SETUP menu
SETTINGS
menu
Select 2.Printer
Select 4.System
Select 2.Sound
Set the intensity
and press .
Press or
Select 1.Size
Select
1.Intensity
Select
2.Backlight
Print the selected
TEST Label and
return to LABELS
menu after
completion.
Set backlight
and press .
Press or to
return to DISPLAY
menu.
Set the duration
and press .
Press or
Select 3.Auto Off
Select 1.AC
Select 2.Battery
Set the duration
and press .
Press or to return
to AUTO OFF menu.
Select
1.Keyboard
Select
2.Error
Set error sound
and press .
Press or to
return to SOUND
menu.
Select 4.Test
Select 1.Info
Select
2.Labels
Select label
content.

Table of Contents

Related product manuals