EasyManua.ls Logo

SATO TH2 Series - Advanced Setup Menu; Overview of Advanced Configurations

SATO TH2 Series
160 pages
Print Icon
To Next Page IconTo Next Page
To Next Page IconTo Next Page
To Previous Page IconTo Previous Page
To Previous Page IconTo Previous Page
Loading...
Section 3: Configuration and Operation
Page 3-70 TH2 Series Operator Manual
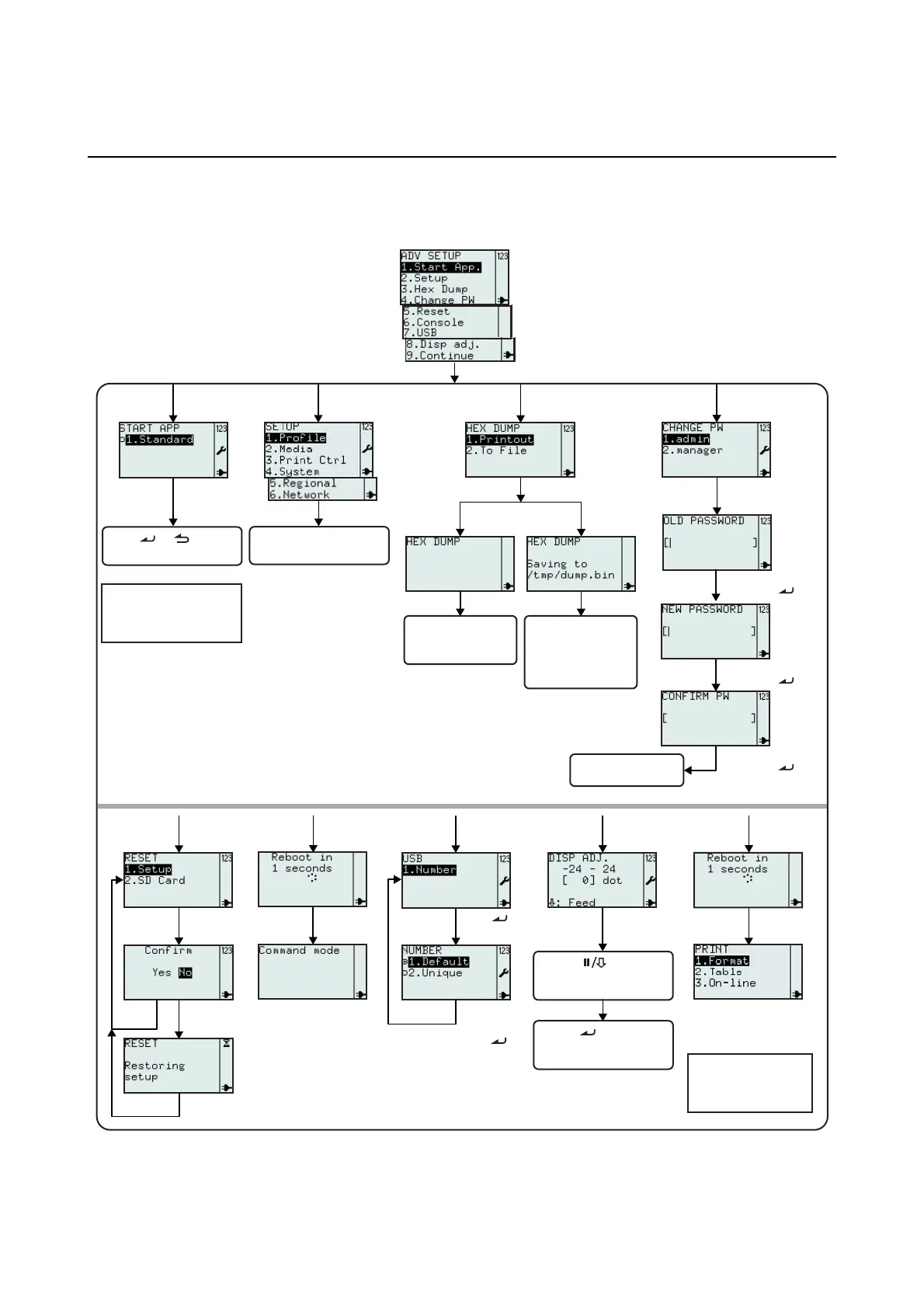
3.8 ADVANCED SETUP MENU
Advanced Setup menu lets you configure the more advanced features of the printer hardware.
Overview of Advanced Setup menu configurations
Select
1.Start App.
Select
2.Setup
Select 3.Hex
Dump
Select
4.Change PW
Select
5.Reset
Select the
start
application
Select
1.admin or
2.manager
Enter password
and press
Enter password
and press
Enter password
and press
Press .
Select
1.Setup or
2.SD Card
ADV SETUP
menu
Press or to return
to ADV SETUP menu.
Proceed to the SETUP
menu flow procedure.
Select
1.Printout
Select
2.To File
The hex dump is
saved to the
temporary RAM
file system of the
printer.
The hex dump
data is printed to
the label.
Select
6.Console
Select
7.USB
Select
8.Disp adj.
Select
9.Continue
Set the
adjustment
value.
Return to the ADV
SETUP menu.
When resetting
SD card,
Formatting card
is displayed
instead.
Select
Number
type and
press
Press to feed a
label to see the
adjustment done.
Press to confirm
the input and return to
ADV SETUP menu.
Select
Yes
Select
No
*
1
The list may vary
according to the
number of customers
applications.
*
1
*
2
The printer may
reboot if RESET is
performed before
selection.
*
2
*
2

Table of Contents

Related product manuals