EasyManua.ls Logo

Siemens siprotec 7SA6 - Page 355

Siemens siprotec 7SA6
876 pages
To Next Page IconTo Next Page
To Next Page IconTo Next Page
To Previous Page IconTo Previous Page
To Previous Page IconTo Previous Page
Loading...
Functions
6-1657SA6 Manual
C53000-G1176-C156-2
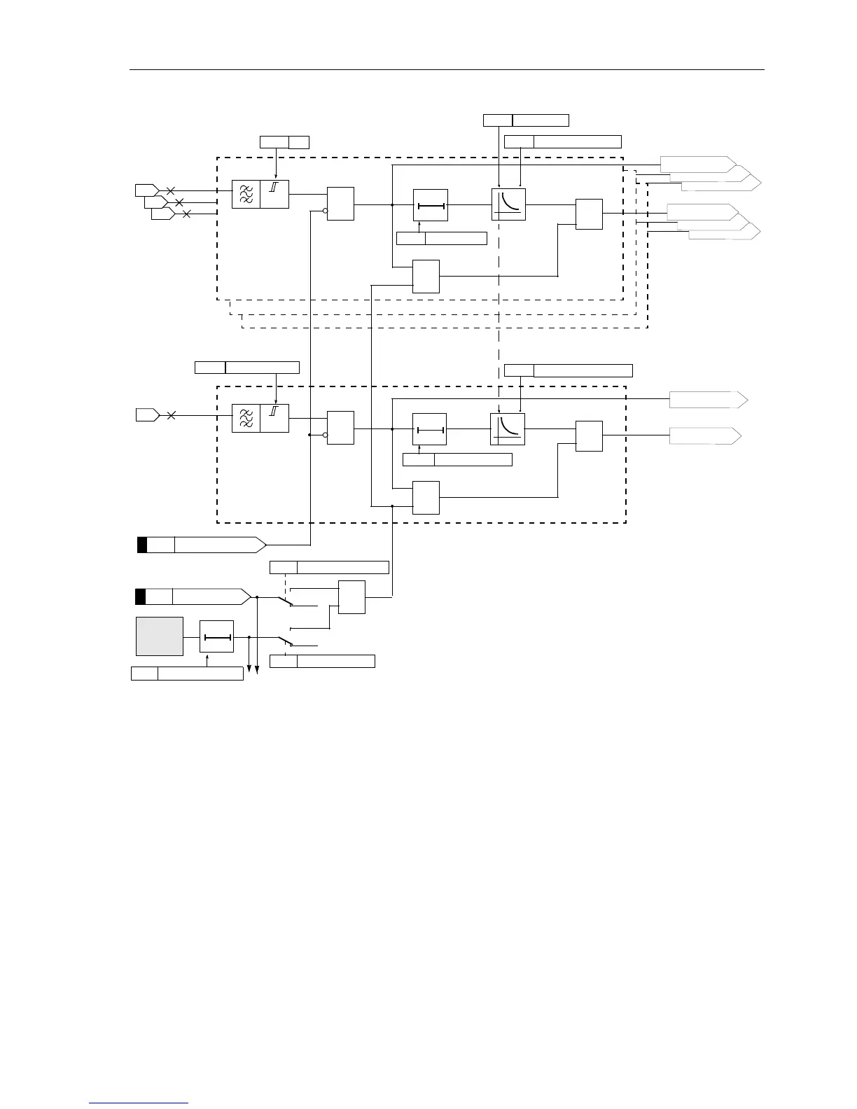
Figure 6-92 Logic diagram of the I
p
–stage (inverse time overcurrent protection IDMT) illustration for IEC–curves
1
2671
Yes
No
I(3I0)p SOTF
2670
Yes
No
further
stages
3I
0P
&
&
1
E
I
E
2652 T 3I0p Time Dial
T0
t
I
I
P
&
&
1
L1
2642 T Ip Time Dial
2646
T Ip Add.
T0
2660 IEC Curve
t
I
I
L3
I
L2
I
L1
L2
L3
2640
IP
2656
T 3I0p Add.
2650 3I0p PICKUP
switch onto
fault
T0
2680
SOTF Time DELAY
I(3I0)p Tele/BI
Ip Pickup L3
Ip Pickup L2
Ip Trip L3
Ip Trip L2
Ip Pickup L1
Ip Trip L1
3I0p Trip
3I0p Pickup
7106
>BLOCK O/C Ip
7110
>O/C InstTRIP

Table of Contents

Other manuals for Siemens siprotec 7SA6

Related product manuals