EasyManua.ls Logo

Siemens siprotec 7SA6 - Page 585

Siemens siprotec 7SA6
876 pages
To Next Page IconTo Next Page
To Next Page IconTo Next Page
To Previous Page IconTo Previous Page
To Previous Page IconTo Previous Page
Loading...
Installation and Commissioning
8-117SA6 Manual
C53000-G1176-C156-2
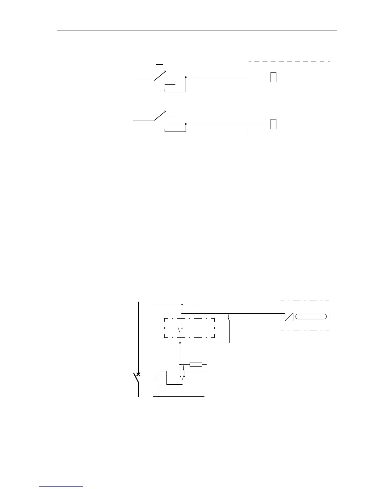
Figure 8-7 Connection diagram (example) for setting group switching with binary inputs
Trip Circuit
Supervision
It must be noted that two binary inputs or one binary input and one bypass resistor R
must be connected in series. The pick-up threshold of the binary inputs must therefore
be substantially below half
the rated control DC voltage.
If
two binary inputs are used for the trip circuit supervision, these binary inputs must
be potential free i.o.w. not be commoned with each other or with another binary input.
If
one binary input is used, a bypass resistor R must be employed (refer to Figure
8-8). This resistor R is connected in series with the second circuit breaker auxiliary
contact (Aux2), to also allow the detection of a trip circuit failure when the circuit break-
er auxiliary contact 1 (Aux1) is open, and the command relay contact has reset. The
value of this resistor must be such that in the circuit breaker open condition (therefore
Aux1 is open and Aux2 is closed) the circuit breaker trip coil (TC) is no longer picked
up and binary input (BI1) is still picked up if the command relay contact is open.
Figure 8-8 Trip circuit supervision with one binary input
A
B
C
D
L–
L+
Selector switch for
setting group
Binary input set for: 7
>Set Group Bit 0”, High
A
B
C
D
L–
L+
Binary input set for: 8
>Set Group Bit 1”, High
7SA6
L–
L+
RTC
Aux2Aux1
U
BI
>RTC Status
U
CTR
7SA6
7SA6
TC
CB
Legend:
RTC Relay Tripping Contact
CB Circuit Breaker
TC Circuit Breaker Trip Coil
Aux1 Circuit Breaker Auxiliary Contact
(Closed when CB is Closed)
Aux2 Circuit Breaker Auxiliary Contact
(Closed when CB is Open)
R bypass Resistor
U
CTR
Control Voltage (Trip Voltage)
U
BI
Input Voltage for Binary Input
R

Table of Contents

Other manuals for Siemens siprotec 7SA6

Related product manuals