EasyManua.ls Logo

Sony CA-550 - Page 17

Sony CA-550
114 pages
Print Icon
To Next Page IconTo Next Page
To Next Page IconTo Next Page
To Previous Page IconTo Previous Page
To Previous Page IconTo Previous Page
Loading...
1-11 (E)
CA-550
CA-550P
*2: TRIAX CABLE LENGTH
Diameter Maximum length
8.5 mm 1000 m (500m*)
14.5 mm 2000 m (1000m*)
* When BKP-5971 is installed
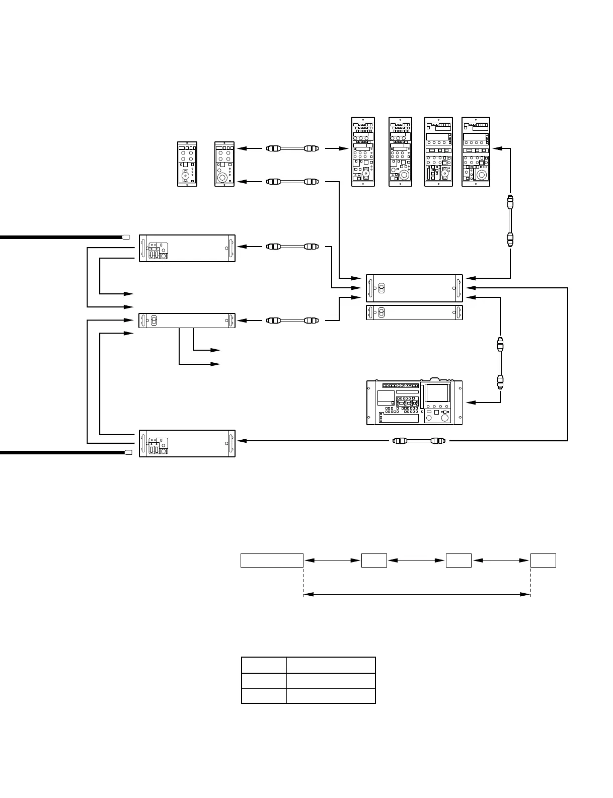
1-5. Instance of Sytem Configuration
REMOTE CONTROL
PANEL
RCP-700 RCP-701
CCA-5 CABLE
(*1)
CCA-5 CABLE
(*1)
CCA-5 CABLE
(*1)
CCA-5 CABLE
(max. 200m)
REMOTE CONTROL PANEL
RCP-720 RCP-721 RCP-740 RCP-741
CCA-5 CABLE
(*1)
CCA-5 CABLE
(max. 200m)
CCA-5 CABLE
(*1)
CAMERA COMMAND
NETWORK UNIT
CNU-700/500
MASTER SETUP UNIT
MSU-700
CAMERA CONTROL UNIT
CCU-700/700P
VIDEO SELECTOR
VCS-700
PIX
WF
PIX 2
PIX 2
WF 2
WF 2
CAMERA CONTROL UNIT
CCU-700/700P
RCP-700/701 RCP CNU CCU
CCA-5 CCA-5 CCA-5
( )
*1: CCA-5 CABLE LENGTH
Total length 200m or less

Table of Contents

Related product manuals