EasyManua.ls Logo

Sony HCD-GN77D - Printed Wiring Boards: Surround Board; Linked Board Layouts; Surround Board Layout; Semiconductor Location Table

Sony HCD-GN77D
114 pages
Print Icon
To Next Page IconTo Next Page
To Next Page IconTo Next Page
To Previous Page IconTo Previous Page
To Previous Page IconTo Previous Page
Loading...
HCD-GN77D
5959
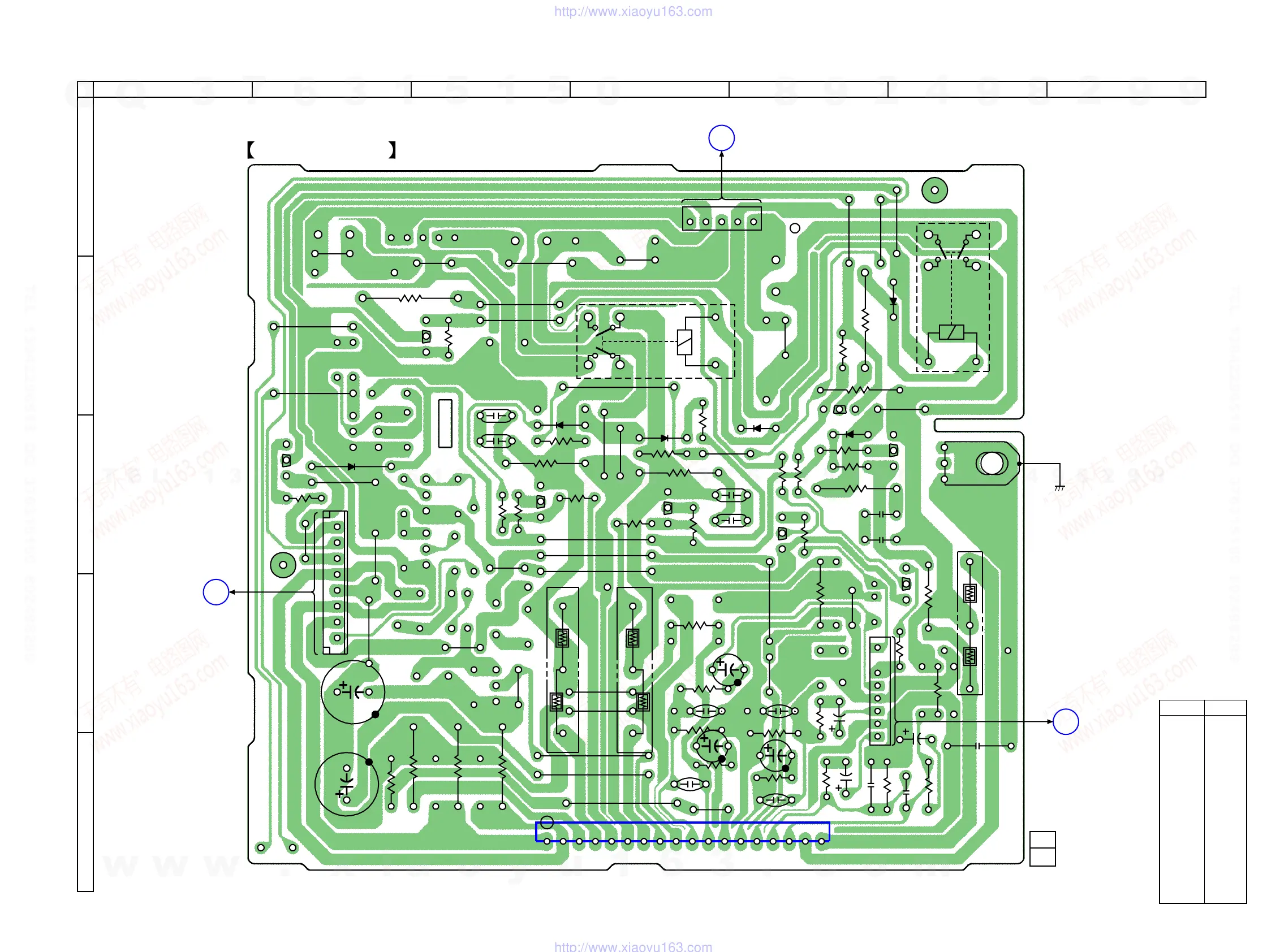
7-29.PRINTED WIRING BOARDS – SURROUND Board – See page 24 for Circuit Boards Location.
11
(11)
1-686-938-
SURROUND BOARD
N
POWER AMP
BOARD
(Page 57)
K
POWER
BOARD
(Page 57)
G
MAIN
BOARD
(Page 48)
1
8
(CHASSIS)
RY381
RY382
JW310
JW311
JW312
JW323
JW382
C352
JW334
JW308
R401
R344
R343
R342
R341
R351
C343
C342
NO302
7
1
R352
C304
R303
JW338
JW305
R302
C302
JW306
R345
JW304
JW309
JW307
JW337
R309
R308
R307
R310
R331
R360
R349
R348
R350
D351
D341
R359
R357
R332
R396
R402
R395
R358
JW329
JW331
R388
JW383
D381
D382
JW316
D301
C306
C307
JW320
5
1
CN304
JW319
JW318
EP301
Q384
JW336
R397
JW324
JW381
JW322
JW321
R387
D391
R319
R320
R305
R356
R301
C301
JW302
JW301
R353
IC301
R361
R311
C308
C358
JW313
C354
C319
C344
C341
C351
C357
C356
Q381
R390
C347
C346
R304
R354
R347
E
E
E
E
E
E
E
Q351
Q383
Q341
Q386
Q301
JW335
JW325
JW326
JW315
C353
1
18
C303
JW333
R399
Q385
JW314
CN303
CLP301
JW317
R333
CLP302
E
2
3 4 5 6 7
A
1
B
C
D
E
Semiconductor
Location
Ref. No. Location
D301 C-3
D341 C-5
D351 C-4
D381 C-5
D382 B-6
D391 C-2
IC301 E-4
Q301 C-3
Q341 C-6
Q351 C-4
Q381 B-2
Q383 B-5
Q384 C-5
Q385 C-2
Q386 D-6
w
w
w
.
x
i
a
o
y
u
1
6
3
.
c
o
m
Q
Q
3
7
6
3
1
5
1
5
0
9
9
2
8
9
4
2
9
8
T
E
L
1
3
9
4
2
2
9
6
5
1
3
9
9
2
8
9
4
2
9
8
0
5
1
5
1
3
6
7
3
Q
Q
TEL 13942296513 QQ 376315150 892498299
TEL 13942296513 QQ 376315150 892498299
http://www.xiaoyu163.com
http://www.xiaoyu163.com

Table of Contents

Related product manuals