EasyManua.ls Logo

Sony MHC-V83D

Sony MHC-V83D
72 pages
To Next Page IconTo Next Page
To Next Page IconTo Next Page
To Previous Page IconTo Previous Page
To Previous Page IconTo Previous Page
Loading...
MHC-V83D
MHC-V83D
37
Sony CONFIDENTIAL
For Authorized Servicer
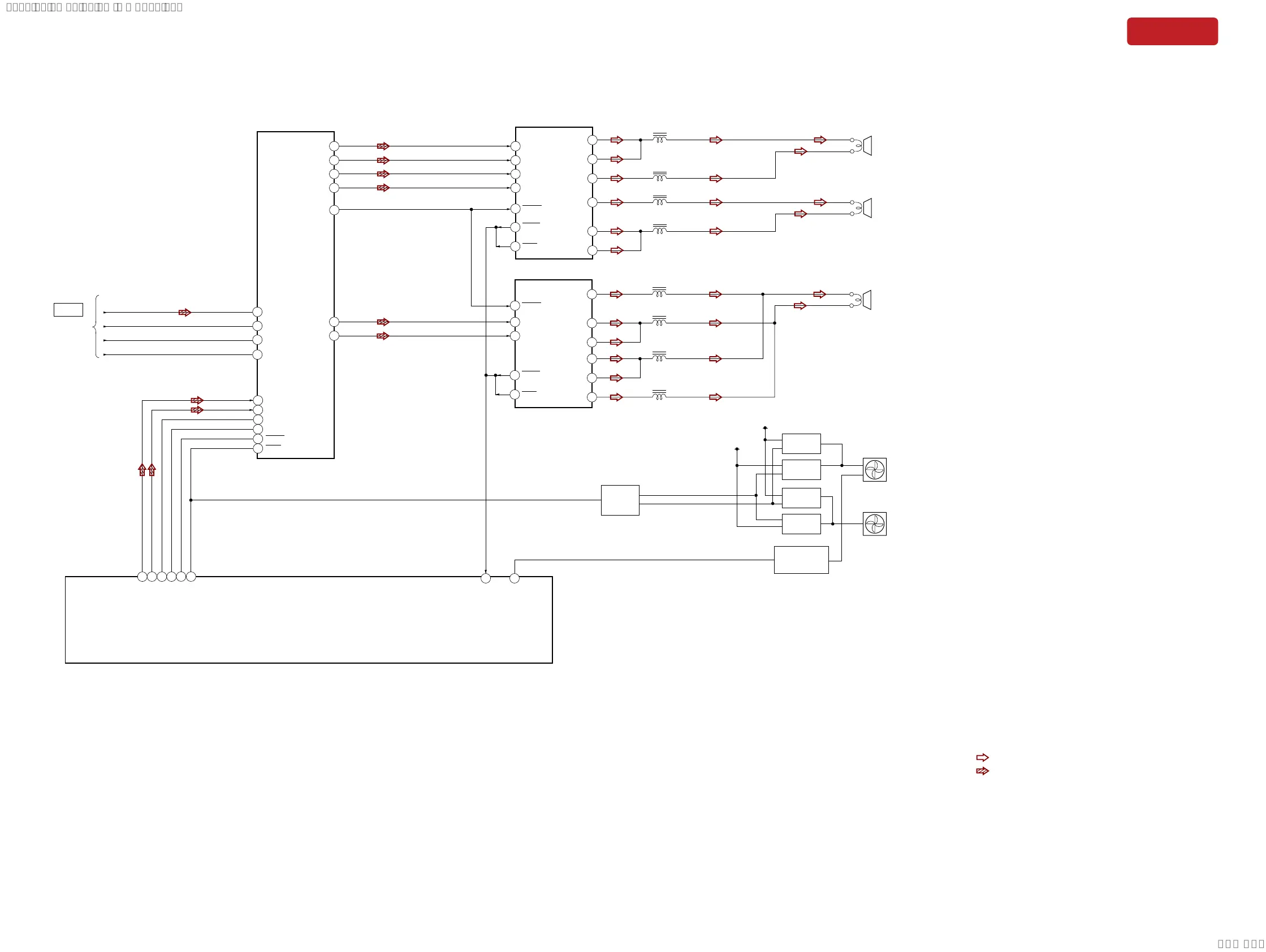
6-3. BLOCK DIAGRAM - AMP Section -
SYSTEM CONTROL
IC109 (3/4)
STREAM PROCESSOR
IC2001
48
DIGITAL POWER AMP
IC2002
6
INPUT_A5
INPUT_D15
4
INPUT_C14
27
OUT_D_28 28
OUT_C
32
OUT_B 35
OUT_A_39 39
49
VALID
37
42
43
L-CH
R-CH
L2002
L2003
L2003
L2002
OUT_A_40 40
49
FAULT
16
OTW
17
RESET
: AUDIO
: AUDIO DIGITAL
INPUT_B
OUT_D_27
DIGITAL POWER AMP
IC3503
INPUT_B6
4
INPUT_A5
27
OUT_D_28 28
OUT_C
32
OUT_B 35
OUT_A_39 39
SW
L3511
L3509
L3509
L3511
OUT_A_40 40
FAULT
16
OTW
17
RESET
OUT_D_27
38
39
FAN DRIVER
Q2007
FAN PROTECTION
(LOCK)
Q2002
M+13.5V
CN2008
DC FAN
CN2001
DC FAN
FAN DRIVER
Q2000
FAN DRIVER
Q2006
FAN DRIVER
Q2008
M+5.2V
FAN RESET
SWITCH
Q2005
78
20
25
19
16
24
SDIN4
DIN0
27
MCLK
MCK
11
>002B
MAIN
SECTION
(Page 36)
LRCK
21
BCK
23
22
40
54
131 132
57
53
PWM_M_3
PWM_P_3
PWM_M_4
PWM_P_4
PWM_P_1
PWM_M_1
SCLK
LRCLK
SDIN2
SDIN1
SCL
SDA
MUTE
RESET
SSI2-DO(FR)
SSI1_DO(WF)
PWM_SCL
PWM_SDA
DAMP-MUTE
/AMP-RESET
/SD-FAST
AMP-PROTECT
6LJQDOSDWK
SYSSET
2020/06/2222:32:42(GMT+09:00)

Table of Contents

Other manuals for Sony MHC-V83D

Related product manuals