EasyManua.ls Logo

Sony SA-CT800 - Printed Wiring Board - TOUCH Board; Schematic Diagram - TOUCH Board

Sony SA-CT800
68 pages
Print Icon
To Next Page IconTo Next Page
To Next Page IconTo Next Page
To Previous Page IconTo Previous Page
To Previous Page IconTo Previous Page
Loading...
HT-CT800
HT-CT800
5656
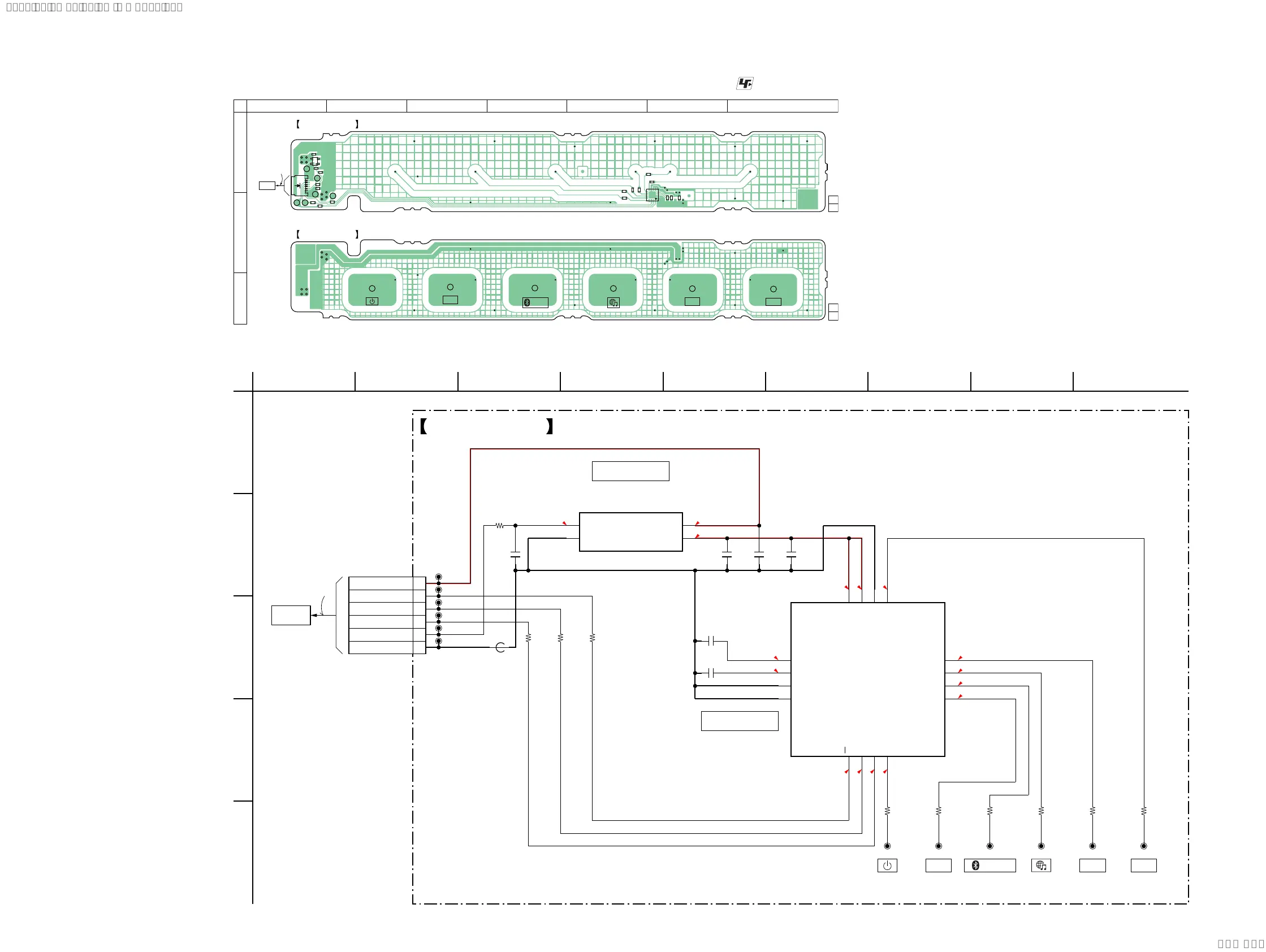
5-14. PRINTED WIRING BOARD - TOUCH Board -
: Uses unleaded solder.
• See page 48 for Circuit Boards Location.
C1902
C1903
C1905
R1902
R1903
R1904
R1910
JL1902
JL1903
JL1904
JL1906
JL1910
JL1911
JL1912
JL1907
JL1908
JL1909
CN1901
C1901
2
1
6
1
3
4
C1906
C1907
R1901
IC1902
FB001
JL1901
JL1905
R1906
R1907
R1908
R1909
IC1901
R1911
1
4
58
1613
12
9
1-981-568-
11
(11)
1-981-568-
11
(11)
A
B
C
1 2 3 4 5
VOL+
VOL–
INPUT
PAIRING
TOUCH BOARD (SIDE B)
TOUCH BOARD (SIDE A)
DISPLAY
BOARD
CN1301
>01P
FFC4
6 7
5-15. SCHEMATIC DIAGRAM - TOUCH Board -
• See page 57 for IC Block Diagrams. • See page 58 for IC Pin Function Description.
3.2
1.7
3.2
3.2
3.2
0
0
0
0
3.2
3.2
0
3.2
3.2
JL1903
JL1901
CY8CMBR3108-LQXIT
IC1901
CS0/PS0
1
CS1/PS1
2
CMOD
3
VCC
4
CS4/GPO0
8
CS5/GPO1
9
CS3
13
I2C_SDA
14
I2C_SCL
15
HI/BUZ
16
VDD
6
VSS
7
VDDIO
5
CS6/GPO2
10
CS7/GPO3/SH
11
CS2/GUARD
12
JL1909
JL1905
JL1907 JL1910
JL1902
JL1911
MM3411A33URE
IC1902
CE
1
GND
2
VOUT
3
VDD
4
6P
CN1901
E3.3V 1
INT 2
SCL 3
SDA 4
PCONT_TS 5
6DGND
JL1906
JL1904
JL1912
0.1
C1903
0.1
C1905
0.0022
C1902
1
C1906
1
C1907
1
C1901
330
R1904
330
R1901
330
R1903
330
R1902
FB001
560
R1906
560
R1909
560
R1910
560
R1908
560
R1911
560
R1907
FFC4
>01S
DISPLAY
BOARD
INPUT VOL– VOL+
TOUCH BOARD
CN1301
IC1902
+3.3V REGULATOR
IC1901
TOUCH KEY CONTROLLER
1
C
D
6
E
2
B
3
A
45 78 9
JL1908
PAIRING
(Page 53)
(Page 52)
SYSSET
2019/09/2422:06:08(GMT+09:00)

Related product manuals